AI智能总结
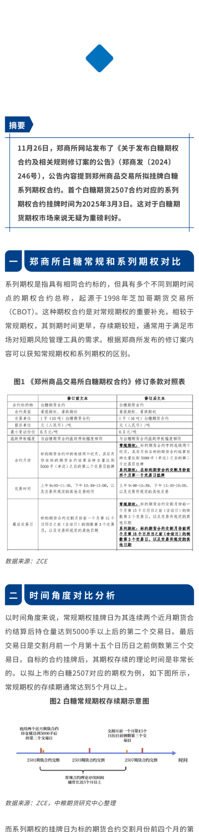
国内首个商品短期期权上市浅研 2024年12月5日 报告日期: ★国内首个短期期权——白糖系列期权即将上市: 吴奇翀产业咨询高级分析师从业资格号:F03103978投资咨询号:Z0019617Tel:8621-63325888Email:qichong.wu@orientfutures.com 2024年11月26日,郑商所发布公告称,为了更好满足白糖实体企业精细化管理短期风险的需求,郑州商品交易所拟挂牌白糖系列期权合约。根据公告,本次修订自白糖期货2507合约对应的系列期权合约挂牌交易时(2025年3月3日)起施行,即2025年2月28日夜盘开展白糖系列期权交易。 系列期权与常规期权是基于同一标的的期权合约,系列期权作为常规期权的补充,上市时间更晚,到期日更早,存续时间短,覆盖了常规到期月份之外的月份,使投资者可以更灵活地进行风险管理和交易。 联系人: 陈玉飞产业咨询助理分析师从业资格号:F03130576Tel:8621-63325888Email:yufei.chen@orientfutures.com ★从期权定价理论看短期期权: 从期权定价原理看,1)短期期权时间价值更低,能有效降低期权投资或套保的资金占用成本;2)短期期权Theta更高,时间价值消耗速度更快,为卖权在同一投资期内带来更高的潜在收益;3)系列期权作为常规期权的有力补充,具有与常规期权相同标的,使得其能够形成更加可靠的套利组合,有助于减少定价误差,提升定价效率,丰富投资组合。 ★国际市场短期权发展概述: 系列期权仅是短期期权的一种,最早由CBOT于1998年推出。2005年CBOE首次推出了S&P500的周度期权;2019年,HKEX推出恒生指数及恒生中国企业指数每周指数期权,截至今年10月,二者的成交量分别同比上升20%、47%。零到期日期权(0DTEs)等较新的短期期权产品近年来也获得了良好的发展,2017年,CBOE推出了SPX0DTE期权,目前纳斯达克北美交易所21%的期权交易量来自于0DTEs。 ★白糖系列期权上市带来诸多优势: 对于以保值为目的的产业客户,每月均有白糖期权到期,与白糖贸易、生产经营连续与稳定的现实更加吻合,更有利于使套期工具和企业的风险敞口相匹配;系列期权存续期更短,时间价值更低,有利于降低期权套保的资金占用成本。对于机构和个人投资者,短期的到期结构提供了更丰富的投资工具;同时,低时间价值特性能够降低持仓成本;高Theta使得卖权投资在同一投资期内能够获得更高的潜在收益。 ★风险提示: 政策变化不及预期。 目录 1、国内首个短期期权——白糖系列期权即将上市...............................................................................................................42、从期权定价理论看短期期权..................................................................................................................................................63、国际市场短期期权发展简述..................................................................................................................................................84、总结:白糖系列期权上市优势..............................................................................................................................................95、风险提示.....................................................................................................................................................................................9 图表目录 图表1:郑商所白糖常规期权与系列期权对比................................................................................................................4图表2:白糖期货合约持仓量(单边)............................................................................................................................5图表3:白糖期权成交持仓情况(20241202)................................................................................................................5图表4:白糖常规期权与系列期权交易时间对比...........................................................................................................6图表5:白糖常规期权与系列期权到期日.........................................................................................................................6图表6:看涨期权价值组成..................................................................................................................................................7图表7:期权时间价值随时间推移加速递减....................................................................................................................7图表8:国际市场短期期权简述...........................................................................................................................................8 1、国内首个短期期权——白糖系列期权即将上市 2024年11月26日,郑商所发布公告称,为了更好满足白糖实体企业精细化管理短期风险的需求,郑州商品交易所拟挂牌白糖系列期权合约。根据公告,本次修订自白糖期货2507合约对应的系列期权合约挂牌交易时(2025年3月3日)起施行,即2025年2月28日夜盘开展白糖系列期权交易。 系列期权与常规期权是基于同一标的的期权合约。1998年,芝加哥期货交易所(CBOT)首次推出基于商品和金融期货的系列期权,系列期权作为常规期权的补充,到期日更早,覆盖了常规到期月份之外的月份,使投资者可以更灵活地进行风险管理和交易。 根据《郑州商品交易所白糖期权合约》修订条款,白糖短期期权与常规期权的主要不同点在于其挂牌交易日更晚,最后交易日更早,即短期期权的存续期更短。常规期权的合约月份为标的期货合约中的连续两个近月,其后月份在标的期货合约结算后持仓量达到5000手(单边)之后的第二个交易日挂牌;短期期权在标的期货合约交割月份前四个月第一个交易日挂牌,无持仓量限制。常规期权的最后交易日为标的期货合约交割月份前一个月第15个日历日之前(含该日)的倒数第3个交易日;短期期权的最后交易日为标的期货合约交割月份前两个月第15个日历日之前(含该日)的倒数第3个交易日,相比起常规期权,最后交易日提前了一月。 资料来源:iFind,东证衍生品研究院 资料来源:iFind,东证衍生品研究院 根据白糖期货合约单边持仓量历史数据,白糖期货主力合约上市交易约1.5-2月单边持仓量能达到5000手,即白糖主力期货对应的常规期权挂牌交易日时间约为标的期货合约交割月份前10-10.5个月,常规期权存续期长达约9个月。当前白糖期权成交和持仓主要集中在主力及近月期权上,而常规主力期权可能存在距离到期日过远等问题。根据郑商所规定,白糖系列短期期权的存续期仅为约2.5个月。存续期更短的系列期权作为常规期权的补充,能够更好地满足期权投资者的交易需求以及产业套保者的短期风险管理需求。 资料来源:郑州商品交易所,东证衍生品研究院 此外,系列期权上市后还能解决白糖期权到期不连续的问题。白糖期货合约月份为1月、3月、5月、7月、9月、11月,对应的常规期权将分别于12月、2月、4月、6月、8月、10月到期,对应的系列期权将分别于11月、1月、3月、5月、7月、9月到期。系列期权有利于解决白糖常规期权合约到期月份不连续的问题,实现每月均有期权到期,与白糖贸易、生产经营连续与稳定的现实更加匹配。例如,若在12月某白糖生产企业希望对未来两个月的白糖销售进行期权保值,为了避免流动性风险,可能会选择以次年5月交割的期货作为标的的白糖常规期权;而系列期权上市后,同样以次年5月交割的白糖期货作为标的的系列期权将于3月到期,衍生品的到期时间能够更加吻合该企业的风险敞口,有利于提升风险管理的精细化程度。 2、从期权定价理论看短期期权 当前我国商品期货期权均为美式期权,BAW(Barone-Adesi-Whaley)模型可用于对美式期权定价。根据BAW模型,美式期权价格可分为两个部分:一是欧式期权价格,用BSM模型计算可得;另一部分是美式期权合约具有提前行权权利的溢价: 短期期权时间价值更低,能有效降低期权投资或套保的资金占用成本。BAW模型中的两个部分,欧式期权价格与美式期权提前行权溢价均与到期时间成正比,即到期时间越长,期权价格越高。对于同一到期月期货的常规期权和短期期权,即使通过提前平仓使持有期一致,常规期权由于距离到期日较远,需要在期初付出更高的期权费。因此,短期期权上市能够有效降低期权投资或套保的资金占用成本。 期权Theta随到期时间临近而增加,期权卖方潜在收益增加。期权Theta表示一单位时间变动会导致的期权价格变动: Theta始终为负且其绝对值随着到期时间减少而逐步加大,即期权具有时间价值随时间推移加速递减的特点。对于期权卖方来说,短期期权Theta更大,时间价值消耗速度更快,在同一投资期内能够获得更高的潜在收益。 资料来源:东证衍生品研究院 资料来源:东证衍生品研究院 短期期权的上市有助于进一步提高期权市场的定价效率,并丰富期权套利策略的多样性。常规期权以不同到期月的期货作为标的,不同到期月的期货可能会具有不同的基本面情况而走出不同的行情,因此常规期权之间无法形成绝对套利组合。系列期权作为常规期权的有力补充,具有与常规期权相同的标的物,使得其能够形成更加可靠的套利组合,有助于减少定价误差,提升市场的定价效率。系列期权缩短了不同月份期权之间的到期日差距,有助于提升不同月份期权的隐含波动率相关性,为投资者提供了更精确的市场预期和风险评估工具。 3、国际