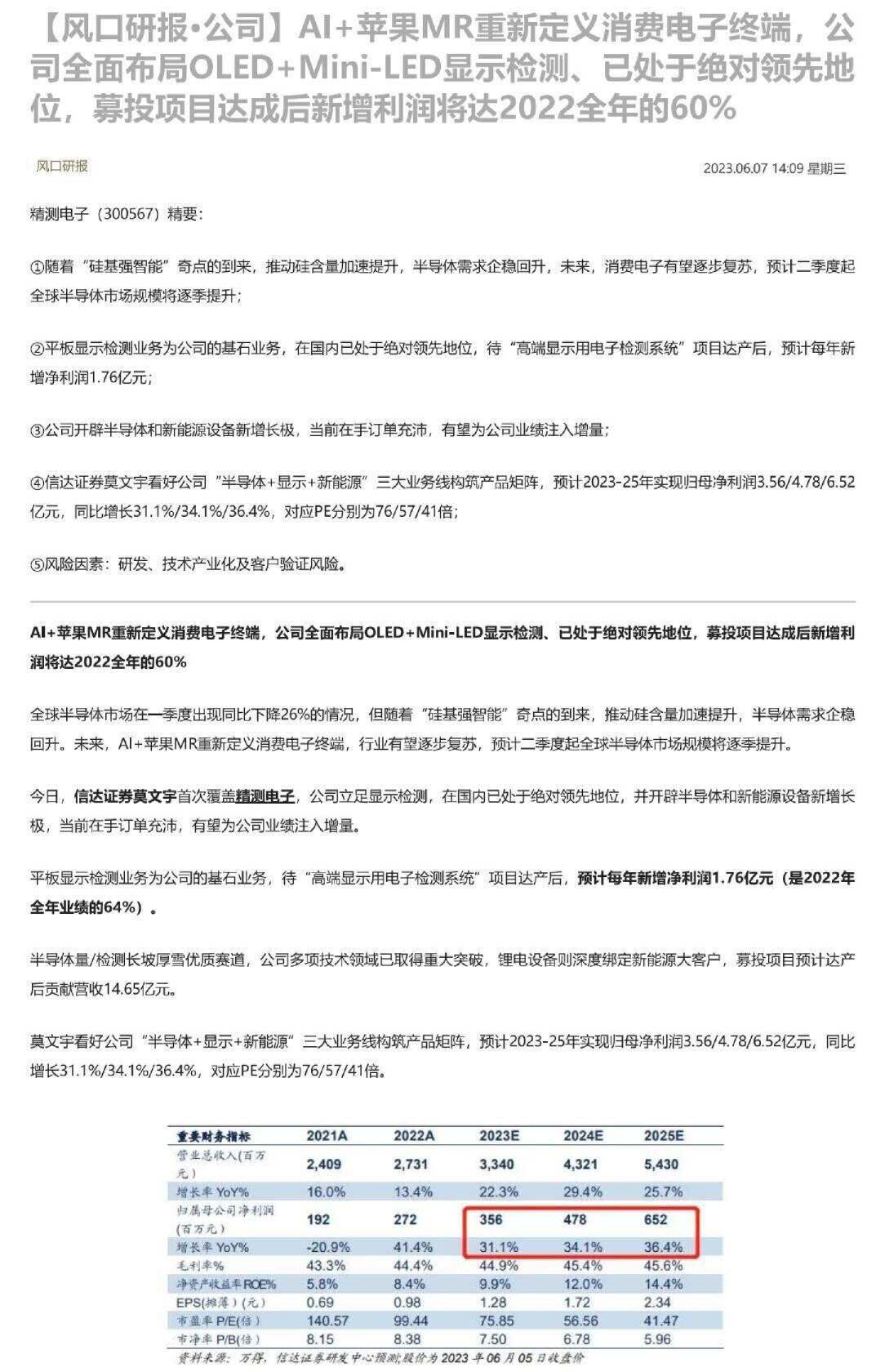
AI智能总结
行业评级:增持 分析师:裴伊凡证券执业证书号:S0640516120002 研究助理:郭念伟证券执业证书号:S0640123040023 中航证券研究所发布证券研究报告请务必阅读正文后的免责条款部分 核心观点 MR:手机、PC后再具颠覆性的个人终端 ➢与“生产力+娱乐”双重属性的个人终端相比,MR仍被定义为娱乐设备:现阶段的MR标杆——Apple Vision Pro已经能够基本满足性能和可视化的要求,但其便携性仍然欠佳(重量在600g-650g之间,几乎相当于将iPad Pro佩戴在头上),所以我们仍将MR定义为娱乐设备,而非便携类通讯设备或超级个人终端。 ➢硬件是基础,软件及内容是灵魂:芯片、传感器、显示模组和光学模组是决定MR设备体验的核心,其价值量可占到一台MR设备BOM成本的70%,MR设备需要专门的操作系统和应用生态来为客户提供各类功能和内容。 ➢决定用户体验的四大要素:若将MR定义为类似于手机的个人超级终端,其产品性能、屏幕、便携性和价格都将需要得到保障,达到甚至超过智能手机的便利性和功能性。 ➢Apple将引领MR产业,静待后续高性价比产品发布:Apple Vision Pro硬件端采搭载M2+R1双处理架构,性能亮点突出。 AI技术加持,MR能力边界拓展 ➢AI赋能下,MR在诸多行业实用性和渗透率将提升:MR已经渗入娱乐领域,大模型×MR有望接力移动互联网。 ➢由现实世界向虚拟世界转移:①影视领域打造沉浸式的观看体验;②办公领域致力于提升协作效率和数据可视化;③游戏领域将通过虚拟世界构建进一步提升用户体验;④全新赛道:以虚拟人、数字资产为代表的数字生态;⑤基于交互、NFT等的业务模式&商业模式创新。 投资建议 ➢市场对于MR头显设备的关注主要来自Apple Vision Pro的发布,因其硬件、软件、生态、实用性等仍存局限,市场仍停留在主题炒作阶段。我们认为,伴随AI和算力的迭代、规模效应带动硬件成本下降、软件及内容生态的不断完善和产品性价比及便携性的提升,“AI×MR×空间计算”乘数效应放大,激活MR的广阔商业空间,有望颠覆手机成为新时代的个人超级终端。 ➢建议关注以下投资主线:①AI+3D内容生产:3D内容稀缺且生产门槛较高,AI技术的发展缩短了3D内容的制作周期,有望实现降本增效,内容生产增多促进内容生态完善,将形成内容生产的正循环,加速MR整个软件和内容生态的构建,建议关注3D内容生产商【丝路视觉、凡拓数创】;②应用场景:MR设备已经率先在娱乐领域(游戏、影视等)广泛使用,未来有望渗透进入更多的应用场景,例如社交、医疗、办公等,建议关注布局XR的相关上市公司,游戏【恺英网络、宝通科技、富春股份、盛天网络】,影视【上海电影、华策影视】,营销【蓝色光标、浙文互联】,文旅【锋尚文化、风语筑、罗曼股份】,体育【力盛体育】。 高通将VR、AR、MR各种虚拟与现实交互的技术,统称为扩展现实技术(XR,eXtendedReality) ◼ ◼ ⚫⚫⚫⚫⚫⚫ ◼ ◼ ◼ ◼ ◼ ◼ •••• ◼ ➢ • • • • 资料来源:VR陀螺、数艺网,中航证券研究所整理 行业评级与免责声明 中航社会服务团队简介 我们设定的上市公司投资评级如下: 裴伊凡(证券执业证书号:S0640516120002),英国格拉斯哥大学经济学硕士,中航证券社会服务行业分析师,覆盖互联网传媒、教育、医美、免税、餐饮、旅游等行业。 :未来六个月的投资收益相对沪深300指数涨幅10%以上。:未来六个月的投资收益相对沪深300指数涨幅5%~10%之间。:未来六个月的投资收益相对沪深300指数涨幅-10%-5%之间。:未来六个月的投资收益相对沪深300指数跌幅10%以上。 买入增持持有卖出 郭念伟(证券执业证书号:S0640123040023),社服行业研究助理,曼彻斯特大学硕士,2023年加入中航证券。 我们设定的行业投资评级如下: 分析师承诺负责本研究报告全部或部分内容的每一位证券分析师,再次申明,本报告清晰、准确地反映了分 :未来六个月行业增长水平高于同期沪深300指数。:未来六个月行业增长水平与同期沪深300指数相若。:未来六个月行业增长水平低于同期沪深300指数。 增持中性减持 析师本人的研究观点。本人薪酬的任何部分过去不曾与、现在不与,未来也将不会与本报告中的具体推荐或观点直接或间接相关。 风险提示:投资者自主作出投资决策并自行承担投资风险,任何形式的分享证券投资收益或者分担证券证券投资损失的书面或口头承诺均为无效。 免责声明 本报告由中航证券有限公司(已具备中国证券监督管理委员会批准的证券投资咨询业务资格)制作。本报告并非针对意图送发或为任何就送发、发布、可得到或使用本报告而使中航证券有限公司及其关联公司违反当地的法律或法规或可致使中航证券受制于法律或法规的任何地区、国家或其它管辖区域的公民或居民。除非另有显示,否则此报告中的材料的版权属于中航证券。未经中航证券事先书面授权,不得更改或以任何方式发送、复印本报告的材料、内容或其复印本给予任何其他人。未经授权的转载,本公司不承担任何转载责任。本报告所载的资料、工具及材料只提供给阁下作参考之用,并非作为或被视为出售或购买或认购证券或其他金融票据的邀请或向他人作出邀请。中航证券未有采取行动以确保于本报告中所指的证券适合个别的投资者。本报告的内容并不构成对任何人的投资建议,而中航证券不会因接受本报告而视他们为客户。本报告所载资料的来源及观点的出处皆被中航证券认为可靠,但中航证券并不能担保其准确性或完整性。中航证券不对因使用本报告的材料而引致的损失负任何责任,除非该等损失 因明确的法律或法规而引致。投资者不能仅依靠本报告以取代行使独立判断。在不同时期,中航证券可发出其它与本报告所载资料不一致及有不同结论的报告。本报告及该等报告仅反映报告撰写日分析师个人的不同设想、见解及分析方法。为免生疑,本报告所载的观点并不代表中航证券及关联公司的立场。中航证券在法律许可的情况下可参与或投资本报告所提及的发行人的金融交易,向该等发行人提供服务或向他们要求给予生意,及或持有其证券或进行证券交易。中航证券于法律容 许下可于发送材料前使用此报告中所载资料或意见或他们所依据的研究或分析。