AI智能总结
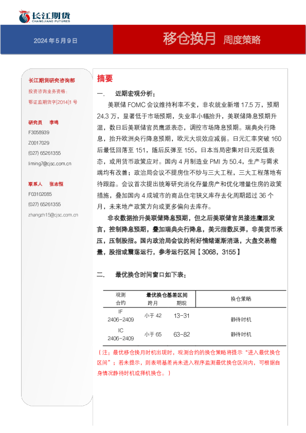
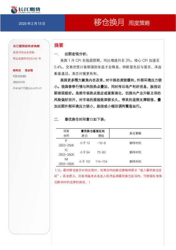
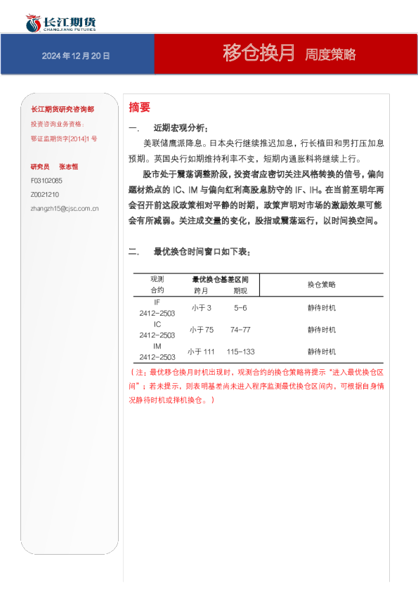
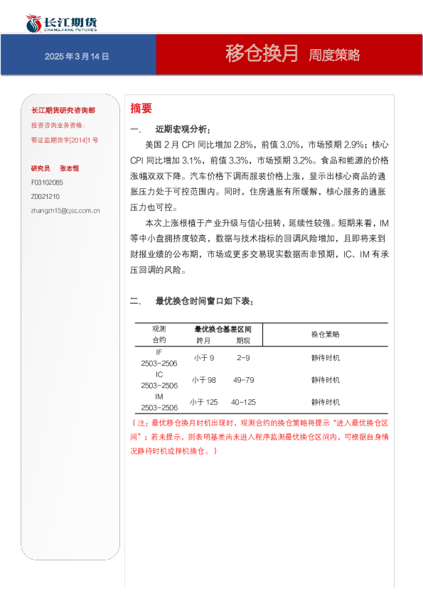
2024年11月21日 摘要 长江期货研究咨询部 投资咨询业务资格:鄂证监期货字[2014]1号 一.近期宏观分析: 欧元区10月CPI终值2%,回归央行目标,为12月降息铺路。欧洲央行管委Muller:12月可能降息25个基点。证监会主席吴清:加快推动新一轮全面深化资本市场改革开放,将推出更多务实的举措;为国际投资者投资中国市场创造更好的环境;证监会副主席李明:推动市场、机构、产品全方位、制度型开放。 研究员张志恒F03102085Z0021210zhangzh15@cjsc.com.cn 尽管最近出台的一系列房地产刺激政策的积极影响有所减弱,但市场仍显示出一定的弹性,特别是在二手房领域,其表现超过了新房市场。在多项激励措施的推动下,消费市场出现了明显的回暖,投资活动也有所增加。近期,部分原材料价格开始逐步上涨,这有助于推动通货膨胀的回升。此外,光伏行业的新增产能标准已经发布,实际实施的限制比之前的征求意见稿更为严格,预示着市场发展的趋势可能会有所转变。当前经济的复苏期恰逢外部环境的剧烈变化,因此不太可能一帆风顺。因此,理解和把握经济基本面与政策之间的相互作用变得至关重要。在股市策略上,应密切关注成交量和市场情绪的变化,目前市场仍处于调整阶段。策略上股指仍处调整期,关注成交量、市场情绪变化与周五的国务院政策例行吹风会。 二.最优换仓时间窗口如下表: 1(注:最优移仓换月时机出现时,观测合约的换仓策略将提示“进入最优换仓区间”;若未提示,则表明基差尚未进入程序监测最优换仓区间内,可根据自身情况静待时机或择机换仓。) 一、IF基差分析 (一)同状态核密度分析 数据来源:长江期货、同花顺 以核密度的高峰、厚度及中位数确定最优基差范围。如图2(左),根据核密度的高峰估计的基差是-4.52,根据中位数估计的基差是5.9,则跨月最优基差在小于6。如图2(右),核密度高峰估计的基差是-8.77,根据中位数估计的基差是10.12,则期现基差最优范围是-9-10附近。 (二)移仓换月的最优时间窗口估计 数据来源:长江期货、同花顺 根据最优的基差范围,圈定可跨月操作的时间窗口,如图3(右)。将期现基差和跨月价差的45%-55%分位构成的区域填充为基带。蓝色基带为最优跨月区域,红色基带为最优期现区域,当基差进入基带表明进入 换仓区间,期现基差和跨月价差均处于各自基带则表明为移仓换月的最佳时间窗口。 (三)IF跨月最优时间窗口明细 可以每日滚动计算跨月最优时间窗口来估计大概的移仓换月时间,如表一,记录当日的期现基差、跨月基差与(二)中临界值做对比,双满足的情况下(1表示满足条件,0表示不满足条件),即为最优时间窗口(表一橙色部分)。 二、IC基差分析 (一)同状态核密度分析 数据来源:长江期货、同花 以核密度的高峰、厚度及中位数确定最优基差范围。如图4(左),根据核密度的高峰估计的基差是60.92,根据中位数估计的基差是59.3,则跨月最优基差范围是小于61。如图2(右),核密度的高峰估计的基差在 74.18,中位基差在78.02,期现基差最优范围在74-78附近。 (二)移仓换月的最优时间窗口估计 数据来源:长江期货、同花 根据最优的基差范围,圈定可跨月操作的时间窗口,如图5(右)。将期现基差和跨月价差的45%-55%分位构成的区域填充为基带。蓝色基带为最优跨月区域,红色基带为最优期现区域,当基差进入基带表明进入换仓区间,期现基差和跨月价差均处于各自基带则表明为移仓换月的最佳时间窗口。 (三)IC跨月最优时间窗口明细 可以每日滚动计算跨月最优时间窗口来估计大概的移仓换月时间,如表二,记录当日的期现基差、跨月基差与(二)中临界值做对比,双满足的情况下(1表示满足条件,0表示不满足条件),即为最优时间窗口(表二橙色部分)。 三、IM基差分析 (一)同状态核密度分析 数据来源:长江期货、同花 以核密度的高峰、厚度及中位数确定最优基差范围。如图4(左),根据核密度的高峰估计的基差是89.53,根据中位数估计的基差是89.5,则跨月最优基差范围是小于90。如图2(右),核密度的高峰估计的基差在37.54,中位基差在97.87,期现基差最优范围在38-98附近。 (二)移仓换月的最优时间窗口估计 数据来源:长江期货、同花 根据最优的基差范围,圈定可跨月操作的时间窗口,如图5(右)。将期现基差和跨月价差的45%-55%分位构成的区域填充为基带。蓝色基带为最优跨月区域,红色基带为最优期现区域,当基差进入基带表明进入换仓区间,期现基差和跨月价差均处于各自基带则表明为移仓换月的最佳时间窗口。 (三)IM跨月最优时间窗口明细 可以每日滚动计算跨月最优时间窗口来估计大概的移仓换月时间,如表二,记录当日的期现基差、跨月基差与(二)中临界值做对比,双满足的情况下(1表示满足条件,0表示不满足条件),即为最优时间窗口(表二橙色部分)。 风险提示 本报告仅供参考之用,不构成卖出或买入期货、期权合约或其他投资标的要约或邀请。在任何情况下,本报告中的信息和意见均不构成对任何个人的投资建议。任何形式的分享投资收益或者分担投资损失的书面或口头承诺均为无效。投资者应当充分了解报告内容的局限性,结合自己的投资目标和财务状况自行判断是否采用本报告所载内容和信息并自行承担风险,我公司及员工对投资者使用本报告及其内容而造成的一切后果不承担任何法律责任。 免责声明 长江期货股份有限公司拥有期货交易咨询资格。长江期货系列报告的信息均来源于公开资料,本公司对这些信息的准确性和完整性不做任何保证,也不保证所包含的信息和建议不会发生任何变更。本报告所载资料、意见及推测仅反映在本报告所载明日期的判断,本公司可随时修改,毋需提前通知,投资者应当自行关注相应的更新或修改。本公司已力求报告内容的客观、公正,但文中的观点、结论和建议仅供参考,不代表对期货价格涨跌或市场走势的确定性判断。报告中的信息或意见并不构成所述期货的买卖出价,投资者据此做出的任何投资决策与本公司和作者无关。本公司及作者在自身所知情范围内,与本报告中所评价或推荐的交易机会不存在法律法规要求披露或采取限制、静默措施的利益冲突。 本报告版权仅为本公司所有,未经本公司书面许可,任何机构和个人不得以任何形式翻版、复制、发布、引用或再次分发他人,或投入商业使用。如征得本公司同意引用、刊发的,需在允许的范围内使用并注明出处为“长江期货股份有限公司”,且不得对本报告进行有悖原意的引用、删节和修改。本公司保留追究相关责任的权力。 公司总部 长江期货股份有限公司投资咨询业务资格:鄂证监期货字【2014】1号地址:湖北省武汉市江汉区淮海路88号长江证券大厦13、14层邮编:430023电话:(027)65777110网址:http://www.cjfco.com.cn