登录
注册
回到首页
AI
搜索
发现报告
发现数据
发现专题
研选报告
定制报告
VIP
权益
发现大使
发现一下
行业研究
公司研究
宏观策略
财报
招股书
会议纪要
海南封关
低空经济
DeepSeek
AIGC
大模型
当前位置:首页
/
其他报告
/
报告详情
聚丙烯期货日报:现货市场持续下滑,PP期货小幅上涨
2017-01-12
范文涛
方中中期期货
清***
你可能感兴趣
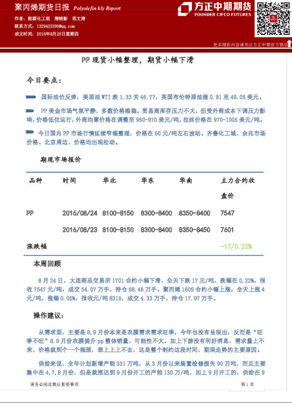
聚丙烯期货日报:PP现货小幅整理,期货小幅下滑
方正中期期货
2016-08-25
聚丙烯期货日报:PP现货横盘震荡,期货小幅上涨
方中中期期货
2016-08-23
聚丙烯期货日报:现货价格小幅回调 PP期价持续震荡
方中中期期货
2016-05-25
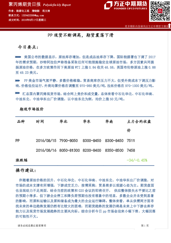
聚丙烯期货日报:PP现货不断调高,期货震荡下滑
方正期货
2016-08-17
聚丙烯期货日报:现货价格小幅调涨 PP期价跌幅收窄
方中中期期货
2016-05-24