AI智能总结
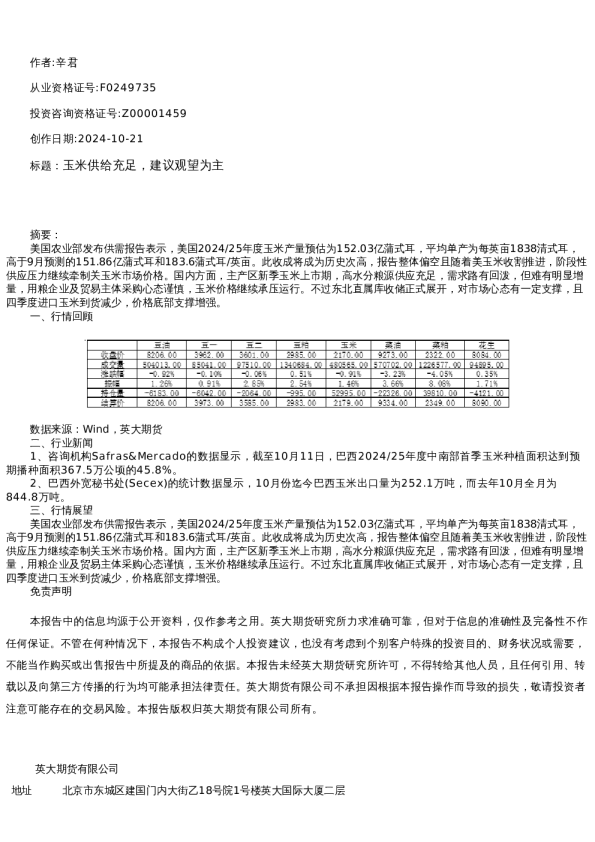
摘要: 今日央行如期下调LPR,近日来,多部门密集发布一系列增量政策,向市场传递积极信号,推动风险情绪回升,利多铜铝价格,但美国大选的不确定性以及地缘政治紧张局势仍影响市场情绪。铜方面,冶炼厂减产以及进口铜到货减少,周末电解铜小幅去库,但本周仍有进口铜到货预期,铜消费端复苏缓慢,将影响电解铜去库速度。铝方面,新疆地区发运不足短期难以解决,到货减少,下游消费持稳,铝锭继续去库,但消费有向淡季过渡预期,需关注后续铝锭到货以及需求变化。 今 日 沪 铜 沪 铝 震 荡 上 行 。 截 至10月21日 收 盘 , 沪 铜 主 力CU2412合 约 收 报77730元/吨 , 涨730元/吨 , 涨 幅0.95%。沪铝主力AL2412合约收报20940元/吨,涨300元/吨,涨幅1.45%。 宏观消息面,10月21日,中国人民银行授权全国银行间同业拆借中心公布,2024年10月21日贷款市场报价利率(LPR)为:1年期LPR为3.10%,5年期以上LPR为3.60%。以上LPR在下一次发布LPR之前有效。这是今年以来第三次下调LPR,共计下调60基点。 此外,据财联社10月21日讯,距离美国正式大选仅剩两周左右的时间了,两位总统候选人的竞争逐渐“白热化”、都进入了最后冲刺阶段。不过,目前各方面的数据都显示,美国前总统特朗普的赢面似乎更大。根据《国会山报》(theHill)/美国选举预测机构决策台总部(DECISION DESK HQ,以下简称DDHQ)的预测模型,特朗普胜选的概率于10月19日首次超越副总统哈里斯。 铜方面,周末电解铜社库库存小幅下降。据SMM讯,截至10月21日周一,SMM全国主流地区铜库存对比上周四下降0.98万吨至21.94万吨,总库存较去年同期高13.51万吨。现货市场来看,据SMM讯,因周末大量进口货源流入,持货商出货压力较大。下游因铜价跳空高开畏高情绪较重,成交多以刚需采购为主。10月21日,SMM 1#电解铜现货对当月2411合 约 报 贴 水80元/吨-贴 水20元/吨 , 均 价 报 贴 水50元/吨 , 较 上 一 交 易 日 跌20元/吨 ; 平 水 铜 成 交 价77260~77650元/吨。广东地区下游压价采购,现货升水不断走低,整体交投较弱。 铝方面,据SMM讯,上周国内铝下游加工龙头企业开工率较上周小幅上调0.1个百分点至63.9%,与去年同期相比上下滑0.5个百分点。仅再生合金板块开工率在订单小幅回升带动下微幅上涨,其余板块在手订单变动不大。据SMM统计,10月21日国内主流消费地电解铝锭库存63.8万吨,较上周四减少1.0万吨。现货方面,华东现货市场到货较少,市场流通偏紧,部分仓单品牌报价较高,下游刚需采购为主,中原地区情况类似,现货市场供需双弱。10月21日SMMA00对11合约平水0元/吨,较上一交易日涨10元/吨,SMMA00录得20790元/吨,较上一交易日涨290元/吨。 整体来看,今日央行如期下调LPR,近日来,多部门密集发布一系列增量政策,向市场传递积极信号,推动风险情绪回升,利多铜铝价格,但美国大选的不确定性以及地缘政治紧张局势仍影响市场情绪。铜方面,冶炼厂减产以及进口铜到货减少,周末电解铜小幅去库,但本周仍有进口铜到货预期,铜消费端复苏缓慢,将影响电解铜去库速度。铝方面,新疆地区发运不足短期难以解决,到货减少,下游消费持稳,铝锭继续去库,但消费有向淡季过渡预期,需关注后续铝锭到货以及需求变化。 本报告中的信息均源于公开资料,仅作参考之用。英大期货研究所力求准确可靠,但对于信息的准确性及完备性不作任何保证。不管在何种情况下,本报告不构成个人投资建议,也没有考虑到个别客户特殊的投资目的、财务状况或需要,不能当作购买或出售报告中所提及的商品的依据。本报告未经英大期货研究所许可,不得转给其他人员,且任何引用、转载以及向第三方传播的行为均可能承担法律责任。英大期货有限公司不承担因根据本报告操作而导致的损失,敬请投资者注意可能存在的交易风险。本报告版权归英大期货有限公司所有。 英大期货有限公司 地址北京市东城区建国门内大街乙18号院1号楼英大国际大厦二层官网www.ydfut.com.cn客服4000188688