登录
注册
个人信息
我的订单
我的报告豆
我的优惠券
我的笔记
我的阅读
我的收藏
我的下载
我的上传
我的订阅
在线客服
退出登录
回到首页
AI
搜索
发现报告
发现数据
发现专题
专题报告
专题百科
研选报告
定制报告
VIP
权益
发现大使
发现一下
行业研究
公司研究
宏观策略
财报
招股书
会议纪要
seedance2.0
低空经济
DeepSeek
AIGC
大模型
当前位置:首页
/
宏观策略
/
报告详情
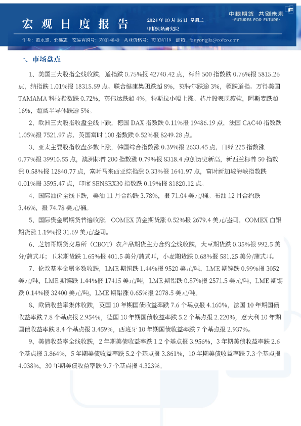
宏观日报
2024-10-16
中粮期货
哪开不壶提哪开
你可能感兴趣
宏观金融组日报
商贸零售
广发期货
2024-02-01
宏观金融组日报
商贸零售
广发期货
2024-02-21
宏观金融组日报
商贸零售
广发期货
2024-02-20
宏观金融组日报
商贸零售
广发期货
2024-02-27
宏观金融组日报
商贸零售
广发期货
2024-03-25