登录
注册
回到首页
AI
搜索
发现报告
发现数据
发现专题
研选报告
定制报告
VIP
权益
发现大使
发现一下
行业研究
公司研究
宏观策略
财报
招股书
会议纪要
稀土
低空经济
DeepSeek
AIGC
智能驾驶
大模型
当前位置:首页
/
宏观策略
/
报告详情
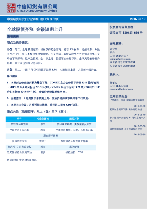
宏观策略日报(黄金白银):中国股债起跌 金银小幅回升
2016-12-13
尹丹
中信期货
向***
你可能感兴趣
宏观策略日报(黄金白银):德银股价再跌 金银小幅反弹
中信期货
2016-09-20
宏观策略日报(黄金白银):全球股债齐涨 金银短期上升
中信期货
2016-08-10
宏观策略日报(黄金白银):美国通胀回升 金银小幅上涨
中信期货
2016-10-19
宏观策略日报(黄金白银):美国经济数据向好 金银小幅回调
中信期货
2016-11-30
宏观策略日报(黄金白银):特朗普利好有所消退 金银小幅反弹
中信期货
2016-11-29