登录
注册
回到首页
AI
搜索
发现报告
发现数据
发现专题
研选报告
定制报告
VIP
权益
发现大使
发现一下
行业研究
公司研究
宏观策略
财报
招股书
会议纪要
中央经济工作会议
低空经济
DeepSeek
AIGC
智能驾驶
大模型
当前位置:首页
/
其他报告
/
报告详情
早评:黄金跌势趋缓,关注近期能否止跌反弹
2016-12-07
迈科期货
绝***
你可能感兴趣
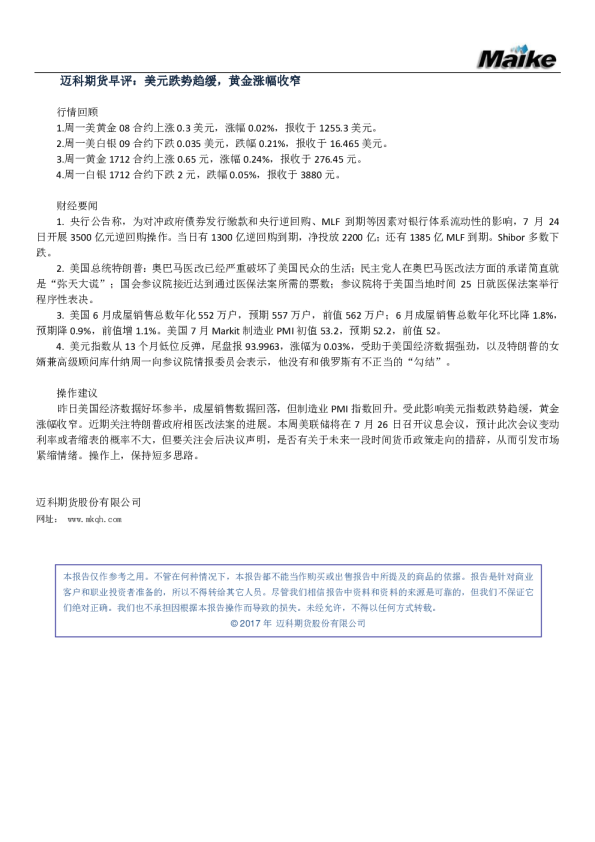
早评:美元跌势趋缓,黄金涨幅收窄
迈科期货
2017-07-25
菜粕止跌反弹,菜油跌势趋缓
瑞达期货
2017-01-04
早评:黄金跌势持续,关注意大利宪法公投
迈科期货
2016-12-01
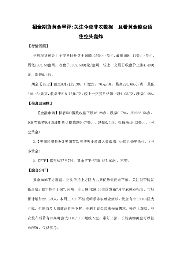
黄金早评:关注今夜非农数据 且看黄金能否顶住空头轰炸
招金期货
2015-08-07
燃料油:沪油初步止跌,关注4520能否成为近期底部
一德期货
2010-01-19