登录
注册
回到首页
AI
搜索
发现报告
发现数据
发现专题
研选报告
定制报告
VIP
权益
发现大使
发现一下
行业研究
公司研究
宏观策略
财报
招股书
会议纪要
稀土
低空经济
DeepSeek
AIGC
智能驾驶
大模型
当前位置:首页
/
其他报告
/
报告详情
股指期货周报:趋势形成,逢低买入
2016-12-05
夏佳栋
五矿期货
羡***
你可能感兴趣
股指期货早评:IF1009三角形态基本形成,短线可逢低买入
一德期货
2010-09-14
股指期货统计及策略日报:趋势已成,逢低买入!
南华期货有限公司
2011-03-03
金融期货策略周报:股指多单继续持有,国债尝试逢低买入
广发期货
2015-06-08
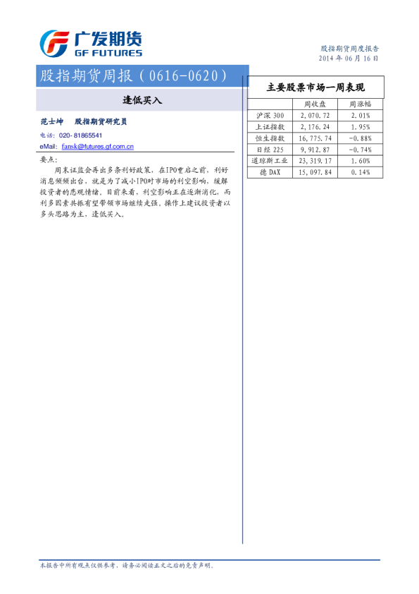
股指期货周报:逢低买入
广发期货
2014-06-16
股指期货周报:逢低买入
广发期货
2014-06-09