登录
注册
回到首页
AI
搜索
发现报告
发现数据
发现专题
研选报告
定制报告
VIP
权益
发现大使
发现一下
行业研究
公司研究
宏观策略
财报
招股书
会议纪要
稀土
低空经济
DeepSeek
AIGC
智能驾驶
大模型
当前位置:首页
/
其他报告
/
报告详情
股指期货日报:回落调整无碍上涨格局 期指价差继续收敛
2016-12-01
相阳
方中中期期货
笑***
你可能感兴趣
股指期货日报:弱势格局未变,期指继续调整
华龙证券
2010-11-29
股指期货日报:市场继续调整,期指升水回落仍高
华龙证券
2010-10-28
股指期货日报:沪深300继续上涨,期指回落
东证期货
2010-07-30
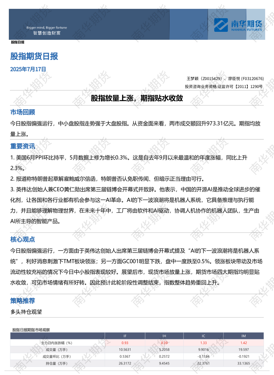
股指期货日报:股指放量上涨,期指贴水收敛
南华期货
2025-07-17
股指期货日报:股指地量继续走弱,期指贴水收敛
方正期货
2015-09-17