
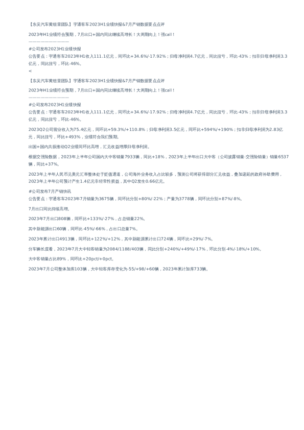
>>事件:【短期调整受风格切换影响】今天调整主要为川普上台预期导致的出口链整体回调,对宇通而言:1)【无美国敞口】,客车没有出口美国;2)【欧洲敞口风险不大】23年宇通出口欧洲700台,占总出口7%,占总新能源出口35%,且出口占大头的都是本国汽车工业薄弱/新能源需求旺 盛的【北欧地区】。 我们认为公司基本面没有变化,只是受出口板块【东吴汽车黄细里团队】受风格影响短期调整,继续推荐强业绩高分红【宇通客车】 >>事件:【短期调整受风格切换影响】今天调整主要为川普上台预期导致的出口链整体回调,对宇通而言:1)【无美国敞口】,客车没有出口美国;2)【欧洲敞口风险不大】23年宇通出口欧洲700台,占总出口7%,占总新能源出口35%,且出口占大头的都是本国汽车工业薄弱/新能源需求旺 盛的【北欧地区】。 我们认为公司基本面没有变化,只是受出口板块情绪拖累。 观点重申:强业绩+高分红,Q3继续首推【宇通客车】>>【销量高增提供业绩强支撑】24Q2宇通预计总销量同环比+22%/+69%,出口同环比+39%/+43%,新能源出口同环比+141%/+72%,出口逻辑强兑现,国内复苏逻辑兑现,我们预计24Q2业绩同环比高增>>【全年 维度看好宇通销量/业绩强兑现】根据公司销量目标,24H1国内销量达成度47%,出口销量达成度52%,新能源出口达成度46%。 公司上半年国内外销量达成节奏超我们预期,展望H2,政策驱动下国内方面公交车修复着的期待(上半年略低预期),出口高需求还在持续,全年业绩或可上修 宇通是【最佳出海范式】,即【国内复苏预期基础上通过出口高盈利性实现高成长性,通过高分红兼具红利属性】,本轮上行周期或延续2027年,2024-2027年出口油车/新能源复合增速20 %+/50%+。 投资建议:我们维持公司2024~2026年营业收入为347/414/499亿元,同比+28 %/+19%/+20%,维持归母净利润为29.7/39.8/49.5亿元,同比+63%/+34%/+24%,对应PE为19/14/12倍,维持“买入”评级。 风险提示:全球经济复苏不及预期,国内外客车需求低于预期。客车板块推荐大礼包更新至6.0,如需请联系东吴汽车团队