
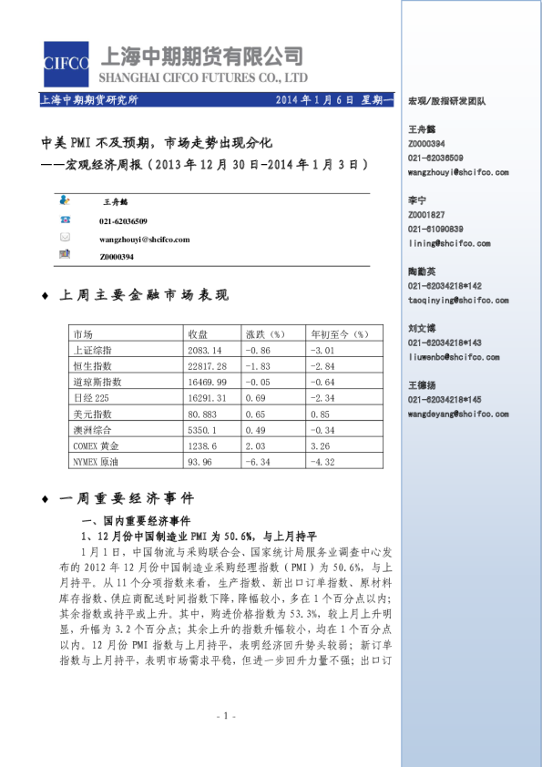
研究院黑色建材组 策略摘要 研究员 王英武010-64405663wangyingwu@htfc.com从业资格号:F3054463投资咨询号:Z0017855 动力煤品种:短期煤炭传统旺季即将到来,煤价存在一定支撑,但终端日耗不及预期,市场价格出现分化。中长期看,需关注在安全要求下,供应受到扰动的程度,同时关注非电煤的补库。因期货流动性严重不足,建议观望。 市场分析 王海涛wanghaitao@htfc.com从业资格号:F3057899投资咨询号:Z0016256 期货与现货价格:产地指数:截至6月7日,榆林5800大卡指数762.0元/吨,周环比下跌4.0元/吨;鄂尔多斯5500大卡指数688.0元/吨,周环比下跌4.0元/吨;大同5500大卡指数750.0元/吨;周环比上涨5.0元/吨。港口指数:截至6月7日,CCI进口4700指数报86.2美元/吨,周环比下跌0.8美元、吨,CCI进口3800指数报66.5美元/吨,周环比下跌1.8美元/吨。 邝志鹏kuangzhipeng@htfc.com从业资格号:F3056360投资咨询号:Z0016171 港口方面:截至到6月7日,北方港港口总库存2365万吨,较上周同期下降17.3万吨,港口库存小幅去化。 电厂方面:截至到6月7日,沿海6大电厂煤炭库存1446万吨,环比上周上升29.3万吨;平均可用天数为18.8天,周环比上升0.4天;电厂日耗77.0万吨,环比上周上升0.3万吨。 余彩云yucaiyun@htfc.com从业资格号:F03096767投资咨询号:Z0020310 海运费:截止到6月7日,海运煤炭运价指数(OCFI)报于608.71点,环比下跌0.44%。截止到6月7日,波罗的海干散货指数(BDI)报于1881.00点,涨幅为0.64%。 联系人 刘国梁liuguoliang@htfc.com从业资格号:F03108558 整体来看:产地方面,主产区煤矿市场震荡运行,价格涨跌互现,整体煤矿库存降低,临近迎峰度夏,矿方降价意愿偏弱。港口方面,港口库存小幅去化,但下游拉运积极性不高,终端环节库存较高,日耗提升不及预期,市场预期出现分化。进口方面,国内终端需求疲软,投标价格继续下跌,市场实际成交仍偏少。短期煤炭传统旺季即将到来,煤价存在一定支撑。中长期看,需关注在安全要求下,供应受到扰动的程度,同时关注非电煤的补库。因期货流动性严重不足,建议观望。 投资咨询业务资格:证监许可【2011】1289号 风险点 市场煤需求表现,运输瓶颈影响,港口累库超预期、突发的安全事故等。 数据来源:Wind华泰期货研究院 数据来源:Wind华泰期货研究院 数据来源:Wind华泰期货研究院 数据来源:Wind华泰期货研究院 数据来源:Wind华泰期货研究院 数据来源:Wind华泰期货研究院 数据来源:Wind华泰期货研究院 数据来源:Wind华泰期货研究院 数据来源:钢联华泰期货研究院 数据来源:Wind华泰期货研究院 数据来源:Wind华泰期货研究院 数据来源:Wind华泰期货研究院 数据来源:Wind华泰期货研究院 数据来源:Wind华泰期货研究院 数据来源:Wind华泰期货研究院 数据来源:Wind华泰期货研究院 免责声明 本报告基于本公司认为可靠的、已公开的信息编制,但本公司对该等信息的准确性及完整性不作任何保证。本报告所载的意见、结论及预测仅反映报告发布当日的观点和判断。在不同时期,本公司可能会发出与本报告所载意见、评估及预测不一致的研究报告。本公司不保证本报告所含信息保持在最新状态。本公司对本报告所含信息可在不发出通知的情形下做出修改,投资者应当自行关注相应的更新或修改。 本公司力求报告内容客观、公正,但本报告所载的观点、结论和建议仅供参考,投资者并不能依靠本报告以取代行使独立判断。对投资者依据或者使用本报告所造成的一切后果,本公司及作者均不承担任何法律责任。 本报告版权仅为本公司所有。未经本公司书面许可,任何机构或个人不得以翻版、复制、发表、引用或再次分发他人等任何形式侵犯本公司版权。如征得本公司同意进行引用、刊发的,需在允许的范围内使用,并注明出处为“华泰期货研究院”,且不得对本报告进行任何有悖原意的引用、删节和修改。本公司保留追究相关责任的权利。所有本报告中使用的商标、服务标记及标记均为本公司的商标、服务标记及标记。 华泰期货有限公司版权所有并保留一切权利。 公司总部 广州市天河区临江大道1号之一2101-2106单元丨邮编:510000 电话:400-6280-888网址:www.htfc.com