登录
注册
个人信息
我的订单
我的报告豆
我的优惠券
我的笔记
我的阅读
我的收藏
我的下载
我的上传
我的订阅
在线客服
退出登录
回到首页
AI
搜索
发现报告
发现数据
发现专题
专题报告
专题百科
研选报告
定制报告
VIP
权益
发现大使
发现一下
行业研究
公司研究
宏观策略
财报
招股书
会议纪要
seedance2.0
低空经济
DeepSeek
AIGC
大模型
当前位置:首页
/
其他报告
/
报告详情
生猪周报:盘面弱于现货,关注二育节奏
2024-06-08
孙昭君
新湖期货
杨框子
你可能感兴趣
生猪周报:【现货稳中偏弱 关注二育进猪节奏】
商贸零售
华融融达期货
2024-09-18
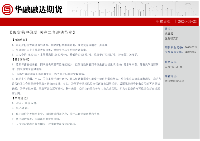
生猪周报:现货稳中偏弱 关注二育进猪节奏
商贸零售
华融融达期货
2024-09-23
生猪周报:现货持续偏强运行,关注二育节奏
商贸零售
华融融达期货
2023-08-08
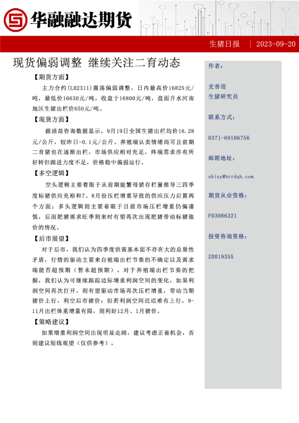
生猪日报:现货偏弱调整 继续关注二育动态
商贸零售
华融融达期货
2023-09-20
生猪周报:节后供需双减 关注二育节奏
商贸零售
正信期货
2024-09-18