
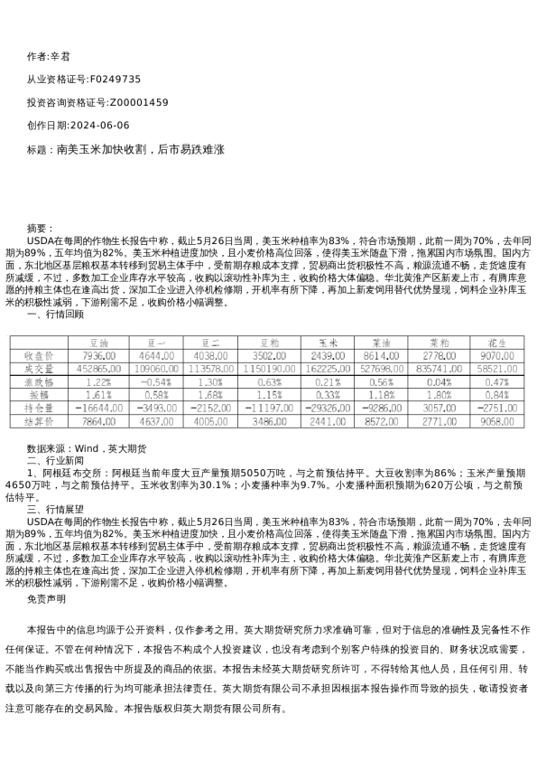
摘要: 美国ADP就业数据大幅不及预期,劳动力市场进一步降温,提振市场对美联储最早在9月降息,且年内可能降息不止一次的预期,提振铜铝价格反弹。市场等待本周的美国非农就业报告,来找到更多可能影响美联储降息的信息。铜方面,5月电解铜产量超预期,但6月产量环比预期下滑,在本周铜价重心走低以及端午节前企业备货需求下消费小幅回暖,电解铜累库速度放缓。铝方面,供应端压力将逐渐增加,周内铝价重心下移,消费有所好转,铝锭小幅去库。终端消费正在进入淡季,多板块企业订单出现下滑,关注消费变化。 今 日 沪 铜 沪 铝 震 荡 反 弹 。 截 至6月6日 收 盘 , 沪 铜 主 力CU2407合 约 收 报81250元/吨 , 涨1190元/吨 , 涨 幅1.49%。沪铝主力AL2407合约收报21280元/吨,涨145元/吨,涨幅0.69%。 宏观消息面,据华尔街见闻讯,有“小非农”之称的ADP就业报告显示,受制造业大幅放缓影响,5月美国私营部门就业超预期放缓,劳动力市场进一步降温。6月5日,美国ADP研究机构公布报告显示,美国5月就业人数增加15.2万人,为三个月来最低水平,大幅低于预期的17.5万人,4月数据从19.2万人下修至18.8万人。随着就业机会增加,年度工资涨幅连续三个月保持在5%左右,为2021年以来最低水平。跳槽员工的薪资涨幅连续第二个月下滑,至7.8%。 铜方面,因粗铜和阳极板供应大幅增加,炼厂检修量减少,5月电解铜产量超预期反弹。5月SMM中国电解铜产量为100.86万吨,环比增加2.35万吨,升幅为2.39%,同比上升5.19%,预期97.71万吨。但据SMM统计6月有8家冶炼厂要检修涉及粗炼产能156万吨,电解铜产量预计环比下滑。消费端来看,在端午备库需求下今日现货成交频繁,出库量有所增加。6月6日,SMM 1#电解铜现货对当月2406合约报贴水60元/吨-贴水40元/吨,均价报贴水50元/吨,较上一交易日跌5元/吨;平水铜成交价80890~81300元/吨。广东地区消费依然疲软,下游采购量下降,整体交投不如昨日。库存方面,周内各地库存增减不一,整体库存小幅累库。截至6月6日周四,SMM全国主流地区铜库存环比周一增加0.19万吨至45.07万吨,较上周四增加0.72万吨,累库速度放缓。 铝方面,本周铝锭社会库存小幅去库,主因巩义地区下游提货速度加快,去库明显,上海无锡及重庆地区小幅累库。6月6日,SMM统计电解铝锭社会总库存78.1万吨,国内可流通电解铝库存77.8万吨,较本周一去库1.2万吨,较上周四小幅去库0.3万吨。今日现货市场成交尚可,现货贴水持续收窄。6月6日,SMM A00铝价对2406合约贴水70元/吨左右,较上一交易日上调20元/吨,现货价格录得21190元/吨。 整体来看,美国ADP就业数据大幅不及预期,劳动力市场进一步降温,提振市场对美联储最早在9月降息,且年内可能降息不止一次的预期,提振铜铝价格反弹。市场等待本周的美国非农就业报告,来找到更多可能影响美联储降息的信息。铜方面,5月电解铜产量超预期,但6月产量环比预期下滑,在本周铜价重心走低以及端午节前企业备货需求下消费小幅回暖,电解铜累库速度放缓。铝方面,供应端压力将逐渐增加,周内铝价重心下移,消费有所好转,铝锭小幅去库。终端消费正在进入淡季,多板块企业订单出现下滑,关注消费变化。 免责声明: 本报告中的信息均源于公开资料,仅作参考之用。英大期货研究所力求准确可靠,但对于信息的准确性及完备性不作任何保证。不管在何种情况下,本报告不构成个人投资建议,也没有考虑到个别客户特殊的投资目的、财务状况或需要,不能当作购买或出售报告中所提及的商品的依据。本报告未经英大期货研究所许可,不得转给其他人员,且任何引用、转 载以及向第三方传播的行为均可能承担法律责任。英大期货有限公司不承担因根据本报告操作而导致的损失,敬请投资者注意可能存在的交易风险。本报告版权归英大期货有限公司所有。 英大期货有限公司地址北京市东城区建国门内大街乙18号院1号楼英大国际大厦二层官网www.ydfut.com.cn客服4000188688