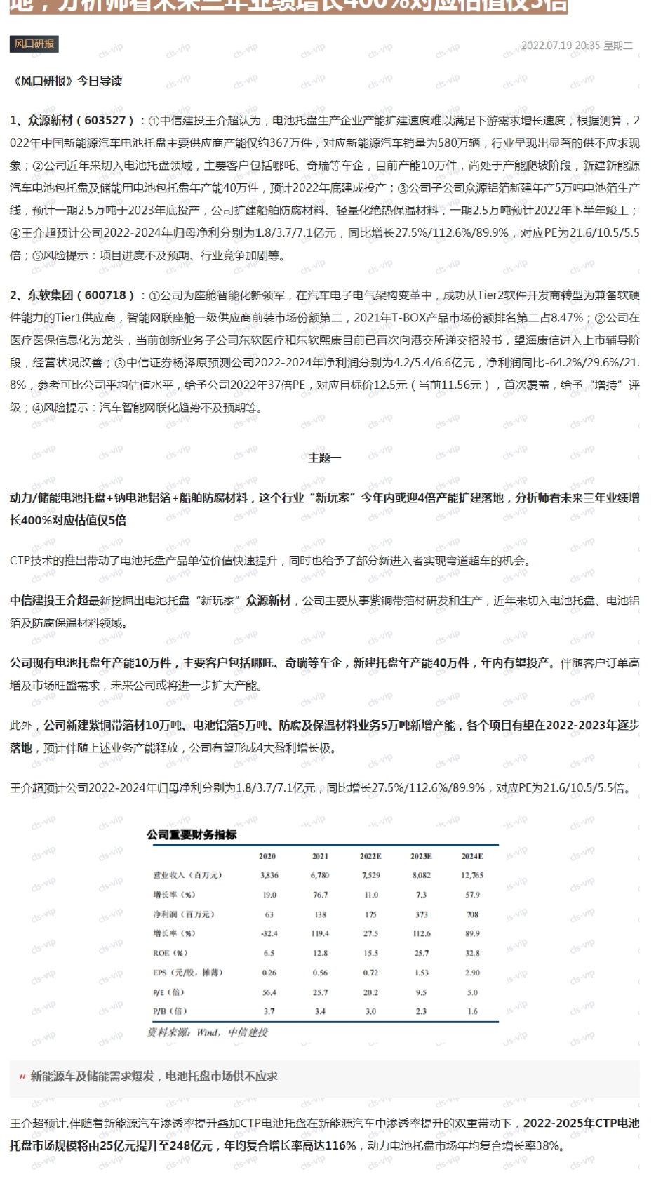
AI智能总结
科德数控(688305.SH) 买入-A(维持) 机床设备 2023年新签订单同比增长65%,定增落地推动产能扩建 2024年4月26日 公司研究/公司快报 事件描述 公司披露2023年年度报告:报告期内,公司实现营业收入4.52亿元,同比增长43.37%;实现归母净利润1.02亿元,同比增长69.01%;实现扣非后归母净利润7698.96万元,较上年同期增长102.19%。业绩略超此前预期。 公司披露2024年第一季度报告:报告期内,公司实现营业收入1.01亿元,同比增长18.63%,实现归母净利润1506.37万元,同比降低43.97%;扣非后归母净利润1058.44万元,同比降低13.36%。业绩低于此前预期。 事件点评 2024Q1,公司净利润波动较大,主要系偶发因素扰动,不影响长期成长潜力。2024Q1,公司归母净利润同比下滑43.97%,主要系报告期内公司承担的国家级研发课题进入高投入的研发阶段,导致研发费用投入增加,以及上年同期持有龙芯中科股票的公允价值变动增加收益1253.78万元所致。 2023年,公司新签订单同比增长65%,航空航天领域优势明显,民用领域成为高端数控机床消费新主力军。2023年,公司新增订单同比增速约65%,覆盖航空航天、机械设备、兵工、船舶、电子、能源、汽车等领域,其中航空航天领域订单量占比接近60%;产品机型丰富多元,五轴卧式铣车复合加工中心签单量占比显著提升,五轴联动数控机床新签订单复购率约40%;国内新增订单中民用领域金额占比近40%,民营客户数量占比超过60%,五轴联动数控机床产品复购客户中,近70%为民营客户;功能部件需求广泛,新签订单金额同比增长约112%,其中电机、电主轴和转台的占比分别约29%、14%和47%。 2023年,受益于规模效应显现、主力产品销售均价上涨,公司期间费用率小幅下降,盈利水平显著提升。2023年,公司毛利率、净利率分别为46.03%、22.49%,同比分别提升3.63pct、3.36pct;期间费用率为22.26%,同比降低0.66pct。分业务板块来看,高端数控机床毛利率同比提高3.35pct至46.30%,其中,五轴联动数控机床平均单价190.21万元(不含税),呈现明显上涨趋势;关键功能部件毛利率同比提高5.76pct至48.77%;自动化产线毛利率同比降低2.13pct至31.80%;高档数控系统毛利率同比提高10.88pct至49.33%。 分析师: 杨晶晶执业登记编码:S0760519120001邮箱:yangjingjing@sxzq.com 公司定增顺利落地,有助于快速提升产能,响应市场需求。2024年4月,公司顺利完成本轮定增,共募集资金人民币约6亿元。本次募集资金在扣除相关发行费用后,将主要用于五轴联动数控机床智能制造项目、系列化五轴卧式加工中心智能制造产业基地建设项目和高端机床核心功能部件等。 以上募投项目的实施有助于公司进一步优化产能布局,并且扩大龙头产品的市场份额,提升收入规模和盈利水平。目前,大连厂区扩产进度稳步进行;宁夏科德(银川项目实施主体)和沈阳科德(沈阳项目实施主体)均已完成土地购置并取得土地《不动产权证书》。 盈利预测、估值分析和投资建议:公司在手订单充沛,2023年新增订单同比增长65%,超出我们此前对2024年营收增速的预期,随着本轮定增顺利发行,公司有望进一步优化产能布局,保持营收高增长态势;同时,受益于五轴机床销售均价上涨、规模效应显现等利好因素,公司盈利水平有望保持高位。尽管2024Q1利润承压主要系研发费用投入增加,及上年同期持有龙芯中科股票的公允价值变动增加收益所致,从全年来看,待季度性偶发影响消除,未来会回归到正常增长水平。综上,我们预计公司2024-2026年归母净利润分别为1.5亿元、2.3亿元、3.3亿元,同比分别增长45.6%、54.0%、43.3%,EPS分别为1.5元、2.3元、3.2元,按照4月25日收盘价70.40元,PE分别为48.2、31.3、21.8倍,维持“买入-A”的投资评级。 风险提示:下游行业增长不及预期的风险;客户集中的风险;非航空航天领域拓展不及预期的风险;行业竞争加剧的风险;存货跌价风险;应收账款余额增加导致的坏账风险;核心技术泄密与人员流失风险等。 财务报表预测和估值数据汇总 分析师承诺: 本人已在中国证券业协会登记为证券分析师,本人承诺,以勤勉的职业态度,独立、客观地出具本报告。本人对证券研究报告的内容和观点负责,保证信息来源合法合规,研究方法专业审慎,分析结论具有合理依据。本报告清晰准确地反映本人的研究观点。本人不曾因,不因,也将不会因本报告中的具体推荐意见或观点直接或间接受到任何形式的补偿。本人承诺不利用自己的身份、地位或执业过程中所掌握的信息为自己或他人谋取私利。 投资评级的说明: 以报告发布日后的6--12个月内公司股价(或行业指数)相对同期基准指数的涨跌幅为基准。其中:A股以沪深300指数为基准;新三板以三板成指或三板做市指数为基准;港股以恒生指数为基准;美股以纳斯达克综合指数或标普500指数为基准。 无评级:因无法获取必要的资料,或者公司面临无法预见的结果的重大不确定事件,或者其他原因,致使无法给出明确的投资评级。(新股覆盖、新三板覆盖报告及转债报告默认无评级) 评级体系: ——公司评级 买入:预计涨幅领先相对基准指数15%以上;增持:预计涨幅领先相对基准指数介于5%-15%之间;中性:预计涨幅领先相对基准指数介于-5%-5%之间;减持:预计涨幅落后相对基准指数介于-5%--15%之间;卖出:预计涨幅落后相对基准指数-15%以上。 ——行业评级 领先大市:预计涨幅超越相对基准指数10%以上;同步大市:预计涨幅相对基准指数介于-10%-10%之间;落后大市:预计涨幅落后相对基准指数-10%以上。 ——风险评级 A:预计波动率小于等于相对基准指数;B:预计波动率大于相对基准指数。 免责声明: 山西证券股份有限公司(以下简称“公司”)具备证券投资咨询业务资格。本报告是基于公司认为可靠的已公开信息,但公司不保证该等信息的准确性和完整性。入市有风险,投资需谨慎。在任何情况下,本报告中的信息或所表述的意见并不构成对任何人的投资建议。在任何情况下,公司不对任何人因使用本报告中的任何内容引致的损失负任何责任。本报告所载的资料、意见及推测仅反映发布当日的判断。在不同时期,公司可发出与本报告所载资料、意见及推测不一致的报告。公司或其关联机构在法律许可的情况下可能持有或交易本报告中提到的上市公司发行的证券或投资标的,还可能为或争取为这些公司提供投资银行或财务顾问服务。客户应当考虑到公司可能存在可能影响本报告客观性的利益冲突。公司在知晓范围内履行披露义务。本报告版权归公司所有。公司对本报告保留一切权利。未经公司事先书面授权,本报告的任何部分均不得以任何方式制作任何形式的拷贝、复印件或复制品,或再次分发给任何其他人,或以任何侵犯公司版权的其他方式使用。否则,公司将保留随时追究其法律责任的权利。 依据《发布证券研究报告执业规范》规定特此声明,禁止公司员工将公司证券研究报告私自提供给未经公司授权的任何媒体或机构;禁止任何媒体或机构未经授权私自刊载或转发公司证券研究报告。刊载或转发公司证券研究报告的授权必须通过签署协议约定,且明确由被授权机构承担相关刊载或者转发责任。 依据《发布证券研究报告执业规范》规定特此提示公司证券研究业务客户不得将公司证券研究报告转发给他人,提示公司证券研究业务客户及公众投资者慎重使用公众媒体刊载的证券研究报告。 依据《证券期货经营机构及其工作人员廉洁从业规定》和《证券经营机构及其工作人员廉洁从业实施细则》规定特此告知公司证券研究业务客户遵守廉洁从业规定。 山西证券研究所: 深圳广东省深圳市福田区林创路新一代产业园5栋17层 上海上海市浦东新区滨江大道5159号陆家嘴滨江中心N5座3楼太原北京太原市府西街69号国贸中心A座28层电话:0351-8686981http://www.i618.com.cn北京市丰台区金泽西路2号院1号楼丽泽平安金融中心A座25层