AI智能总结
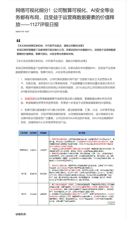
公司研究●证券研究报告 恒为科技(603496.SH) 公司快报 计算机|专用计算机设备Ⅲ投资评级增持-B(维持)股价(2024-04-18)25.63元 算力调优获GPU支持,受益网络可视+数据要素+AI智算 总市值(百万元)8,206.96流通市值(百万元)8,206.96总股本(百万股)320.21流通股本(百万股)320.2112个月价格区间43.05/13.95 投资要点 事件:2024年4月19日,恒为科技发布2023年度报告,2023年公司实现营业总收入7.71亿元,比上年同期增长0.12%,实现归母净利润0.79亿元,同比增长3.36%。 营收平稳增长,智算业务打开新成长空间。2023年恒为科技的总营业收入为7.71亿元,同比增长0.12%,公司的主营业务分为网络可视化业务和智能系统平台业务。其中,智能系统平台业务高速增长,成为公司主要的收入来源,2023年实现营业收入3.92亿元,同比增长13.39%,这主要受益于与市场客户的合作进一步加强、供应链形势企稳以及公司位于浙江嘉善的智能制造及服务基地的启用,公司智能计算和智能网络相关业务收入实现稳定增长;网络可视化业务有所下降,2023年实现营业收入3.76亿元,同比下降9.1%,主要系包括中国移动集采在内的网络可视化市场项目尚未在2023年度达到收入确认节点所致,但项目推进都在正常进展中,公司对2024年营收增长保持乐观。2023年公司网络可视化业务中高毛利率产品占比有所提升,公司整体毛利率较去年上升2.75pct,达到45.78%,带动公司净利润同比增加。 资料来源:聚源 升幅%1M3M12M相对收益-16.68-15.9589.61绝对收益-17.61-6.9475.38 聚焦平台产品研发,深耕网络可视化市场。作为一家高科技企业,公司一直以“技术创新”为导向,持续加大核心技术的研发投入,2023年公司投入研发资金1.41亿元,占当年销售收入的18.23%。目前在网络可视化领域,公司属于头部企业,是国内较早从事网络可视化行业的厂商,近二十年的产品和技术积累为公司形成了全系列的产品和系统解决方案,是国内网络可视化领域技术创新引导者。2023年,公司继续重点推进网络可视化产品与技术的国产化进程,采用国产化芯片对产品进行重新开发,完成了从盒式设备到正交插卡式设备等多款产品的国产化升级改造,以及部分产品的欧拉操作系统适配等,并面向专有应用场景打造了多款特色产品开发。同时,公司实现了网络可视化自动化巡检运维等多个软件系统的积累,为公司在网络可视化各相关市场领域的持续开拓进一步夯实基础。 分析师李宏涛SAC执业证书编号:S0910523030003lihongtao1@huajinsc.cn 相关报告 恒为科技:运营商数据要素延伸,智算可视化催生新弹性-华金证券-通信&计算机-恒为科技-公司快报2023.8.18 打造国产自主信息化系统平台,加快形成盈利增长支柱。在智能系统平台方向,公司继续坚持国产自主技术路线,基于鲲鹏、飞腾、兆芯、盛科等主流国产自主芯片,同时提供基于ATCA、VPX、CPCI、COM-E等行业标准的、或客户定制化的智能系统平台产品,以及各类通用领域的信息化平台产品,为无线网络、信息安全、通信设备、工业互联网、云计算与数据中心、智算中心以及各类信息化领域提供可集成、可二次开发的系统平台或解决方案。此外,在国产信息化领域,公司在自身技术投入基础上,还与产业链上下游伙伴,如操作系统、BIOS、安全固件等厂商密切合作,共同打造国产信息化系统平台,为各行业应用需求提供系统级完整解决方案。 算力调优获多家GPU原厂支持,持续受益AI+数据要素+智算高景气。2023年初受ChatGPT等大模型AI的影响,智算算力需求爆发式增长,但国内智算中心项目 出现了投资方多、供应链不稳定、到货后算力集群调测运维缺乏专业团队等情况。公司率先提出“智算可视化”针对算力集群的调测运维及优化问题,以及“异构智算方案”针对智算领域的控制供应链风险和国产化演进要求,产品和方案理念普遍获得认可,得到了包括华为昇腾、昆仑芯、沐曦在内的多家GPU原厂的支持,并开始建立互为生态的合作伙伴关系。2024年新的《政府工作报告》提出开展“人工智能+”行动、推动数据开发开放和流通使用、以及适度超前加快形成全国一体化算力体系。公司网络可视化业务作为网络数据的“源头”,可以对海量数据进行采集和预处理、预标注,是数据要素和人工智能产业的重要环节,同时,公司将基于自身积累的智算可视化系统、国产算力的模型代训能力等,开展智算中心及智算集群的方案交付、技术支持和第三方运维业务,积极把握智算算力高速发展的市场机会。 投资建议:公司是国内领先的网络可视化及智能系统平台提供商,积极布局机器人、智算等业务,在数据要素、算力热潮等利好背景下,看好公司长期成长潜力。考虑公司部分业务确收进度变化,我们调整盈利预测,预计公司2024至2026年实现营收分别为10.70/14.49/19.20亿元(24-25年预测前值为12.94/16.31亿元),归母净利润分别为1.24/1.70/2.27亿元(24-25年预测前值为1.53/1.95亿元),对应EPS为0.39/0.53/0.71元,PE为66.0/48.3/36.1,维持“增持-B”建议。 风险提示:新兴市场不确定性较强、主营业务下游竞争加剧、政策落地不及预期。 财务报表预测和估值数据汇总 公司评级体系 收益评级: 买入—未来6个月的投资收益率领先沪深300指数15%以上;增持—未来6个月的投资收益率领先沪深300指数5%至15%;中性—未来6个月的投资收益率与沪深300指数的变动幅度相差-5%至5%;减持—未来6个月的投资收益率落后沪深300指数5%至15%;卖出—未来6个月的投资收益率落后沪深300指数15%以上; 风险评级: A—正常风险,未来6个月投资收益率的波动小于等于沪深300指数波动;B—较高风险,未来6个月投资收益率的波动大于沪深300指数波动; 分析师声明 李宏涛声明,本人具有中国证券业协会授予的证券投资咨询执业资格,勤勉尽责、诚实守信。本人对本报告的内容和观点负责,保证信息来源合法合规、研究方法专业审慎、研究观点独立公正、分析结论具有合理依据,特此声明。 本公司具备证券投资咨询业务资格的说明 华金证券股份有限公司(以下简称“本公司”)经中国证券监督管理委员会核准,取得证券投资咨询业务许可。本公司及其投资咨询人员可以为证券投资人或客户提供证券投资分析、预测或者建议等直接或间接的有偿咨询服务。发布证券研究报告,是证券投资咨询业务的一种基本形式,本公司可以对证券及证券相关产品的价值、市场走势或者相关影响因素进行分析,形成证券估值、投资评级等投资分析意见,制作证券研究报告,并向本公司的客户发布。 免责声明: 本报告仅供华金证券股份有限公司(以下简称“本公司”)的客户使用。本公司不会因为任何机构或个人接收到本报告而视其为本公司的当然客户。 本报告基于已公开的资料或信息撰写,但本公司不保证该等信息及资料的完整性、准确性。本报告所载的信息、资料、建议及推测仅反映本公司于本报告发布当日的判断,本报告中的证券或投资标的价格、价值及投资带来的收入可能会波动。在不同时期,本公司可能撰写并发布与本报告所载资料、建议及推测不一致的报告。本公司不保证本报告所含信息及资料保持在最新状态,本公司将随时补充、更新和修订有关信息及资料,但不保证及时公开发布。同时,本公司有权对本报告所含信息在不发出通知的情形下做出修改,投资者应当自行关注相应的更新或修改。任何有关本报告的摘要或节选都不代表本报告正式完整的观点,一切须以本公司向客户发布的本报告完整版本为准。 在法律许可的情况下,本公司及所属关联机构可能会持有报告中提到的公司所发行的证券或期权并进行证券或期权交易,也可能为这些公司提供或者争取提供投资银行、财务顾问或者金融产品等相关服务,提请客户充分注意。客户不应将本报告为作出其投资决策的惟一参考因素,亦不应认为本报告可以取代客户自身的投资判断与决策。在任何情况下,本报告中的信息或所表述的意见均不构成对任何人的投资建议,无论是否已经明示或暗示,本报告不能作为道义的、责任的和法律的依据或者凭证。在任何情况下,本公司亦不对任何人因使用本报告中的任何内容所引致的任何损失负任何责任。 本报告版权仅为本公司所有,未经事先书面许可,任何机构和个人不得以任何形式翻版、复制、发表、转发、篡改或引用本报告的任何部分。如征得本公司同意进行引用、刊发的,需在允许的范围内使用,并注明出处为“华金证券股份有限公司研究所”,且不得对本报告进行任何有悖原意的引用、删节和修改。 华金证券股份有限公司对本声明条款具有惟一修改权和最终解释权。 风险提示: 报告中的内容和意见仅供参考,并不构成对所述证券买卖的出价或询价。投资者对其投资行为负完全责任,我公司及其雇员对使用本报告及其内容所引发的任何直接或间接损失概不负责。 华金证券股份有限公司 办公地址:上海市浦东新区杨高南路759号陆家嘴世纪金融广场30层北京市朝阳区建国路108号横琴人寿大厦17层深圳市福田区益田路6001号太平金融大厦10楼05单元 电话:021-20655588网址:www.huajinsc.cn