登录
注册
个人信息
我的订单
我的报告豆
我的优惠券
我的笔记
我的阅读
我的收藏
我的下载
我的上传
我的订阅
在线客服
退出登录
回到首页
AI
搜索
发现报告
发现数据
发现专题
专题报告
专题百科
研选报告
定制报告
VIP
权益
发现大使
发现一下
行业研究
公司研究
宏观策略
财报
招股书
会议纪要
seedance2.0
低空经济
DeepSeek
AIGC
大模型
当前位置:首页
/
会议纪要
/
报告详情
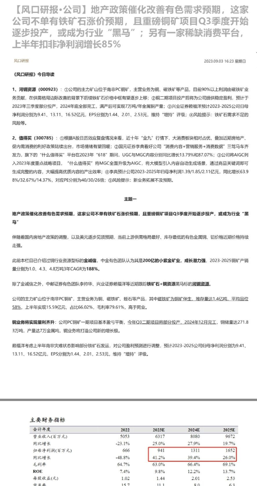
【风口研报·公司】“铜矿铁矿石”两大核心资源在手,这家公司铜二期矿计划于2024年底投产、铁矿石发运能力800万吨 年,盈利和估值兼具弹性有望形成“戴维斯双击”
2024-03-27
-
未知机构
Derek.
你可能感兴趣
【风口研报·公司】铜钾锂三大资源在手,分析师覆盖这家低关注度资源弹性标的,核心持股铜大矿将于明年底建成投产,当前可比估值低于同业
商贸零售
未知机构
2024-04-08
风口研报·公司 这家建筑央企PB低于上海建工,两大铜矿投产后年贡献净利将超40亿,硅基新材料子公司上半年营收大增70 ;我国创新药IND审批正式买入20250916
商贸零售
未知机构
2025-09-16
【风口研报·公司】两大神经医疗重磅新品有望于2024年获批上市,这家公司当前主要竞争对手较少或快速形成替代,还有冠脉耗材获国内千余家医院勾选并通过美国FDA现场审查
商贸零售
未知机构
2023-11-07
【风口研报·公司】地产政策催化改善有色需求预期,这家公司不单有铁矿石涨价预期,且重磅铜矿项目Q3季度开始逐步投产,或成为行业“黑马”;另有一家稀缺消费平台···
商贸零售
未知机构
2023-09-05
【风口研报·公司】“特别派息规划+股份回购计划”齐发,这家燃气公司股息率接近6%、还有710万吨 年LNG长协将于2025年陆续执行,分析师上看45%+估值修复空间
商贸零售
未知机构
2023-12-11