登录
注册
个人信息
我的订单
我的报告豆
我的优惠券
我的笔记
我的阅读
我的收藏
我的下载
我的上传
我的订阅
在线客服
退出登录
回到首页
AI
搜索
发现报告
发现数据
发现专题
专题报告
专题百科
研选报告
定制报告
VIP
权益
发现大使
发现一下
行业研究
公司研究
宏观策略
财报
招股书
会议纪要
seedance2.0
低空经济
DeepSeek
AIGC
大模型
当前位置:首页
/
会议纪要
/
报告详情
【电报解读】智能驾驶芯片商地平线递交港股上市申请,其已成为国内车规级Al芯片大规模前装量产企业,快速整理相关上市公司(附表)-20240326
2024-03-26
未知机构
🌱
你可能感兴趣
【电报解读】雷鸟发布X3 Pro AR眼镜!巨头纷纷布局下,AI眼镜已成为多模态交互全融合的最佳载体,快速整理雷鸟相关上市公司(附表)
商贸零售
未知机构
2025-05-28
【电报解读】最新!五部门鼓励L2级以上量产车搭载C-V2X车载终端,快速整理产业链相关上市公司(附表)
商贸零售
未知机构
2024-01-18
【电报解读】重磅,珠海市国资委启动新一轮重组整合,快速整理相关,上市公司名单(附表)
商贸零售
未知机构
2024-01-29
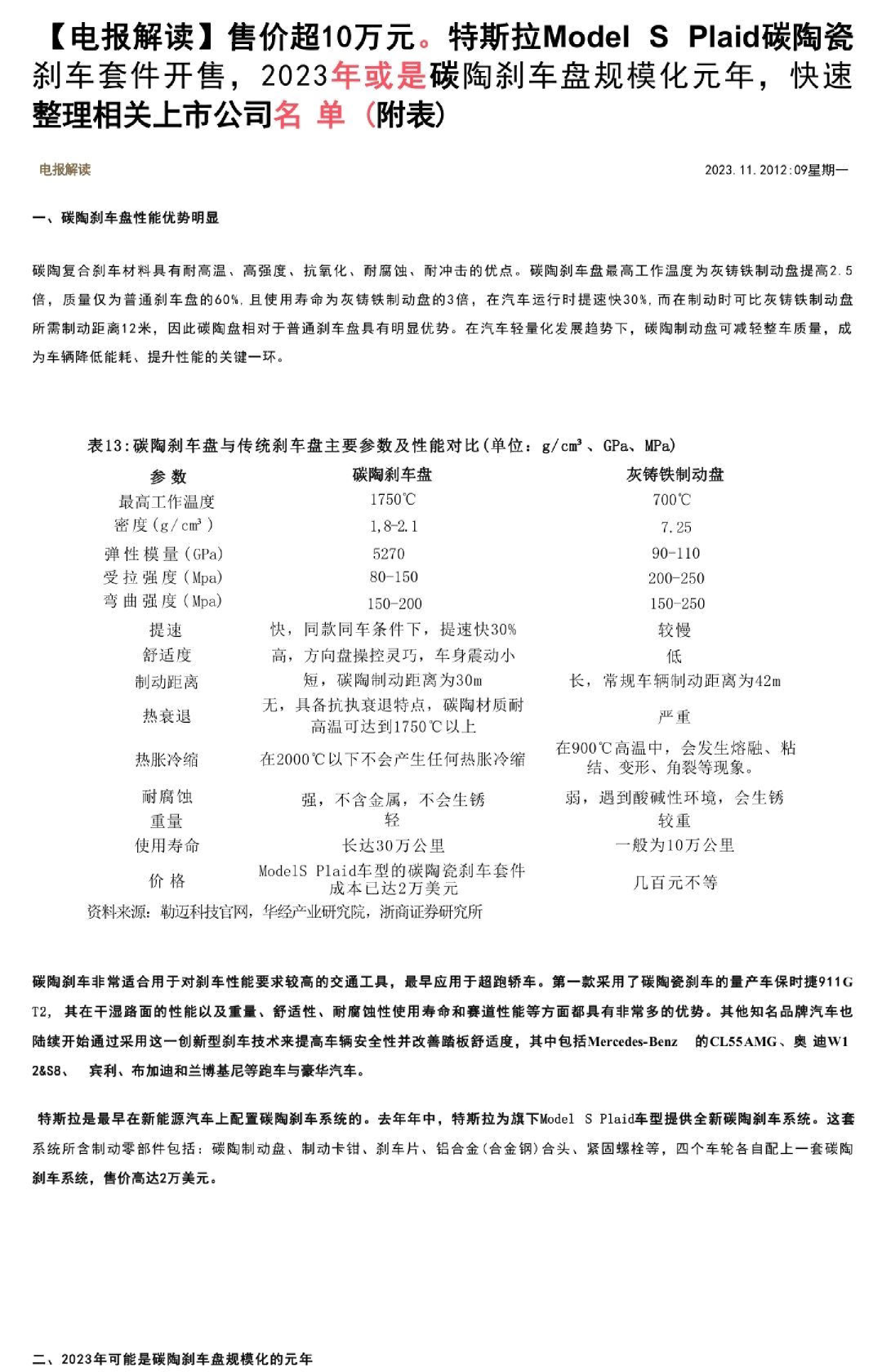
【电报解读】售价超10万元。特斯拉ModelS Plaid碳陶瓷刹车套件开售,2023年或是碳陶刹车盘规模化元年,快速整理相关上市公司名单(附表)
商贸零售
未知机构
2023-11-20