登录
注册
个人信息
我的订单
我的报告豆
我的优惠券
我的笔记
我的阅读
我的收藏
我的下载
我的上传
我的订阅
在线客服
退出登录
回到首页
AI
搜索
发现报告
发现数据
发现专题
专题报告
专题百科
研选报告
定制报告
VIP
权益
发现大使
发现一下
行业研究
公司研究
宏观策略
财报
招股书
会议纪要
seedance2.0
低空经济
DeepSeek
AIGC
大模型
当前位置:首页
/
会议纪要
/
报告详情
【点金互动易】多模态AI机器人,多模态AI技术已有多种应用场景,智能麻醉机器人即将进行临床试验,这家公司高速机器视觉检测技术成功应用于新能源电池、半导体等制造业
2024-03-14
-
未知机构
秋穆
你可能感兴趣
【点金互动易】机器人AI多模态,细分机器人产品在日、法等多国均有交付,在人形机器人领域展开布局,已发布基于多模态超融合技术的大模型,这家公司Al领域储备包括视觉技术、机器人控制技术
商贸零售
未知机构
2024-03-07
【点金互动易】 AlKimi 这家公司核心产品可对算力调度、调优进行观测分析,在一体化数据模型等积累了大量实践;这家公司一站式AI应用平台支持多种大模型的接入与纳管,AIGC相关技术应用已产生收入
商贸零售
未知机构
2024-03-25
【点金互动易】减肥药+NMN,司美格鲁肽等多款产品即将实现产业化规模生产,这家公司在NMN领域拥有两种技术路线:多模态+数据要素,这家公司提供包括文本 语音 视觉等多类多模态数据,微软是其重要客户
商贸零售
未知机构
2024-01-30
【点金互动易】服务器液冷+卫星通信+无人驾驶,服务器液冷板送样测试中,低轨卫通天线即将批量交付,这家公司多种产品已应用于自动驾驶领域
商贸零售
-
2025-12-25
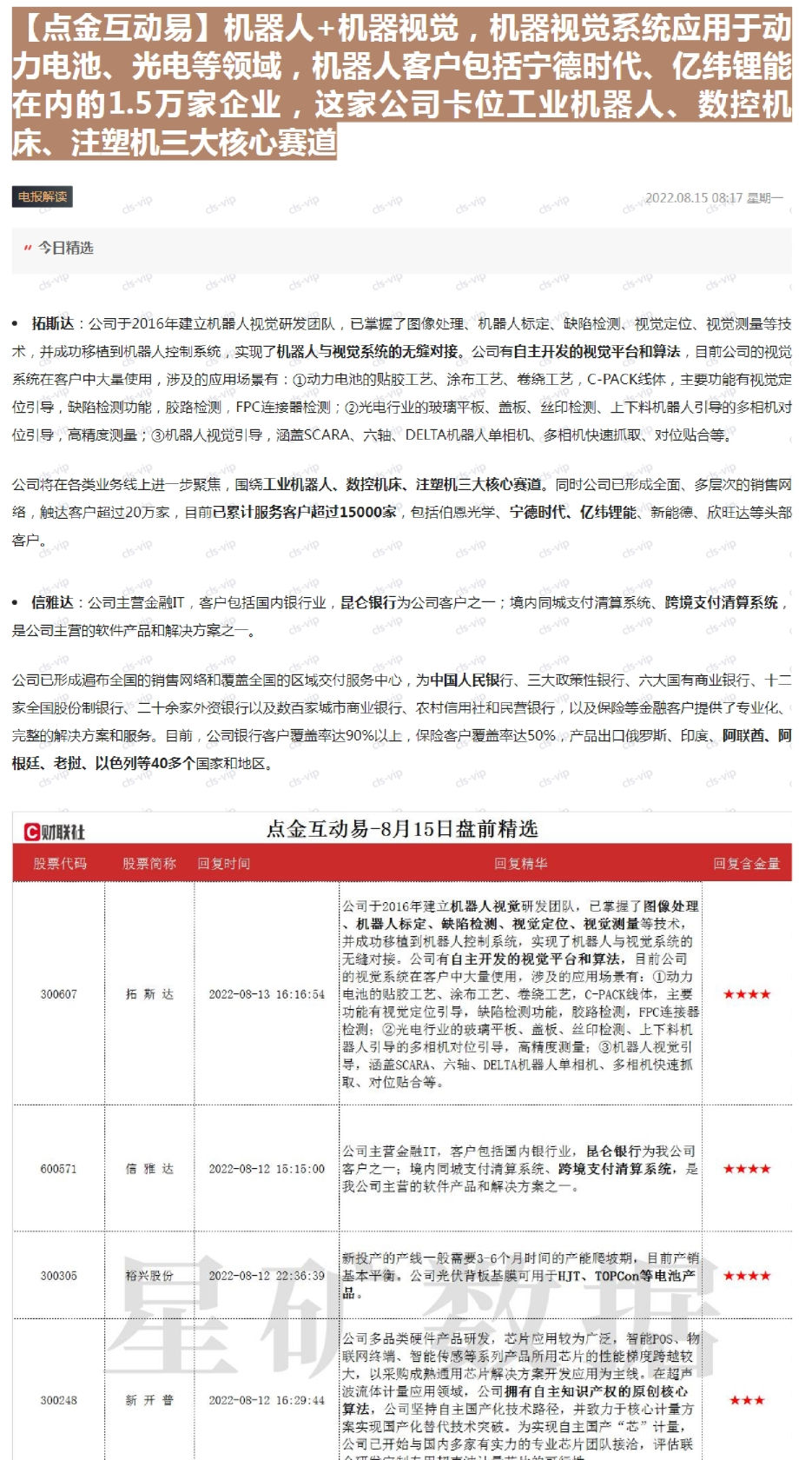
【点金互动易】机器人 机器视觉,机器视觉系统应用于动力电池、光电等领域,机器人客户包括宁德时代、亿纬锂能在内的1
商贸零售
未知机构
2022-08-16