登录
注册
回到首页
AI
搜索
发现报告
发现数据
发现专题
研选报告
定制报告
VIP
权益
发现大使
发现一下
行业研究
公司研究
宏观策略
财报
招股书
会议纪要
中央经济工作会议
低空经济
DeepSeek
AIGC
智能驾驶
大模型
当前位置:首页
/
其他报告
/
报告详情
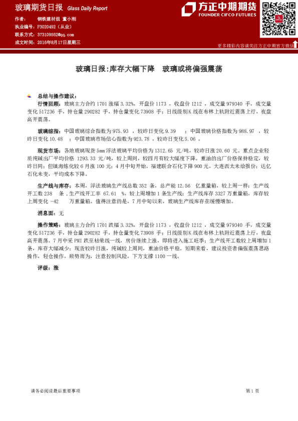
玻璃日报:库存大幅下降 玻璃或将偏强震荡
2016-08-24
董小刚
方中中期期货
北***
你可能感兴趣
玻璃日报:库存大幅下降 玻璃或将偏强震荡
方中中期期货
2016-08-17
玻璃日报:库存大幅下降,玻璃或将偏强震荡
方正期货
2016-08-19
玻璃日报:库存大幅下降,玻璃或将偏强震荡
方正中期期货
2016-08-23
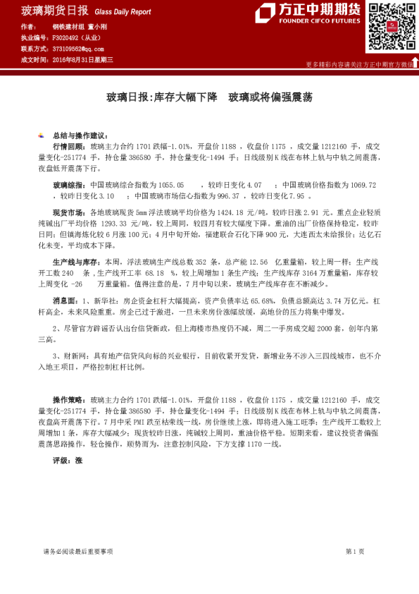
玻璃日报:库存大幅下降 玻璃或将偏强震荡
方正中期期货
2016-08-31
玻璃日报:库存大幅下降 玻璃或将偏强震荡
方中中期期货
2016-09-02