登录
注册
个人信息
我的订单
我的报告豆
我的优惠券
我的笔记
我的阅读
我的收藏
我的下载
我的上传
我的订阅
在线客服
退出登录
回到首页
AI
搜索
发现报告
发现数据
发现专题
专题报告
专题百科
研选报告
定制报告
VIP
权益
发现大使
发现一下
行业研究
公司研究
宏观策略
财报
招股书
会议纪要
seedance2.0
低空经济
DeepSeek
AIGC
大模型
当前位置:首页
/
宏观策略
/
报告详情
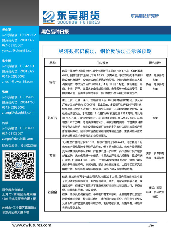
股指日报:交易仍偏抵御型,关注经济数据预期差
2024-01-16
王映
南华期货
大熊
南华期货 南华期货 南华期货 南华期货 南华期货 南华期货 南华期货 南华期货 南华期货 南华期货 南华期货 南华期货
你可能感兴趣
南华股指日报:抵御型交易占据主导20251015
商贸零售
南华期货
2025-10-15
股指期货周报:关注经济数据及资金面,短期仍有望震荡偏强
商贸零售
广发期货
2011-02-14
股指套利日报:基差价差降至近期新低尾盘有所上行,关注经济数据发布
商贸零售
国泰君安证券
2013-10-24
PVC日报:成交转淡,基差仍偏强,关注当期现实强及远期基差预期转淡的博弈
商贸零售
华泰期货
2019-10-10
黑色品种日报:经济数据仍偏弱,钢价反映弱显示强预期
商贸零售
东吴期货
2022-04-19