
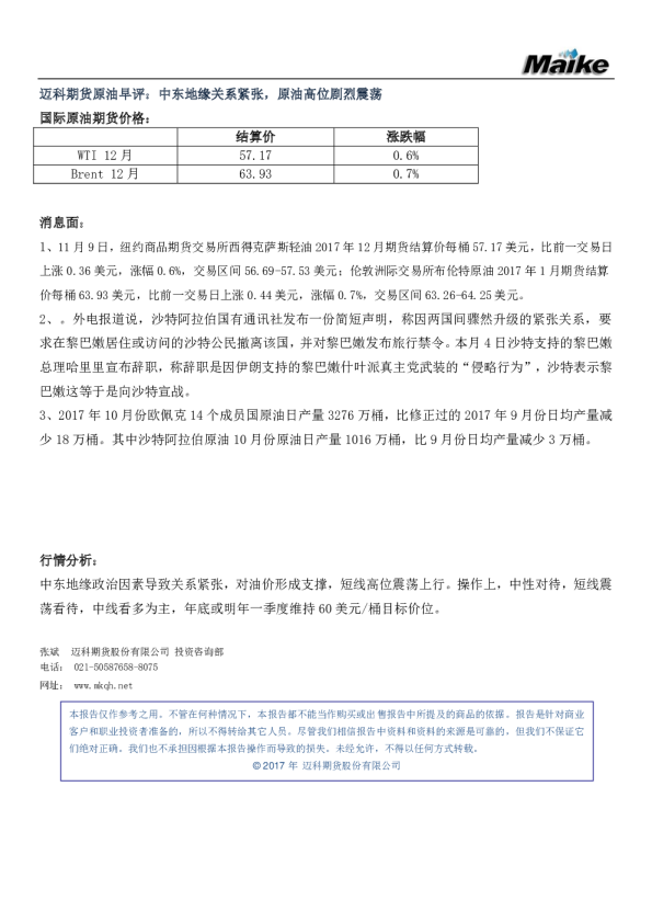
降息预期波动地缘影响剧烈,宽幅震荡之际关注机构月报指引 原油周评2024年1月15日 刘琳(Z0014306)范磊(F03101876)助理分析师 01 操作思路 操作思路 操作思路: SC主力本周或仍以宽幅震荡走势为主,建议本周以短差思路为主,依旧可谨慎辅以偏空,关注区间【540-580】;同时本周建议留意OPEC及IEA月度报告指引、欧美央行降息节奏预期、红海及中东地缘局势变化,以及主要产能国的生产与出口情况。 02 行情回顾 行情回顾 行情回顾: 上周时间三大原油期货依旧维持宽幅震荡的走势,虽然前期受到红海局势紧张升级以及产能国减产因素的影响,价格有所上行,但后续在美国通胀回暖以及PPI数据下滑的作用下,市场对于降息的预期再度对油价造成了波动。 03 基本面分析 (1.1)宏观——美国12月通胀回暖 •上周时间美国公布了去年12月的通胀数据,其中年率超预期反弹至3.4%,为2023年9月以来新高;月率录得0.3%,为2023年9月以来新高;核心CPI年率录得3.9%,为2021年5月以来新低,但略高于市场预期的4%;月率录得0.3%,与预期一致,住房通胀对CPI涨幅的贡献仍超过一半,能源价格上涨,电力和汽油价格均上涨,该数据的公布导致市场一度对于美联储后续降息的预期有所降温,并导致原油价格有所反弹。 (1.2)宏观——美国PPI持续回落 •随后,美国进一步公布了12月的PPI数据,美国劳工部周五公布的数据显示,PPI连续第三个月下降0.1%,颓势之长创下了2020年以来的纪录,同时不包括食品和能源的核心PPI则连续第三个月基本持平,核心指标同比攀升1.8%,创下2020年底以来最小涨幅;该数据的公布再度为降息预期提供了一定的支撑,这也导致美国2年期国债收益率降至5月以来最低。 (1.3)宏观——美国降息预期回暖 •结合此前美国通胀数据的变化,目前市场整体对于降息的预期并未出现明显的变动,这导致后续的如PCE的经济数据或持续影响市场的判断,需谨慎关注。 (1.4)宏观——地缘仍存发酵可能 •在政治属性方面,随着红海危机的延续,上周时间美国和英国终于出手空袭也门境内胡塞武装的目标,以回应也门胡塞武装对红海和亚丁湾船只的袭击,这是自去年10月巴以冲突以来中东地区规模最为广泛的一次袭击,此后航运巨头马士基CEO警告称,重新开放红海贸易航线可能需要数月时间,这进一步对全球运力市场形成了冲击,尽管随后胡塞武装也声明称他们的目标是以色列方向的船只,主要袭击的是非石油货物运输,但这仍旧造成了全球石油市场的紧张,也进一步加剧了中东地区地缘局面的不确定性,对后续的原油价格波动影响或更为剧烈。 (2.1)供给——沙特主动降价 •沙特阿美此前表示,将下调对所有地区的原油价格,包括其最大的亚洲市场,将从1月份的水平每桶下降2美元,这对于市场的冲击是毋庸置疑的;而在后续的贸易商数据中却显示,尽管沙特主动降价,但市场并未过度接受沙特的现货,反而是此前处在低价的俄油或其他地区的原油依然广泛受到欢迎,这或导致沙特主动降价成为油价上方的枷锁。 (2.2)供给——俄罗斯减产落实 •俄罗斯方面,俄罗斯石油公司的数据显示俄罗斯12月份的原油日产量较此前一个月减少了近6万桶,比2月份的减产基线低了约37.5万桶,这是去年3月份以来的最大降幅,同时也倒是俄罗斯目前已经基本达成了此前承诺的50万桶/日的减产。 (2.3)供给——OPEC减产暂未见成效 •上周路透社的调查显示,欧佩克12月份的产量增加了7万桶/日,达到2788万桶/日,安哥拉等三国的增产抵消沙特减产,这或对后续供给侧趋紧的预期有所缓解,但具体的数据变现,依然要关注后续的OPEC月度报告的内容。 (2.4)供给——美国高产量延续 (3.1)需求——欧美制造业依然疲软 (3.2)需求——EIA上调需求预期 •上周时间EIA公布了该组织的短期能源展望报告,将2024年全球原油需求增速预期上调5万桶/日至139万桶/日,此前预期为134万桶/日,但将2025年全球原油需求增速预期为121万桶/日,这表明该组织在短期内对于需求回暖有一定预期,但长期看法仍不乐观。 (3.3)需求——成品油产量微调 (4.1)库存——原油库存反复 •原油方面,美国至1月5日当周API原油库存再度下降521.5万桶,前值为骤降741.8万桶,预期为减少120万桶;同时1月5日当周EIA原油库存则小幅增加133.8万桶,前值为减少550.3万桶,预期为减少67.5万桶;两大原油库存数据前周的数据变化并不同步,但其中值得注意的是美国库欣原油库存再度下降50.6万桶,这对于期价形成了一定的支撑。 (4.2)库存——成品油累库放缓 •在成品油方面,汽油库存公布再度增加802.8万桶,前值为激增1090万桶,预期为增加248.9万桶,同时精炼油库存公布增加652.8万桶,前值为激增1009万桶,预期为增加238.2万桶,成品油库存的连续积累则再度向市场证明了目前下游消费的持续疲软,也因此,尽管原油库存整体维持了去库走势,但油价却难以受到提振。 (5.1)价差——WTI-Brent价差 •期货方面:上周时间WTI与Brent期货价格走势整体维持平稳,并未出现明显波动,主要由于两大国际品种近期所受价格影响因素相近,且美国库欣库存并未对WTI价格形成明显的提振。 •现货方面:上周时间两大国际品种的现货价差再度冲高回落,这主要是由于美国加大了对于原油的进口并减少出口所致,这在一方面导致美国库存的回暖,另一方面则对价差形成了提振,但在后期则出现回落,预计本周时间两者价差或持续回落,并难有明显的上行可能。 (5.2)价差——内外盘价差 •上周时间内外盘价差整体呈现了宽幅震荡走势,虽然前期有所回落,但在后期随着国际品种的跌势恢复,价差再度出现了回暖迹象。就近期形式来看,地缘政治因素对于油价的影响力度逐步加强,这或导致后续国际油价存在着一定的上行可能,若如期上涨,那么内外价差或进一步缩小;而在地缘因素未作出突破之际,油价或持续回吐地缘风险溢价,并受到金融属性的压制持续下行,这或导致内外价差进一步出现回调走势。 (5.3)价差——成品油裂解价差 (内盘高低硫裂解价差) (美国汽柴油裂解价差) 忠 诚敬 畏创 新卓 越资料来源:文华财经,长安期货•裂解价差方面,上周国际汽柴油以及内盘高低硫裂解价差均出现了回暖走势,前者生产利润虽然有所反弹,但在周末时间则再度出现回调,而后者则延续强势,低硫裂解也触及正值区间。就目前形式来看,外盘汽柴油随着库存数据的积累,后续生产利润或进一步被压制,叠加国际中硫及低硫燃料油库存的下降,这或导致后续低硫利润持续强势,而高硫利润相对偏弱,因此在内盘操作上建议考虑以LU为多配的跨品种套利。 04 观点小结 观点小结 上周时间国际油价整体宽幅震荡,并在振幅扩大之际整体依然相对偏弱,其中美油上涨周线下跌1.61%,布油周线下跌0.74,SC原油周线虽然上涨3.13%,但周末隔夜再度下跌1.39%。 就目前的市场形势来看,基本面之中目前对于油价的支撑力量依然存在,但边际作用有所降低,供给侧目前减产的落实程度仍需观察,但需求端以及库存端数据的变化都在提示市场消费依然处在不及预期的状态之中;金融属性方面,上周通胀数据以及PPI数据的拉扯都在左右市场对于美联储降息的判断,后续在PCE物价指数等数据更新之前,市场或维持目前对于降息的判断,这或导致整体金融下行压力维持;政治属性方面,红海危机的升级或再度加剧的中东地缘冲突的激烈程度,并且随着英美等国的下场,后续的不确定性也再度提高,这对于油价的影响将是剧烈的。因此综合以上因素来看,短期在政治因素的扰动下,油价或再度加剧波动幅度,并呈现出宽幅震荡的走势,建议以短差操作为主,且伴随着地缘局势的紧张升级,后续多空博弈或进一步加剧,不宜过度的追涨逐跌。 风险点: 上行风险:OPEC+减产落实到位、中东红海局势再度升级等 下行风险:产能国产量超预期增加、欧美央行降息预期降温等 免责声明 l本报告基于已公开的信息编制,但对信息的准确性及完整性不作任何保证。本公司力求报告内容客观、公正,但本报告所载的观点、结论和建议仅供参考,不构成个人投资建议。投资者应当充分考虑自身投资经历及习惯、风险承受能力等实际情况,并完整理解和使用本报告内容,不能依靠本报告以取代独立判断。对投资者依据或者使用本报告所造成的一切后果,本公司及作者均不承担任何法律责任。 l本报告所载的意见、结论及预测仅反映报告发布当日的观点和判断。在不同时期,本公司可能会发出与本报告所载意见、评估及预测不一致的研究报告。本公司不保证本报告所含信息保持在最新状态。本公司对本报告所含信息可在不发出通知的情形下做出修改,投资者应当自行关注相应的更新或修改。 l长安期货有限公司版权所有并保留一切权利。未经本公司书面许可,任何机构或个人不得以翻版、复制、发表、引用或再次分发他人等任何形式侵犯本公司版权。如征得本公司同意进行引用、刊发的,需在允许的范围内使用,并注明出处为“长安期货投资咨询部”,且不得对本报告进行任何有悖原意的引用、删节和修改。本公司保留追究相关责任的权力。所有本报告中使用的商标、服务标记及标记均为本公司的商标、服务标记及标记。 谢谢观看!