登录
注册
个人信息
我的订单
我的报告豆
我的优惠券
我的笔记
我的阅读
我的收藏
我的下载
我的上传
我的订阅
在线客服
退出登录
回到首页
AI
搜索
发现报告
发现数据
发现专题
专题报告
专题百科
研选报告
定制报告
VIP
权益
发现大使
发现一下
行业研究
公司研究
宏观策略
财报
招股书
会议纪要
seedance2.0
低空经济
DeepSeek
AIGC
大模型
当前位置:首页
/
会议纪要
/
报告详情
【风口研报·快评】高端摄像头CIS有望在2024年一季度涨价30%,分析师产业调研发现行业已经迎来多重显著拐点,这家公司已占据国内龙头地位-20231129
2023-11-29
未知机构
风与林
你可能感兴趣
【风口研报·洞察】 CNESA· 上调国内大储装机预测,2024年一季度大储系统及EPC累计招标功率与能量口径同比均超130%,同时分析师调研发现当前储能电池排产显著提升;全球制造业回升,哪些个股受益-20240414
商贸零售
未知机构
2024-04-14
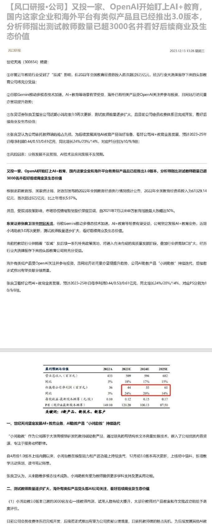
【风口研报·公司】又投一家、OpenAI开始盯上AI+教育,国内这家企业和海外平台有类似产品且已经推出3·0版本,分析师指出测试教师数量已超过3000名并看好后续商业及生态价值
商贸零售
未知机构
2023-12-13
【风口研报·公司】科学仪器高端化拐点已至,这家公司一季报大超预期,高端产品销售额同比增长90%,分析师看好二季度环比继续提速;全新煤电升级..
商贸零售
未知机构
2025-04-25
【风口研报·公司】上看近70%估值修复空间,分析师强call这家国内高端电源龙头绑定大客户进入快速增长期,已进入华为、小米汽车、比亚迪等供应链当中
商贸零售
未知机构
2023-11-16
【风口研报·洞察】或是2024年为数不多具备明确拐点的行业,伴随停滞两年的行业订单即将重启,同时行业指数已经回到2020年7月水平,分析师看好全年有望迎来景气度估值双重提升
商贸零售
未知机构
2024-01-03