
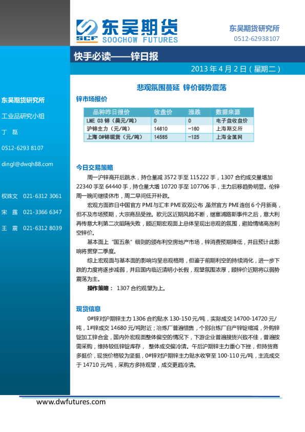
悲观氛围蔓延 镍价新低 核心观点及策略 ⚫镍矿方面,镍矿1.5%CIF均价54美元/湿吨,较前一周持平,市场悲观氛围浓,采购寥寥。镍铁方面,上周五SMM8-12%高镍生铁均价957.5元/镍点,跌32.5元/镍点。印尼镍铁利润尚存,预计11月回流量依旧高位,镍铁价格继续承压。供需面,近期有进口镍板流入消息,供应进一步宽松,其他链条上硫酸镍及镍铁价格继续走低,尚未听闻供应端集中减产。消费端弱势不改,民用合金进入消费淡季,不锈钢减产按计划执行。供应过剩有增,纯镍库存继续累库。 一、投资咨询业务资格沪证监许可【2015】84号 李婷021-68555105li.t@jyqh.com.cn从业资格号:F0297587投资咨询号:Z0011509 黄蕾021-68555105huang.lei@jyqh.com.cn从业资格号:F0307990投资咨询号:Z0011692 ⚫整体,宏观面美联储10月会议纪要基调偏谨慎,美指止跌企稳,对镍价助益及其有限。基本面过剩增加预期强,市场悲观氛围浓,在没有减产或者其他供应端助力之前,镍价仍保持弱势。 高慧021-68555105gao.h@jyqh.com.cn从业资格号:F03099478投资咨询号:Z0017785 ⚫本周沪镍主体运行区间在120000-130000元/吨,伦镍主体运行区间在15200-16700美元/吨。 ⚫策略建议:逢高抛空 ⚫风险因素:美联储态度转向,供应端突发事件 一、交易数据 二、行情评述 库存:11月24日,LME镍库存较前一周+582吨,SHFE库存较前一周+2358吨,全球的二大交易所库存合计5.8万吨,较此前一周+1776吨。 镍矿方面,本周菲律宾镍矿1.5%CIF均价54美元/湿吨,较前一周持平。产业链弱势,市场悲观情绪浓,对矿采购寥寥。 镍铁方面,周五SMM8-12%高镍生铁均价957.5元/镍点,较此前一周跌32.5元/镍点。国内部分铁厂目前暂停报价,利润大幅亏损下,铁厂挺价心态尤为强烈;印尼镍铁利润尚存,预计11月回流量依旧高位,镍铁价格继续承压。 宏观方面,中国11月LPR出炉,1年期为3.45%,5年期以上为4.20%,均与上月持平,连续第三个月维持不变。美联储会议纪要显示,所有决策者一致认为适合一段时间保持限制性货币政策,直到通胀显然朝目标大幅下降为止。若收到的信息暗示实现通胀目标的进展不够,适合进一步收紧货币。决策者仍认为有通胀上行和经济下行的风险。相比前次,本次纪要提到的通胀上行风险新增地缘政治紧张局势,经济下行风险新增信贷环境收紧的影响超预期、全球油市可能受干扰。美国至11月18日当周初请失业金人数为20.9万,为10月14日当周以来新低,预期22.6万,前值为23.1万。至11月11日当周续请失业金人数为184万,预期187.5万,前值为186.5万。美国10月耐用品订单初值环比减5.4%,为2020年4月以来新低,预期减3.1%,前值从增4.6%修正为增4%。核心订单环比跌0.1%,预期增0.1%。9美国11月密歇根大学消费者信心指数终值61.3,预期60.6,初值60.4。欧洲央行10月货币政策会议纪要显示,委员们认为经济前景比9月更加不确定,不排除再次加息可能性。欧元区11月制造业PMI初值43.8,创6个月新高,预期43.4,前值43.1;服务业PMI初值48.2,预期48.1,前值47.8。 供需面,近期有进口镍板流入消息,供应进一步宽松,其他链条上硫酸镍及镍铁价格继续走低,尚未听闻供应端集中减产。消费端弱势不改,民用合金进入消费淡季,不锈钢减产按计划执行。供应过剩有增,纯镍库存继续累库。 整体,宏观面美联储10月会议纪要基调偏谨慎,美指止跌企稳,对镍价助益及其有限。基本面过剩增加预期强,最重要的是市场悲观氛围浓,在没有减产或者其他供应端助力之前,镍价仍保持弱势。 三、行业要闻 1.国际镍业研究组织(INSG)周三发布的数据显示,9月全球镍市场供应过剩23900吨,去年同期供应过剩14200吨。8月全球镍市场供应过剩15300吨。2023年前九个月,全球镍市场过剩155000吨,去年同期过剩60500吨。2.寒锐钴业披露,拟通过全资子公司赣州寒锐新能源科技有限公司建设年产5000吨电积镍和5000吨电积钴项目,该项目位于江西省赣州市赣县区赣州寒锐新能源科技有限公司厂区内,建设周期8个月。3.据海关总署数据显示,中国精炼镍出口规模开始放量,9、10月连续两个月出口规模均超3000吨,接近进口规模的一半左右。2023年10月中国未锻压镍出口量为3363.27吨,环比下降10%,同比增加55%。 四、相关图表 数据来源:iFinD,铜冠金源期货 数据来源:iFinD,上海有色网,铜冠金源期货 数据来源:iFinD,铜冠金源期货 数据来源:iFinD,上海有色网,铜冠金源期货 数据来源:iFinD,铜冠金源期货 洞彻风云共创未来 DEDICATED TO THE FUTUREQA 全国统一客服电话:400-700-0188 总部 上海市浦东新区源深路273号电话:021-68559999(总机) 大连营业部 辽宁省大连市河口区会展路129号期货大厦2506B电话:0411-84803386 上海营业部 上海市虹口区逸仙路158号305、307室电话:021-68400688 铜陵营业部 安徽省铜陵市义安大道1287号财富广场A2506室电话:0562-5819717 深圳分公司 深圳市罗湖区建设路1072号东方广场2104A、2105室电话:0755-82874655 郑州营业部 河南省郑州市未来大道69号未来公寓1201室电话:0371-65613449 芜湖营业部 安徽省芜湖市镜湖区北京中路7号伟星时代金融中心1002室电话:0553-5111762 免责声明 本报告仅向特定客户传送,未经铜冠金源期货投资咨询部授权许可,任何引用、转载以及向第三方传播的行为均可能承担法律责任。本报告中的信息均来源于公开可获得资料,铜冠金源期货投资咨询部力求准确可靠,但对这些信息的准确性及完整性不做任何保证,据此投资,责任自负。 本报告不构成个人投资建议,也没有考虑到个别客户特殊的投资目标财务状况或需要。客户应考虑本报告中的任何意见或建议是否符合其特定状况。