登录
注册
回到首页
AI
搜索
发现报告
发现数据
发现专题
研选报告
定制报告
VIP
权益
发现大使
发现一下
行业研究
公司研究
宏观策略
财报
招股书
会议纪要
稀土
低空经济
DeepSeek
AIGC
智能驾驶
大模型
当前位置:首页
/
其他报告
/
报告详情
粕类周报:震荡仍是主旋律
2016-08-01
覃多贵
中财期货
劫***
你可能感兴趣
一周观点:震荡仍是主旋律,通胀类资产仍将受宠
爱建证券
2016-05-16
计算机行业周报:算力筑基仍是主旋律,垂类AI应用加速落地
信息技术
华龙证券
2024-01-29
油脂期货月报:粕类强势格局下,仍是震荡寻底节奏
方正期货
2013-10-10
一周集萃:粕类:天气仍是潜在驱动因素,短期维持高位震荡
广州期货
2022-05-29
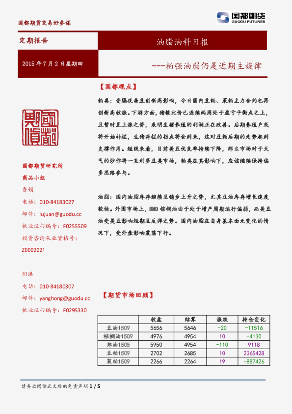
油脂油料日报:粕强油弱仍是近期主旋律
国都期货
2015-07-02