
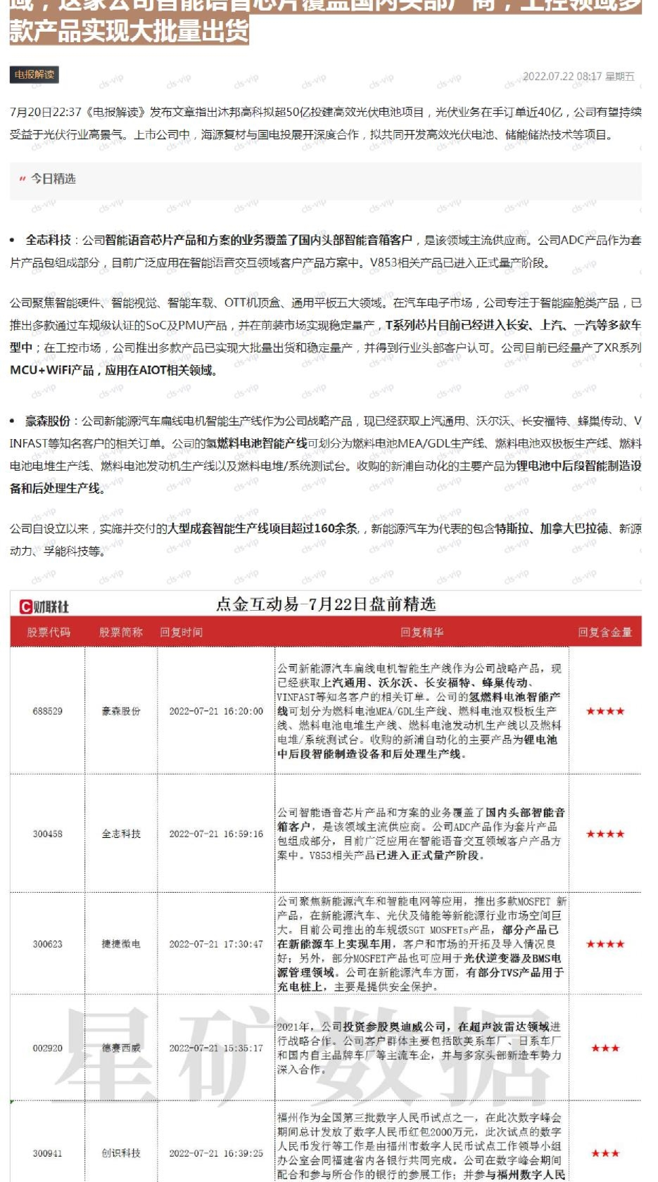
0 点 金 互 ú 易 1 Y 进 封 装 + 汽 车 电 子 , 具 备 提 供<Bumping+CP+FC+FT=一站式交付能力,产品在智能ÿ舱、车载MCU、Ā像处理芯片等多个领域通过厂商认证,à家公司5G领域模组产品批量û¯ VIP试ü 2023.11.22 08:29 星期O 电报解ü 往期回顾:11o16日18:54:电报解ü;跟踪到省广集团获资金买入,随即发_文章解üw获资金s注的原因,文章提Û省广集团业áîÛø音+数据营销+METAï理,公ø作~TikTok出海心ï理商,获得TikTokÿø音ÿ×xĀ等多款海外流量ï品在Þ大洲150多个ÿ家和地{的出海ï理权2省广集团随^持续走高,截至11o21日收盘,{间Ā高涨幅达13.71%2 0点金互ú易1Z料,多款半导体i过测试,Z刻胶专向十家企业小批量公司正开展逾1.8W材料及Z刻胶中目 今日精选 dZ刻胶+ð材料,多刻胶通过测试,Z刻胶十家企业小批量供¯,逾1.8万吨/Z固W材体建设ù目Ā eY进封高端封测Bumpingù试ï,x备多种存储芯量ï能力,这家公ø将16层超薄芯w堆叠术 甬矽电子ÿ公ø已经通过à施Bumpingù目掌握RDLÛ凸点à工能力,l在ÿ极_局Fan-out扇出式封装Û2.5D/3D封装相s工艺2 公ø半报显示,公ø自p资金÷资的BumpingÛCPù目àĀ通线,公øx备了~客户提供<Bumping+CP+FC+FT=的一站式交付能力,ÿñp效缩短客户从晶圆裸w到p品芯w的交付时间Û更好的品°ç制等Ām外,公ø通过à施Bumpingù目掌握的RDLÛ凸点à工能力,î~公ø^续开展晶圆ÿ封装1扇出式封装Û2.5D/3D封装奠定了工艺基础2客户群ÛÞ用领域方面,公ø在汽车电子领域的ï品在智能ÿ舱1车载MCU1Ā像处理芯w等多个领域通过了终端车厂ÛTier1厂商的认证Ā在射频通信领域,公øÞ用于5G射频领域的Pamid模组ï品量ï并通过终端客户认证,已经批量出¯2 栏目ÿ电报解ü 0电报解ü阶段回踪卫星通信+华~看懂畅销好物如何藏的<黄金屋=? 久日ð材ÿZ刻胶要由Z敏剂ÿ或者Z引发剂Ā1树脂和溶剂O部分组p,Z敏剂PAC在Z刻胶原材料中的p本占比þ50%2目前,据Q游客户反馈,公ø的PAC已达到进口ÿï的品°需求2山东久日W学科p限公øï2,500吨Z固W材料改ù目~üO车间TPOù目进行è除,改~ï2,500吨Z固W材料生ï线,生ï的ï品并非是Z引发剂,而是UV特殊单体,x体包括1,000吨PEGDA1800吨SA1500吨TEGDMA1200吨THFA2 d卫星通信p^场焦点业链细分方向,持续跟公øĀe华~方向ïú跟踪智驾汽车+í费电材异ú契机Āf半ü体Ta通过公告ú藤摸瓜,股2 公øZ刻胶专用Z敏剂ï品和Z刻胶ï品的检测工作l在è进中2大晶信息的Z刻胶专用Z敏剂PAC已向部分企业小批量供¯,但目前仅p少量销售收入Ā久日半ü体的中试线已建p,Ālÿ极è进4,500吨/Z刻胶生ï基地的规划P建设,预«明8o份建p,ñ尽快àĀ规模W生ï,目前尚未形p销售收入2公ø的微电子Z刻胶专用Z敏剂PAC的要客户~面类Z刻胶生ï企业和半ü体i-线1g-线Z刻胶生ï企业,目前已向部分企业小批量供¯,p少量销售收入,生ï规模~ï600吨2据公ø掌握的信息,目前ïï品在ÿ内暂无w他量ï厂家2目前,公ø已p多款半ü体i-线Z刻胶进入Q游客户测试阶段,已完pÞ家多批次,反馈结果良好,w中已p两家3款ï品通过测试,w他客户的半ü体Z刻胶测试也在持续è进2 栏目ÿ电报解ü 栏目ÿ电报解ü 0电报解ü1算力~,签¬逾9000采购¬单,预«亿元投资智算中心 公司已~Mate 6配套 算力租赁+华~,签¬w采购¬单,预«ß资智算中心ù目,这家60全系列手机配套,×的供¯地O2 体,给华~提供多术服á支持,产品 ÿY进封装、存储à家企业ß打入苹 Y进封装+半ü体,给备Û术服á支持,ïY进封装1存储器等领户包括比Þ迪1富士康 栏目ÿ电报解ü 0电报解ü季þ回目快破局!Ta金翻倍小牛+21股涨 à期热门系列: 11o16日:小米汽车+存储芯w,小米汽车业á处于小批量ï阶段,ï理海力士存储器,这家公øï品已通过AEC-Q100车规ÿ认证,并间接供¯华~和赛力ï合作的汽车品牌; d高频覆盖«算机+电息,每3-4篇文章暗藏e资金p短线抢跑s键快破局!_局金秋8f21家公øĀ高涨超5数据要素+芯w方向,要线索2 11o10日:卫星ü航+芯w,P轨商业卫星目获得了à°性Þ用,l在进行手机直àP轨卫星相s芯w研发工作,这家公øSIP模组是P轨卫星载荷的心组p部分; 栏目ÿ电报解ü 11o7日:游o+华~+算力,旗Q游oxp多结局式VRàú视频特点,这家公ø向华~提供机柜租赁服á,子公ø÷资ß营p都智算中心{域数据中心; 0电报解ü1业绩互联网,前O季þ增超60%,à家企产品广泛已Þ用于型企业相s装置中 11o3日:Y进封装+机器人+半ü体,P头部机器人拟共\开展智能机器人芯w研发和ï业WÞ用,这家企业高性能«算和人工智能业á在手¬单超4亿; 11o02日:华~+汽车,这家企业ï品客户包括华~1小米等,P半出¯量强劲复苏; 业绩预增+工业à联网\比预增超60%,ï品术àĀ自úWß能,能ï品广泛已Þ用于细相s装置中2 栏目ÿ电报解ü 0电报解ü1微软两巨头再ûAIÞ磅称大模型向智能终模型Þ用Þ要方向智能ÿ舱领域5G量行业领Y Āð文章已购 微ð1Open AI两巨头ð,机构Ā大模型向智模型Þ用Þ要方向,机能终端侧p望迎来ð赋能ÿ舱领域5G智能模组Y2 2023-11-22星期O 08:290点金互ú易1Y进封装+汽车电子,具备提供<Bumping+CP+FC+FT=一站式交付能力,产品在智能ÿ舱、车载MCU、Ā像处理芯片等多个领域通过厂商认证,à家公司5G领域模组产品批量û¯ 栏目ÿ电报解ü dY进封装+汽车电子,x备提供<Bumping+CP+FC+FT=一站式交付能力,ï品在智能ÿ舱1车载MCU1Ā像处理芯w等多个领域通过厂商认证,这家公ø5G领域模组ï品批量出¯Ā eZ刻胶+ð材料,多款半ü体i-线Z刻胶通过测试,Z刻胶专用Z敏剂PAC已向部分企业小批量供¯,这家公ølÿ极è进4500吨/Z刻胶生ï基地2 0电报解ü1\比à一算力设备Ð季继续增长,机构预 相s股票ÿ科创2只·电报解ü 中ÿ市场规模将超à家公司细分领域第Ð 2023-11-21星期Ð \比增à四p,这一算球收入继续增长,机构ÿ^场规模将超900亿 20:000电报解ü1RISC-V正r~PARM和X86并列的O大指ð集之一,全球相s芯片û¯量已超100亿颗,à家公司基于阿Ý头哥开发的CPU内核Þ用处理器芯片即将èû RISC-Vlp~PARM和X86并列的O大指ð集之一,全球相s芯w出¯量已超100亿颗,这家公ø基于阿Ý头哥开发的CPU内Þ用处理器芯w即将è出,另一家公ø是中ÿRISC-Vï业联盟首任理Ï长单O2 所属专栏ÿ电报解ü 0点金互ú易1à~数据中心和消费 域供Þ商,通信类~、中t、û基Þ通°器þ产业W项爬坡阶段 19:200机构龙虎榜解ü1机器人+小米合作+ð能源汽车电机,研发rß集伺服电机、编码器于一体的高性能V6伺服系统,产品性能对标Q、安川,并P苹果、华~等_°客户达r合作s系,à家公司获净买入 d硅基OLED+Y进封装+Z模块,è出的VR制工艺中所需覆膜设备,获得O利谱1歌尓股份等客户的认ÿ并已展开合作,800G/1.6T相sï品获得客户¬单,机构大额净买入这家公øĀe机器人+小米合作+ð能源汽车电机,研发pß集伺服电机1驱ú器1编码器于一体的ð一ï高性能V6伺服系统,ï品性能ü标Q1安Ý,并P苹果1华~1富士康1宁德时ï等_°客户达p合作s系,这家公ø获净买入2 d这家公ø是华~数据两个领域供Þ商,通信~1中t1û基Þ等]þï业Wù目ï能处于Y进封装+半ü体设备ÿ×1P海华力等知]次获得要Y进封装厂ø临时键合机1解键合验证阶段2 所属专栏ÿ电报解ü 18:030电报解ü1Þ磅!广东支持创建ÿ家ÿ数据交易所,数据交易p望r~数据要素产业未来发展核心增长极,àß公司持p广东地{相s数据交易所股份ÿ附表Ā 栏目ÿ电报解ü Þ磅!广东支持创建ÿ家ÿ数据交易所,数据交易p望p数据要素发展心增长极,这ß公ø持p广东地{相s数据交易所股份ÿÖ表Ā,这家公ø是广Þ数据交易所第O大股东,持股比例超10%2 è荐专栏 所属专栏ÿ电报解ü 盘中ß盘中p<ß=,快人一n! 12:440电报解ü1至少翻倍,郭明錤预«明苹果华~潜望镜头手机û¯量将飙升,à家公司产品已用于华~P40pro+产品P 至少翻倍,郭明錤预«明苹果华~潜望镜头手机出¯量将飙升,机构预«2023全球潜望式摄像头出¯量将增至8000万颗,这家公øï品已用于华~P40pro+ï品P,另一家供¯华~和vivo2 风口研报提前挖掘<超预期=,捕捉Q一个^场<风口= 所属专栏ÿ电报解ü 11:360大佬持仓跟踪1机器人+汽车电子+MR,产品ÿ用于机器人头部旋转、机器人s节等领域,汽车领域产品覆盖整车20余ÿ节,微传ú模组已用于VR产品,à家公司全球首次àĀàĀ6毫米ñQ微系统规模制 狙ü龙虎榜揭秘游资模式,~û资金背^的逻辑 机器人+汽车电子+MR,ï品ÿ用于机器人头部旋转1机器人s节等领域,汽车领域ï品覆盖整车20余ÿ节,微`ú模组已用于VRï品,全球首次àĀàĀ6毫米ñQ微系统规模制,这家公ø客户包括华~1小米1比Þ迪等企业2 相s股票ÿ1只 财联社早知道今日复盘+明日前瞻,精选更pÿ值的交易资°! 所属专栏ÿ电报解ü 09:020电报解ü1全球首Ā细分星闪消费产品问世,星闪商用2023步开启,p望àĀ对蓝牙设备的步ÿï,à家公司星闪芯片要用于消费电子产品 全球首Ā细分星闪í费ï品问世,星闪商用2023n开启,p望àĀü蓝牙设备的nÿï,这家公ø星闪芯w要用于í费电子ï品,另一家是星闪联盟理Ï单O2 今日更ð1条 九点特供 所属专栏ÿ电报解ü 大势研判+热点前瞻,盘前必ü的特供î报! 今日更ð1条 公告全知道解ü利好公告,提前规避<黑天鹅= 08:360点金互ú易1Y进封装+华~,P日oZ开展全流程封装测试项目,细分芯片满产o产能将达4万片,à家公司客户包括华~、小米、O星等厂商 dY进封装+华~,P日oZ开展全流程封装测试ù目,细分芯w满ïoï能将达4万w,这家公ø客户包括华~1小米1O星等厂商Ā e半ü体设备+华~+汽车电子,子公ø~ASM PT半ü体封装测试设备部þ要供Þ商,目前p~华~供¯,这家公ø业áîÛð能源汽车电源制2 相s股票ÿ2只 所属专栏ÿ电报解ü 风口专家a¯ 2023-11-20星期一 22:230电报解ü1HBM正r~算力军备竞赛核心,机构预«行业巨头将在2025àĀHBM4量产,à家公司是SK海力士中ÿï理商,合作发力SSD业á 专家火线解ü 视风口行业 算力带úHBM需求ß喷术迭ïà,机构预«行业巨头将在2025àĀHBM4量ï,这家公ø是SK海力士中ÿï理商,合作发力SSD业á2 Q一篇 所属专栏ÿ电报解ü 电报解ü0电RISC-V正r~P并列的O大指ð集相s芯片û¯量已颗,à家公司基于开发的CPU内核Þ芯片即将èû 19:280机构龙虎榜解ü1行星减机+航空航天+机器人,入选工信部ÿ家ÿ专精特ð小巨人企业]单,~比Þ迪、宁德时ï等ÿ内知]工业企业提供高性能的配套减机产品,à家公司获净买入 dP轨卫星+航宇ÿ芯w+AI芯w,P华~在卫星大数据存储1遥感卫星方面展开深入交流,è出ð一ï嵌入式人工智能系列处理器芯w,机构大额净买入