
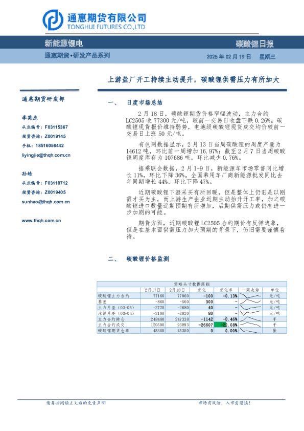
碳酸锂投资策略周报2023年11月3日 联系人:王庆文(F0284612,Z0010549)wqw@zcfutures.com联系人:曹值硕(F03117686)czs@zcfutures.com 上海市浦东新区陆家嘴华能联合大厦23楼(200120) 重点资讯 1、大中矿业发布公告,2023年11月2日,公司收到全资子公司大中新能源的通知,大中新能源已取得由中华人民共和国自然资源部颁发的《矿产资源勘查许可证》,勘查项目名称:四川省马尔康市加达锂矿勘查,勘查面积:21.2247平方公里。此次取得加达锂矿探矿权证,有助于公司快速推进加达锂矿的勘探,早日进行建设并产生效益。勘探工程结束后公司将及时办理探转采的相关手续。 2、乘联会数据显示,综合预估10月新能源乘用车厂商批发销量89万辆,同比增长32%,环比增长7%。今年1-10月初步测算批发680万辆,同比增长36%。3、丰田汽车发布声明称,其北美电池工厂——美国北卡罗来纳州丰田电池制造厂 (TBMNC)将追加投资80亿美元,创造约3000个新就业岗位。该厂累计投资规模约139亿美元,将雇佣超5000名员工。 4、天原股份公告,公司下属子公司宜宾天原海丰和泰有限公司年产10万吨磷酸铁锂正极材料前驱体和年产8万吨湿法净化磷酸项目正在进行安装工作,现根据项目实际设备采购价格,土建、安装等招标合同价及材料费采购价对投资概算金额进行测算,拟对年产10万吨磷酸铁锂正极材料前驱体及磷酸项目概算进行调整,项目原预计投资金额8.71亿元,现需增加投资1.83亿元,增加后总投资金额为10.54亿元。 现货继续下跌,基差收缩 截至11月3日,01基差11100点,05基差31800点,1-5月差20700点,江西电池级碳酸锂现货价格在162500元/吨,江西工业级碳酸锂在153500元/吨,电碳工碳价差9000元/吨。碳酸锂现货价格继续下跌,期货15万支撑线宽幅震荡,基差继续收缩,1-5月差小幅走阔,电工碳价差有小幅下行趋势。 原料价格延续跌势,锂精矿进口维持高位 截至11月3日,澳洲进口锂辉石价格在2080美元/吨,非洲锂辉石进口价格在900美元/吨,国内锂云母市场价格在4700元/吨,美元汇率小幅下跌至在7.313。锂云母价格维持稳定,国外矿石端持续开发,进口矿价格持续下跌。9月份锂精矿进口49.9万吨,环比8月+4.1万吨,国内新上碳酸锂项目较多,矿石端供给偏紧,锂精矿进口依存度保持较高,后续进口数量仍有上升预期。 矿石端产量提升,盐湖即将进入淡季 11月3日当周碳酸锂矿石端产量6992(+428)吨,盐湖端产量2195(-10)吨。碳酸锂总产量9187吨(+418)吨,开工率61.15%(+2.78%)。外采矿石成本继续倒挂,厂家亏损严重,多减产停产。部分厂家为下游电池厂代加工来保持运营。近期代加工比例增多,叠加10月份新上项目开始产能爬坡,矿石端产量增加,整体开工率回升。盐湖端因为气候原因生产即将进入淡季,产量有下降预期。大投产节奏下,整体产量仍在上升通道中, 区域库存走势分化,主产地小幅累库 11月3日当周碳酸锂厂家西北库存13180(-430)吨,华北地区1206(-19)吨,华东地区5684(+337)吨,西南地区7000(+96)吨,华中地区710(+200)吨,厂家总库存27780(+314)吨。主产地华东和西南地区小幅累库,西北、华北地区小幅去库,后续新上产能逐渐落地,需求端增量难以匹配供给增量,厂家将进入累库趋势。 磷酸铁锂产量继续下滑,厂家小幅去库 11月3日当周磷酸铁锂华东均价59000(-1000)元/吨,开工率58.72%(-0.12%),产量42953(-82)吨,厂家库存24617(-73)吨。磷酸铁锂下游为动力型锂电池,终端应用场景为新能源汽车,新能源汽车库存高企,对锂电池采购量未有改善,传导至上游对正极材料需求萎缩,后续新能源汽车产销改善,库存消化良好后可以看到磷酸铁锂产量回升。 三元材料现货企稳,产量继续收缩 11月3日当周三元材料523型全国均价170000(0)元/吨,622型全国均价180000(0)元/吨,811型全国均价210000元/吨。开工率46.97%(-5.68%),产量12725(-95)吨,厂家库存8166(-10)吨。三元材料主要应用在高镍动力型锂电池,终端同样为锂电池汽车,后续车厂消化库存后对锂电池需求回升,三元材料产销有望回升。 锰酸锂产量回升,开工率小幅下降 11月3日当周锰酸锂动力型华中均价60000(-4000)元/吨,容量型华中均价52000(-4000)元/吨。锰酸锂产量2040(+20)吨,开工率52.27%(-0.51%),厂家库存285(0)吨,锰酸锂下游主要为容量型锂电池和较小比例动力型锂电池,应用场景在3C数码以及两轮车。四季度为3C数码旺季,锰酸锂需求较好,后续产量仍有增长预期。 钴酸锂价格维稳,产量开工继续上升 11月3日当周钴酸锂华中均价222500(0)元/吨。钴酸锂产量1820(+240)吨,开工率68.6%(+5.95%),厂家库存140(0)吨,钴酸锂下游主要为容量型锂电池,应用场景在3C数码以及两轮车,在3C数码旺季时期,钴酸锂产量和开工处于上升通道,后续仍有上升预期。 9月进口维持较高水平,出口少量提升 9月碳酸锂进口1.36万吨,环比增加0.28万吨。碳酸锂出口0.05万吨,环比减少0.04万吨。国内碳酸锂现货价格持续下跌,进口窗口逐渐关闭,出口窗口打开,但目前下游扩张仍需进口碳酸锂弥补部分缺口,因此短期内碳酸锂净进口数量仍将维持。 四季度3C旺季,产销预计持续改善 9月智能手机产量回升明显,计算机产量持续位于历史低位。四季度是3C消费旺季,预计产销持续改善,钴酸锂、锰酸锂需求边际提升,对碳酸锂起到部分需求改善作用。 9月新能源汽车销量环比改善,车企库存消耗为主 根据乘联会数据,10月狭义乘用车零售销量预计202.0万辆,环比0.1%,同比9.5%,其中新能源零售75.0万辆左右,环比0.9%,同比增长34.6%,渗透率约37.1%。10月新能源汽车销售实现小幅环比增长。车厂库存较高,对锂电池采购未有明显改善,传导到上游致正极 材料减产,最终导致碳酸锂需求不佳。后续持续关注新能源汽车产销改善和库存水平。