登录
注册
个人信息
我的订单
我的报告豆
我的优惠券
我的笔记
我的阅读
我的收藏
我的下载
我的上传
我的订阅
在线客服
退出登录
回到首页
AI
搜索
发现报告
发现数据
发现专题
专题报告
专题百科
研选报告
定制报告
VIP
权益
发现大使
发现一下
行业研究
公司研究
宏观策略
财报
招股书
会议纪要
seedance2.0
低空经济
DeepSeek
AIGC
大模型
当前位置:首页
/
宏观策略
/
报告详情
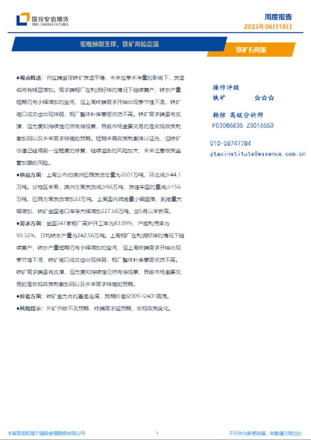
铁矿石周报:宏观预期转暖,铁矿高位震荡
2023-11-07
韩倞
安信期货
起风了
你可能感兴趣
铁矿石周报:市场预期转暖,铁矿高位震荡
商贸零售
国投期货
2024-05-06
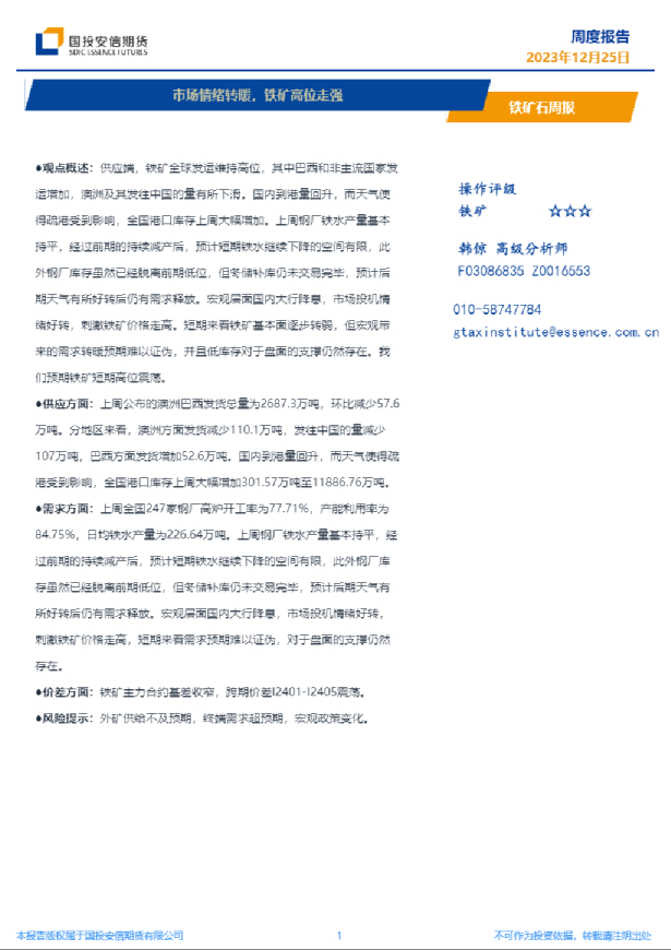
铁矿石周报:市场情绪转暖,铁矿高位走强
商贸零售
安信期货
2023-12-26
铁矿石市场周报:港口续增&宏观偏暖 铁矿期价高位整理
商贸零售
瑞达期货
2026-01-16
铁矿石市场周报:港口续增、宏观偏暖铁矿期价高位整理
商贸零售
瑞达期货
2026-01-16
铁矿周报:市场情绪转暖,铁矿高位震荡
商贸零售
华泰期货
2024-05-26