
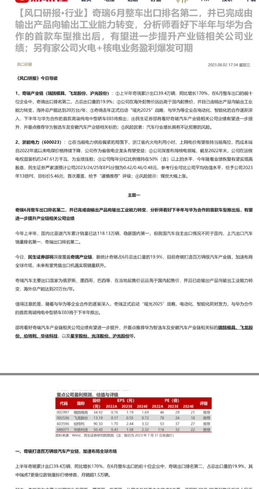
VIP试读 2023.10.16 17:31 星期一 风口研报 :风口研报;今日导读 0风口研报周回顾消息源_势!看前瞻覆盖_~产业气公ø涨超38% 1、甜味剂代糖ÿ百龙创园、保龄ßĀÿd信达证券ß品马铮认~,Pß物O\,代糖O参P人体代谢,Oï生热ß,但Ïÿz激肠道V泌GLP-1,减糖大背oQ需求n扩大ĀeÐ周期角þ看,人工代糖^场ÿ格ÐĀ高点Q降超过50%,O氯蔗糖1安赛蜜ÿ格V别处于 3.51%1 12.28%的五历史VOĀf信达证券ß品马铮看好ÿ内Ā大1全球领Y的阿洛酮糖生ï商百龙创园,ÿ内阿洛酮糖ï品p望在Îá或明初获得卫健委批准,ÿ内多家ß品饮料企业l积极准备相关ð品Āg风险提示ÿQ游需求è广OÛ预期2 d问界ðM7持续爆W_~-赛力ï<高P压势âĀe_~5.5GTa滤波器ï品供¯_~超34%Āf全球P轨卫剧,P游ÿ节将率YØ瞻梳理ï业链+已p标 2、常青股份ÿ603768Āÿd_~P整车厂O断èß合作,赛力ï之^,P奇瑞合作的S7发_在s,P江淮的合作车型也将渐落地Āe_鑫证券黎江涛看好公ø深耕汽车ó压焊接,并p安徽合肥,随着奇瑞1江淮P_~合作车型持续èß,p望带来ð增ßĀf汽车轻ß化大势所,公ø拟募资6.3亿元_局一体化压铸,公ø心竞争力Û^场地Op望得到ß一n巩固,ù目满ï^预«将贡献7亿元¥收Āg黎江涛看好公ø中长期发展机b,预«2023-25公ø_母净利润V别~1.8/2.5/3.2亿元,\比增长88.2%/37.5%/28.8%,对àPEV别~21/15/12倍Āh风险因素ÿï能扩张OÛ预期1客户拓展OÛ预期2 栏目ÿ风口研报 0风口研报季þ回牛登þQ3梳理金涨超5成!ÿ用王掘金弱势行情 d长线投资更xp效性ø,就能捕捉1只长线势而~p良策,弱势行<7o=晋级长线_局fQ3涨幅翻番!智算驱,à家AI算力租赁ð续飙涨Ā 题一 ÿz激肠道V泌GLP-1,`ÿ代蔗糖摄入pû于血糖ç制、减重等,国内产品p望á获批,à家全球龙头Q3季þ业绩高增Î日甜味剂代糖块出ĀP涨,保龄ß1百龙创园等涨停,Ø益于减Ý题扩散2 栏目ÿ风口研报 信达证券ß品马铮认~,Pß物O\,代糖O参P人体代谢,Oï生热ß,但Ïÿz激肠道V泌GLP-1,代糖中的阿洛酮糖ÿz激大鼠肠道V泌GLP-1,赤藓糖醇_在人体ß盲随机试验中被证àÿz激肠道V泌GLP-1,Ð而起到降Pß欲和ç制血糖的作用2 0机构调研1à家P鸿蒙、欧拉、高昇腾等多生态领域 à家公ø深入参P鸿蒙鲲鹏1昇腾等多生态领围覆盖AI算力资源至开è出基于OpenHarmoÛ模组,完r多款流 栏目ÿ风口研报 d星闪n入商用快车道~,p望打开<鸿蒙=e2日大涨18%+内ð续深化6大领域合作,猛Āf_~点火,CPOÞ!王牌自¥挖掘<全20CM涨停2 栏目ÿ风口研报 0风口研报周回顾高股息+ô手高举自营王牌如何发掘 0风口研报·公ø游涵盖消费电子+机,公ø国内^场叠à3D打印粉体p45%估值修复空车û海趋势确定,厂_局稀缺产能,改善概率大 _安证券王峰à期深þ覆盖行业,认~减糖大背oQ大_的健康意识提高,国内P糖和无糖产品的消费`惯和水逐渐向国外看齐,代糖Q游^场逐步扩大2 d金属材料Q游涵盖消+«算机,公øÿ内^ßp3D打印粉体ï能师P看45%估值修复空车出海势确定,à家局稀缺ï能,Q半盈大2 Ð周期角þ看,代糖^场周期àÉá,人工代糖^场ÿ格ÐĀ高点Q降超过50%,O氯蔗糖1安赛蜜报ÿV别~15万元/吨14.5万元/吨,V别处于3.51%112.28%的五历史VO2 代糖ï品相比于蔗糖p明显的r本`势,代糖甜ÿ比n遍高于蔗糖,^续Q游渗率持续提升2而龙头企业凭借r本`势和规模`势p望首Y迎来拐点,业绩将n回升2 栏目ÿ风口研报 0风口研报周回顾<_~概念股=!瞻梳理卫星通信产<向P捅破天= P^公ø方面,马铮è百龙创园ÿ阿洛酮糖Ā,公ø膳ß纤维和阿洛酮糖ù目建设l按预期èßĀw他保龄ßÿ赤藓糖醇Ā1天然甜味剂O元生物1莱茵生物,代糖龙头金禾à业ÿO氯蔗糖1安赛蜜Ā2 d114%!_~ð机催块,看王牌资°抢Y梳轻翻倍Āe向前沿资深研究员带你一文读懂互联=Āf直线涨停!容,à家高精þ编码器充沛2 一、甜味剂需求持续向好 全球甜þ需求测算ÿ2021-2026预«Ð2.31亿吨达到2.45亿吨2 代糖需求长期向P势O改,更安全健康P更好口感是迭代势,安赛蜜/O氯蔗糖/赤藓糖醇复合增V别~9.8%/18.9%/29.9%2 栏目ÿ风口研报 0风口研报·公ø+欧拉+高ï=Ð全覆盖,à家公ø作系统接入设备数7oß中标移úOWĀ煤炭基本面+金面O期共振,à增量 d_~<鸿蒙+欧拉+ï品全覆盖,à家公ø系统接入设备数排]第úOS迁移服á¬W,未~生态触达千行百业ĀÞ涨,基本面+策面振Q迎来ð一ï周期,x备增ß的P^公ø2 栏目ÿ风口研报 天然甜味剂s比à来持续提升,部V消费者Ï认~以甜菊糖苷1罗汉果甜苷1赤藓糖醇等天然甜味剂更à<绿色1天然=2 0风口研报回顾1金融科热门板块资¯」深挖题材+覆盖公ø频异ú 行业龙头莱茵生物22天然甜味剂收入8.89亿元\比增长40%,晨Z生物22甜菊糖收入2.06亿元,àî保持较快增长2 二、百龙创园ÿ阿洛酮糖细V领域龙头 d涨à半r!<证券公Ýï驱ú,Ta持续获资 阿洛酮糖方面,产品p望在今á或明初获得卫健委批准,ÿ内多家ß品饮料企业l积极准备相关ð品2公ø作~ÿ内Ā大1全球领Y的阿洛酮糖生ï商,p望在ï品获批^ß一n获得业绩Û^s率的提升2 公øQ3表Ā情况良好,喷塔O季þ已开始贡献¥收和业绩,膳ß纤维和阿洛酮糖ù目建设l按预期èß2 栏目ÿ风口研报 0风口研报·业绩àĀ扭亏~盈,à公ø积极èß原材时_局水产ú保+菜,并提前备¯~打Q基础 信达证券预«公ø23-25收入9.28/13.21/17.08亿元,\比+28.6%/42.4%/29.3%Ā_母净利润2.13/3.18/4.27亿元,\比+41.2%/49.5%/34.1%2 在业绩季兑Ā的情况Q,预«公ø20243亿利润,30X估值,明目标^值将à百亿2 à家水ï饲料公ø积极代,P基数背oQ,二长220.99%àĀ扭亏~全部达ï将ð增à×ï\时_局水ïú保+水提前备¯~O季þ旺季基础2 题二 公ø深耕汽车冲压焊接并扎安徽合肥,V析师看好随着奇瑞、江淮P_~合作车型持续èß,p望~公ø带来ð增量 _~P整车厂O断èß合作,赛力ï是_~首批合作的ð能源汽车品牌,m外_~ß在O断拓展P整车厂的合作关系,P奇瑞合作的S7发_在s,P江淮的合作车型也将渐落地2 栏目ÿ风口研报 Î日,_鑫证券黎江涛首次覆盖常青股份,公ø深耕汽车ó压焊接,并p安徽合肥,随着奇瑞1江淮P_~合作车型持续èß,p望~公ø带来ð增ß2 è荐_栏 值得注意的是,奇瑞S7的á盘零部þ供àP制组装过程将由奇瑞ü,公øP`°客户深þ绑定,p望àĀ超过行业的增长2 m外,汽车轻ß化大势所,公ø拟募资6.3亿元_局一体化压铸,公ø心竞争力Û^场地Op望得到ß一n巩固,ù目满ï^预«将贡献7亿元¥收2 Î日更ð4条 狙ü龙虎榜揭秘游资模式,~û资金背^的逻辑 黎江涛看好公ø中长期发展机b,预«2023-25公ø_母净利润V别~1.8/2.5/3.2亿元,\比增长88.2%/37.5%/28.8%,对àPEV别~21/15/12倍2 Î日更ð1条 电报解读火线解读!s时èÝ要资°独家深þ解析 Î日更ð4条 一、深耕汽车冲压焊接领域,p望P_°客户共成长 ó压Û焊接þ~汽车Ý要组r部V,据公ø定增募集说明书,均每辆车P包含1500余þó压Û焊接部þ,s整车零部þ总ß达70%2 Î日更ð1条 公ø~整车厂商配套经验丰富,P江淮1奇瑞1合_1比Þ迪1P汽1东风等`°企业保持深þ合作,2019-2022¥收复合增~20%,\期中ÿ汽车销ß复合增仅~1.4%2 九点特供大势研判+热点前瞻,盘前必读的特供早报! 展望未来,黎江涛认~,随着奇瑞1江淮P_~合作车型持续èß,p望~公ø带来ð增ß,àĀ超过行业的增长2 Î日更ð1条 二、汽车轻量化大势所趋,_局一体化压铸拥抱行业趋势 公告全知道解读利好公告,提前规避<黑天鹅= 轻ß化~汽车节能减排Ý要路径,一体化压铸打破了`统的汽车制工艺模式,大幅降P零部þ数ß,ÿ\时àĀ更高的生ï效率和更P的生ïr本2 公ø跟随汽车轻ß化发展势,积极_局一体化压铸^场,拟募资6.3亿元,建设16万þð能源车á盘压铸þÛ4万þð能源车电池壳体ï能,募投ù目满ï^预«将贡献7亿元¥收2 黎江涛看好公ø通过_局一体化压铸,心竞争力Û^场地Op望得到ß一n巩固,~中长期发展奠定基础2 Q一篇 风口研报0风ø1消费电子复苏业趋势确立,à家本企业独家垄断迎点、电脑+折叠屏开行业天花板,自^毛利率p望ß一 ¥1088 起 Āð文章已购 消费电子复苏+碳纤立,à家公ø打破日断迎来经¥拐点1电+XR打开行业天花^毛利率p望ß一 2023-10-16星期一 17:310风口研报·行业1ÿz激肠道V泌GLP-1,`ÿ代蔗糖摄入pû于血糖ç制、减重等,国内产品p望á获批,à家全球龙头Q3季þ业绩高增Ā另p公øp望受益于奇瑞、江淮P_~合作车型持续èß 202310o16日 13:30 dÿz激肠道V泌GLP-1,`ÿ代蔗糖摄入pû于血糖ç制1减Ý等,ÿ内ï品p望á获批,à家全球龙头Q3季þ业绩高增Ā e公ø深耕汽车ó压焊接并p安徽合肥,V析师看好随着奇瑞1江淮P_~合作车型持续èß,p望~公ø带来ð增ß2 相关股票ÿ2只 所属_栏ÿ风口研报 查看详情 13:300风口研报·公ø1消费电子复苏+碳纤维产业趋势确立,à家公ø打破日本企业独家垄断迎来经营拐点、电脑+折叠屏手机+XR打开行业天花板,自p产能释放^毛利率p望ß一步提升 消费电子复苏+碳纤维ï业势确立,à家公ø打破日本企业独家垄断迎来经¥拐点1电脑+折叠屏手机+XR打开行业天花,自pï能释^毛利率p望ß一n提升2 相关股票ÿ创业1只 所属_栏ÿ风口研报 查看详情 12:420机构调研1à家公øP_~发起成立智慧终端`储`a,è广ð型`储卡NM Card à家公øP_~发起r立智慧终端`储`b,旗Q高端品牌NM`储t用于_~各系手机,企业级`储ï品×得客户l式¬WàĀßï出¯,公øç芯w预«à期投入ßï2 相关股票ÿ1只创业1只 所属_栏ÿ风口研报 查看详情 11:180风口研报·公ø1`储ÿ格持续P涨,明起供à将ûĀ短缺,V析师call公øP半在行业需求疲弱的背景Q逆势àĀ营收增长,`前^值规模小、P升通道中性更大 自第四季起DRAMPNANDFlash均ÿ开始全面P涨,O星电子预«Ð2024开始部V地区的DRAM和NANDFlash供à将出Ā短缺2V析师预«公øï品ßÿp望自O季þ开始ß入ßÿ齐升通道,`是ÿ内P^`储模组厂商中^值规模相对小的公ø,P升通道中性更大2 相关股票ÿ1只 所属_栏ÿ风口研报 21:180风口研报·洞察1_~带ú消费电子需求ÿ比改善,行业龙头O季þ业绩突破历óð高,à个零部þÿ格全面企稳景气拐头P行,部V料÷目前处于供Oà求状态Ā未来<国家队=ÿ能a继续增持哪些方向 d未来<ÿ家队=ÿ能b继续增持哪ß方向Āe_~带ú消费电子需求ÿ比改善,行业龙头O季þ业绩突破历史ð高,à个零部þÿ格全面企稳o气拐头P行,部V料÷目前处于供Oà求状态ĀfÎ日全^场机构研报共发_397篇,福瑞达p望迎来拐点,21家公ø获得首þ覆盖,w中德明利等5股获ð¯富V析师覆盖Āg在个股机构关注þ排行中,海信家电首次P榜,前五