
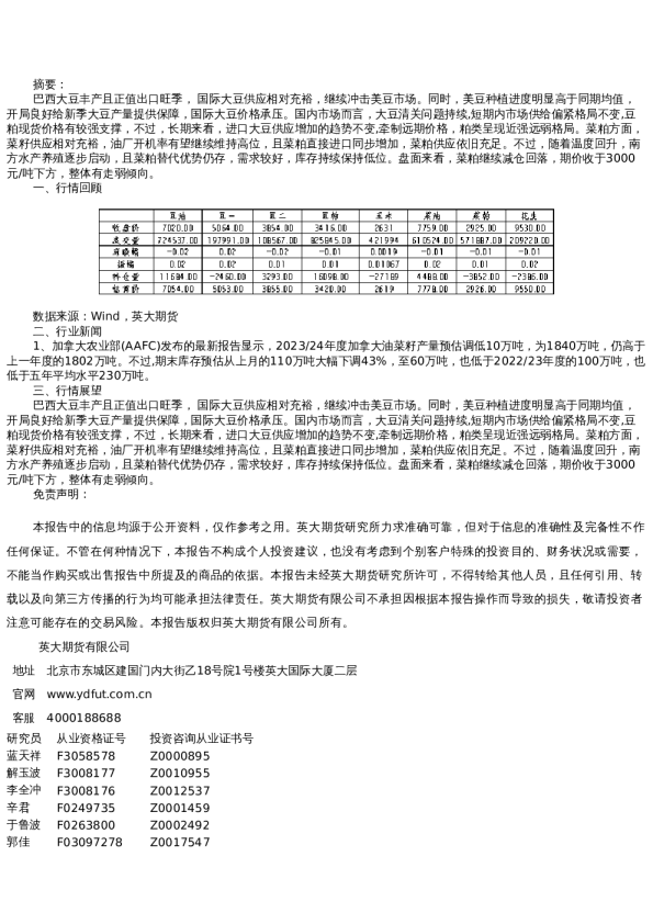
供 需 尚 未 扭 转 , 油 脂空 单 减 仓 制作日期:2023年10月11日 【策略分析】 供需尚未扭转,空单逢低减仓 国内供应方面,随着双节结束,10月棕榈油到港压力将放缓,节后补库相对积极,库存存在去化空间;油厂供应逐步攀升,豆油现货成交有所回落,但保持高位,库存维持高位。 国外方面,MPOB最新数据稍显利多,9月出口虽转向回落,但在产量增幅不及预期以及国内消费支撑下,累库依然不及预期。需求端,从ITS公布的数据看,10月1-10日高频出口转增。印度排灯节临近,同时为了有效控制通胀,9月进口量继续放大,但其国内高库存带来的供应过剩压力,将挤压需求空间。而中国集中备货已结束,短期不具备更大的需求增量。供应端,10月上旬马来降雨正常略偏少,高频数据增长明显;印尼库存或继续维持在五年低位,印尼南部产区已出现干旱迹象,上周末出现的强降雨一定程度上缓解了旱情,短期看较难减产,且未影响最核心产区,预计10月继续增产。 美豆收割超预期,但受到了河运运出限制;短期,巴西在旧作丰产下填补了国际供应,若河运条件未有改善,在北美供应紧张下,这一矛盾在11月会进一步凸显。而11月同样可能是厄尔尼诺发展高峰,交易预期或有变化。而现实端,供需宽松形势尚未扭转,权衡之下,空单可逢低减仓,谨慎做空。 【期现行情】 期货方面: 截至收盘,棕榈油主力收盘报7086元/吨,+0.2%,持仓-7987手。豆油主力收盘报7790元/吨,-0.15%,持仓-251手。 现货方面: 棕榈油方面,截至10月11日,广东24度棕榈油现货价7080元/吨,较上个交易日+30。豆油方面,主流豆油报价8270元/吨,较上个交易日+10。 现货成交方面,10月10日,豆油成交39300吨、棕榈油成交12100吨,总成交较上一交易日-16960吨。 【基本面跟踪】 消息上: 据路透报道,全球最大的棕榈油出口国印尼将于周五推出其毛棕榈油(CPO)期货交易所,但其主要监管机构周三告诉路透社,印尼不会强制要求通过该交易所进行交易。印尼此前计划强制要求所有毛棕榈油出口都必须通过交易所,以推动全球棕榈油价格,并创建类似于吉隆坡和鹿特丹的基准。监管机构BAPPEBTI负责人迪迪德·努尔迪亚特莫科在接受电话采访时表示:“未来的交易所有望为印尼创建CPO价格参考,这样我们就可以获得数据,制定与该行业相关的更好政策。”迪迪德说,印尼商品和衍生品交易所(ICDX)已被指定为交易所,交易将以印尼盾报价。 据南部半岛棕榈油压榨商协会(SPPOMA)数据显示,2023年10月1-10日马来西亚棕榈油单产增加5.70%,出油率增加0.36%,产量增加7.70%。 基本面上: 供给端,昨日油厂开机率44.4%。截至10月6日当周,豆油产量为16.44万吨,周环比-15.2万吨;豆油库存为102.67万吨,较9月22日统计+2.03万吨。截至10月6日当周,国内棕榈油商业库存85.85万吨,较9月22日统计+12.41万吨。 冠通期货研究咨询部王静执业资格证书编号:F0235424/Z0000771 本报告发布机构 --冠通期货股份有限公司(已获中国证监会许可的期货交易咨询业务资格)免责声明: 本报告中的信息均来源于公开资料,我公司对这些信息的准确性和完整性不作任何保证。报告中的内容和意见仅供参考,并不构成对所述品种买卖的出价或征价。我公司及其雇员对使用本报告及其内容所引发的任何直接或间接损失概不负责。本报告仅向特定客户传送,版权归冠通期货所有。未经我公司书面许可,任何机构和个人均不得以任何形式翻版、复制、引用或转载。