登录
注册
回到首页
AI
搜索
发现报告
发现数据
发现专题
研选报告
定制报告
VIP
权益
发现大使
发现一下
行业研究
公司研究
宏观策略
财报
招股书
会议纪要
seedance2.0
低空经济
DeepSeek
AIGC
大模型
当前位置:首页
/
其他报告
/
报告详情
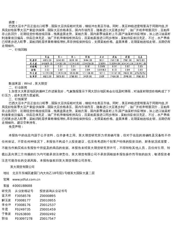
【油脂油料】日报-2023-05-30 菜粕减仓回落,建议空单持有
2023-05-31
英大期货
意***
你可能感兴趣
【油脂油料】日报-2023-06-01 菜粕震荡走弱,建议空单持有
英大期货
2023-06-02
【油脂油料】日报-2023-06-13 供给增加需求减弱,菜粕空单持有
英大期货
2023-06-14
白糖日报:郑糖震荡回落,建议多单减仓持有
创元期货
2015-04-17
【油脂油料】日报-2022-12-22 玉米跌跌不休,建议空单持有
英大期货
2022-12-23
【油脂油料】日报-2022-12-26 花生跌跌不休,建议空单持有
英大期货
2022-12-27