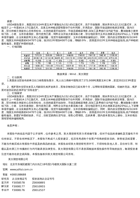
登录
注册
回到首页
AI
搜索
发现报告
发现数据
发现专题
研选报告
定制报告
VIP
权益
发现大使
发现一下
行业研究
公司研究
宏观策略
财报
招股书
会议纪要
中央经济工作会议
低空经济
DeepSeek
AIGC
智能驾驶
大模型
当前位置:首页
/
其他报告
/
报告详情
【油脂油料】日报-2022-12-26 花生跌跌不休,建议空单持有
2022-12-27
英大期货
望***
你可能感兴趣
【油脂油料】日报-2022-12-19 花生跌跌不休,建议空单持有
英大期货
2022-12-20
【油脂油料】日报-2022-12-22 玉米跌跌不休,建议空单持有
英大期货
2022-12-23
油脂油料日报:基本面偏空 油粕跌跌不休
国都期货
2015-11-16
【油脂油料】日报-2023-05-23 美玉米种植快、库存多,建议空单持有
英大期货
2023-05-24
【油脂油料】日报-2023-05-24 玉米高开低走,建议空单持有
英大期货
2023-05-25