登录
注册
回到首页
AI
搜索
发现报告
发现数据
发现专题
研选报告
定制报告
VIP
权益
发现大使
发现一下
行业研究
公司研究
宏观策略
财报
招股书
会议纪要
中央经济工作会议
低空经济
DeepSeek
AIGC
智能驾驶
大模型
当前位置:首页
/
其他报告
/
报告详情
玻璃周报:需求稳定,生产线开工数增加,玻璃或将震荡
2016-06-20
董小刚、王骏
方中中期期货
键***
你可能感兴趣
玻璃周报:需求稳定,生产线开工数增加,玻璃或将震荡
方正中期期货
2016-06-27
玻璃期货周报:现货持续上涨,生产线开工数增加,玻璃或将震荡
方中中期期货
2016-07-11
玻璃期货周报:玻璃周报: 产能和生产线开工数同增, 玻璃或将偏弱震荡
方正中期期货
2016-05-29
玻璃周报:产能和生产线开工数同增,玻璃或将偏弱震荡
方正中期期货
2016-06-13
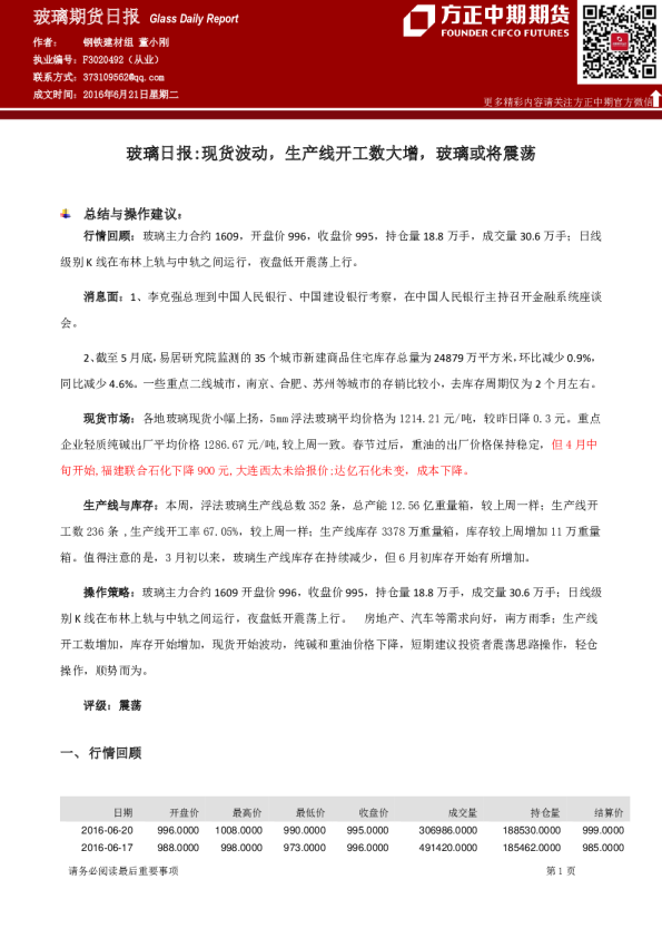
玻璃日报:现货波动,生产线开工数大增,玻璃或将震荡
方正中期期货
2016-06-21