登录
注册
回到首页
AI
搜索
发现报告
发现数据
发现专题
研选报告
定制报告
VIP
权益
发现大使
发现一下
行业研究
公司研究
宏观策略
财报
招股书
会议纪要
稀土
低空经济
DeepSeek
AIGC
智能驾驶
大模型
当前位置:首页
/
其他报告
/
报告详情
沪铜振荡反弹 晚间聚焦美非农数据
2016-06-03
瑞达期货
喵***
你可能感兴趣
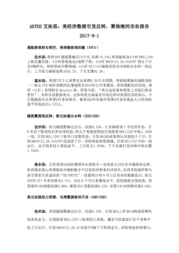
美经济数据引发反转,聚焦晚间非农报告
AETOS
2017-09-01
铜价继续盘整,关注晚间美非农数据
广州期货
2018-01-05
沪铜未突破振荡区间 静待非农数据指引
瑞达期货
2015-08-07
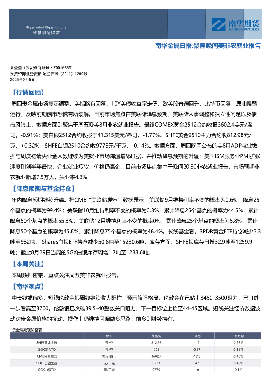
南华金属日报:聚焦晚间美非农就业报告
南华期货
2025-09-05
有色金属日评:沪铜节前减仓整理 ,关注晚间非农
新世纪期货
2014-04-08