您的浏览器禁用了JavaScript(一种计算机语言,用以实现您与网页的交互),请解除该禁用,或者联系我们。 [未知机构]:新东方(01797)交流纪要-港股-调研纪要 - 发现报告

新东方(01797)交流纪要-港股-调研纪要

2023-07-27 未知机构 娇小姐
报告封面

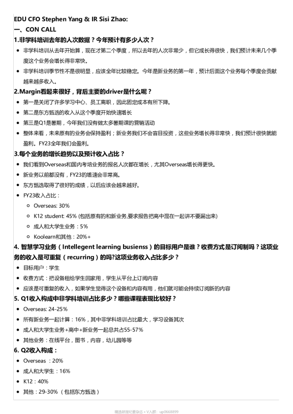
核心要点: 1、新东方FY23Q4(截至2023/5/31的3个月)净营收为860.57 百万美元,高于彭博预期的817.86百万美元,去年同期为524.02百万美元;主要受益于教育新业务以及东方甄选自营产品及直播电商业务带动收入增加。 教育业务:FY23Q4学校及学习中心总数由三季度的712间增加至748间,高于市场预期的720间。出国考试淮备以及出国咨询业务收入分别同比增加约 52%及 6%。针对成人及大学生的国内考试淮备业务同比增长约 34%。 东方甄选:FY23Q4新东方少数股东损益1095.7万美元。新东方少数股东损益主要由东方甄选贡献,根据新东方在东方甄选中55.4%的持股比例,我们估算东方甄选同期净利润在2457万美元附近,按照7月26日7.1523的美元汇率计算,对应约1.76亿元人民币。根据第三方数据,FY23Q4东方甄选直播间矩阵GMV约22.35亿元人民币(飞瓜数据),若不考虑到教育业务影响,我们预计公司直播电商业务净利润/GMV在7.5%左右。按照同样方式计算,东方甄选23财年净利润在9.30亿人民币左右。 2、FY23Q4归母净利润为28.96百万美元,实现扭亏为盈(去年同期为亏损189.302百万美元),经调整净利润为62.1百万美元(去年同期为亏损160.3 百万美元);经营利润率从去年同期的-20.2%增加至5.6%。GAAP 经营利润率及Non-GAAP 经营利润率分别为 5.6%及 9.1%。FY23 GAAP 经营利润率及 Non-GAAP 经营利润率则分别为 6.3%及 9.3%。 3、新东方预计 2024 财年第一季度(2023 年 6 月 1 日至2023 年 8 月 31 日)的净营收总额将为983.2 百万美元至 1,005.5 百万美元之间,同比增加 32 %到 35%之间,指引下限高于彭博一致预期的948百万美元。 管理层陈述 新东方董事会执行主席俞敏洪表示:“我们很高兴以亮丽的营收及利润增长来总结 2023 财年。于第四季度,受惠于后疫情需求强劲,公司营收增加 64.2%。我们的出国考试淮备以及出国咨询业务亦同样录得鼓舞的增长,分别同比增加约 52%及 6%。针对成人及大学生的国内考试淮备业务同比增长则约 34%。除了我们长期以来的传统业务,我们的教育新业务也取得正面的开始,开创长期发展的基础,并带来优于预期的利润。于 2023 年 5 月 31 日,我们的非学科类辅导业务在约 60 个城市开展,本财季吸引了 629,000 学生报名。同时,智能学习系统及设备亦在约 60 个城市中采用,本财季活跃付费用户达 99,000 个。面对强劲的市场需求以及满意的客人留存率,我们对新业务的前景充满信心,并会持续利用我们的独特优势及专业去捕捉新的市场机遇。” 新东方首席执行官周成刚表示:“截至本季度末,学校及学习中心的总数增加至 748 间。尽管我们近年挑战重重,但我们在研发方面的持续投入,让我们能保持并提升公司的科技能力,为客户提供优质服务,并成功在这过渡阶段把握新的商机。我们积极重新制定新东方的长期战略策略,并实行一连串措施以提升我们的长期可持续发展,东方甄选更是在业务及财务方面表现突破。年内,东方甄选在增加产品种类及规模上取得显著进展;并以科学及先进的技术,严格把控产品研发到销售及售后服务整个过程,务求能为客户提供更高质及优惠的产品。与此同时,他们在内地不同省份举办现场直播活动,有效提升社群对于中国文化认知及喜爱,并为客户提供更佳的体验及文化知识。” 新东方执行总裁兼首席财务官杨志辉则指出:“我们对于在本财年开始就实现转亏为盈,并且在整个财年维持健康的利润增长而感到兴奋。本季度的 GAAP 经营利润率及 Non-GAAP 经营利润率分别为5.6%及 9.1%。本财年的 GAAP 经营利润率及 Non-GAAP 经营利润率则分别为 6.3%及 9.3%。我们的净经营现金流量约 421.6 百万美元;于本季度末,现金和现金等价物、定期存款及短期投资总额合共约 45 亿美元。我们将继续追求各业务的盈利增长,并在提高运营效率和提升服务品质之间取得平衡以达至稳健增长。长远而言,我们有信心为客户、社会和股东创造更多价值。” 第四季度财务数据 新东方四季度净营收为860.57 百万美元,同比上升 64.2%,高于市场预期的817.86百万美元,去年同期为524.02百万美元。收入增长主要由于教育新业务以及东方甄选自营产品及直播电商业务带动收入增加。 经营成本及开支为 812.5 百万美元,同比增加 29.0%。 Non-GAAP 经营成本及开支(不含以股份为基础的薪酬开支)为 782.0 百万美元,同比增加30.1%。增加的主要原因是东方甄选自营产品及直播电商业务的相关成本及开支大幅增长。 营收成本同比增加 58.0%至 391.6 百万美元。销售及营销开支同比增加 54.3%至 147.8 百万美元。一般及行政开支为 273.1 百万美元,同比减少4.5%。 Non-GAAP 一般及行政开支(不含以股份为基础 的薪酬开支)同比减少 3.0%至 249.5 百万美元。2023 财年第四季度,经营成本及开支内的以股份为基础的薪酬开支总额增加 6.1%至 30.5 百万美元。 盈利表现 FY23Q4归母净利润为28.96百万美元,实现扭亏为盈(去年同期为亏损189.302百万美元),经调整净利润为62.1百万美元(去年同期为亏损160.3 百万美元);经营利润率从去年同期的-20.2%增加至5.6%。GAAP 经营利润率及Non-GAAP 经营利润率分别为 5.6%及 9.1%。 运营数据 学校及学习中心总数由三季度的712间增加至748间,高于市场预期的720间。截至 2023 年 5 月 31日止,学校的总数为 85 间。 全年财务数据 新东方全年净营收为2997.76 百万美元,去年同期为3105.25百万美元,同比减少3.5%;全年经营利润率从去年同期的-31.6%增加至6.3%;归母净利润为177.3百万美元(去年同期为亏损1,187.7 百万美元);经调整净利润为258.9百万美元(去年同期为亏损1,046.2百万美元)。FY23 GAAP 经营 利润率及 Non-GAAP 经营利润率则分别为 6.3%及 9.3%。 FY24Q1指引 新东方预计 2024 财年第一季度(2023 年 6 月 1 日至2023 年 8 月 31 日)的净营收总额将为 983.2百万美元至 1,005.5 百万美元之间,同比增加 32 %到 35%之间,指引下限高于彭博一致预期948百万美元。 股票回购 2022 年 7 月 26 日,新东方董事会授权一项股份回购计划,公司可以在 2022 年 7 月 28 日至 2023年 5 月 31 日期间回购金额不超过 400 百万美元的公司美国存托股或普通股。公司董事会进一步授权公司将其在 2022 年 7 月启动的股份回购计划延长 12 个月至 2024 年 5 月 31 日。截至 2023 年 7 月 25 日,公司根据股份回购计划在公开市场累计回购约5.9 百万股美国存托股,总值约 191.7 百万美元。 业绩会纪要 FY23Q4,出国考试准备业务的美元收入同比增长 52%,人民币收入同比增长 62%。出国咨询业务的美元收入同比增长约 6%,人民币收入同比增长 13%。针对成人及大学生的国内考试准备业务本季度收入按美元计同比增长 34%,按人民币计同比增长 43%。 我们推出了几项新举措,主要围绕促进学生的全面发展。这些举措持续超出了我们的预期,保持了可喜的增长,并为公司创造了可观的利润。 首先,我们在现有约 60 个城市开设的非学科辅导课程,注重培养学生的创新能力和综合素质。我们很高兴地看到,我们所开拓的市场,尤其是一线城市的市场渗透率进一步提高。本季度,学生注册人数达到 629000 人。 其次,智能学习系统和设备业务旨在为学生提供量身定制的数字化学习体验,本季度已在约 60 个城市采用,活跃付费用户达 99000 人。中国前十大城市的收入占比约为 60%。 第三,我们的游学和研学营业务也取得了可喜的成绩,该业务旨在为 K12 和大学阶段的学生提供充分利用课余时间拓宽知识面和培养学科兴趣的机会。我们已在全国 50 多个城市开展了研学旅行和研学账户,其中中国排名前十的城市为这项新业务带来了 55% 以上的收入贡献。受惠于疫后的需求复苏,我们看到了强劲的招生趋势,并预计新业务将在未来一整年贡献可观的收入。 最后但同样重要的是,我们的智能教育业务、教育材料和利用智能学习解决方案以及备考课程也为公司的整体增长做出了有意义的贡献,并自上一季度以来实现了利润。 在 Omo 系统方面,我们对平台进行了精确的改造,并提升了技术能力,从而使我们能够继续为客户提供优质服务,并在过渡期内成功抓住了新的商机。在本报告期间,我们共为该系统投入了 3170 万美元。 东方甄选:自成立以来,公司通过积极重新制定战略计划和实施一系列加强长期可持续发展的举措,在业务运营和财务业绩方面都取得了重大突破。 东方甄选打造了一个直播平台,保障了产品的质量和客户的使用体验,并通过不断扩大产品种类,为客户提供高品质、高性价比的产品。我们在选择主要供应商和制造商时采用了极其严格的标准,确保产品始终是精心制作的,以更简单的原料制作出更好的工艺。在自有品牌产品方面,我们的目标是推出值得信赖的高品质产品,并通过应用先进技术提升用户体验,保障从产品开发、销售到售后服务的全过程。 疫后经济复苏所带来的需求激增,增强了我们利用自身品牌、历史的优势、有影响力的教学内容和资源以及长期建立的坚实基础的信念。我们将继续努力,紧跟中国政府关于提高国家教育水平的最新指导意见,巩固我们的领先地位,进一步挖掘我们在所有业务领域的潜力,并在新机遇出现时及时把握。 在学习中心和教室面积方面,我们计划在新的一年里增加约 15%至 20%的容量,预计将开设少量新的学习中心,同时在几个主要城市扩大一些现有学习中心的教室面积。大部分新开业的学习中心将在业绩较好的城市开设。 我们预计24财年第一季度净营收将在 9.832 亿美元至 1.055 亿美元之间,同比增长 32% 至 35%。我们在 23 财年取得的财务业绩和新业务的表现,再次坚定了我们在 24 财年第一季度和全年实现令人满意的运营利润水平和盈利能力改善的信心。 与此同时,我们还将投入合理的资源,研究并将人工智能和 ChatGPT 等新技术应用到我们的教育和产品中,以提升我们在追求增长和开放以及运营效率方面的实力。与此同时,我们将继续致力于寻求各省政府部门的指导与合作,努力遵守相关政策,并根据需要进一步调整我们的业务运营。 Q&A Q:本季度的产能扩张有所加快,而且指引是 24 财年净产能增长 15%到 20%,这比之前的计划有所加快,是在现有城市还是在新城市?它们是否只用于我们新的 K12 业务?还是涵盖海外备考的多用途?对于今年 15% 到 20% 的计划,如果我们将其推算到未来几年,您认为这是一个可持续的水平吗? A:在上一季度,我与各位分享了 10% 的产能扩张计划。我认为这是因为我们看到了教育领域的强劲需求,特别是海外和非学科课程。这也是我们提高扩张指导的原因。大部分新开业项目都将在现有城市进行。我们没有开设新城市的计划。但我必须提到的是,我们将在现有的城市开设一些小规模的新学习中心,我们还将在现有的一些城市扩大一些教室面积,因为现有的一些学习中心几乎已经满员了。大部分新学习中心或新区域将用于 K12 非学科课程和海外相关业务,以及一些国内考试课程。在未来两到三年内,我们将保持同样的扩张计划步伐,这取决于整个市场环境和我们的业务发展。 Q:FY24Q1指引驱动力,什么推动了如此强劲的增长?能按业务拆分详细介绍一下吗? A:我认为我们对未来第一季度甚至新的 24 财年