
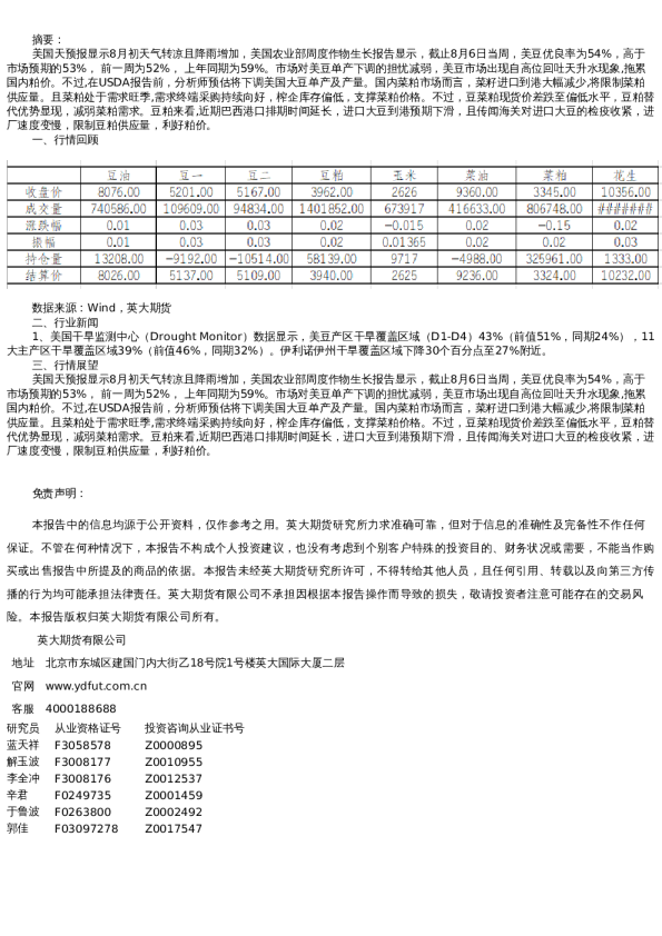
2023-07-21 干旱担忧逐步发酵,油脂易涨难跌 投资咨询业务资格:证监许可【2012】669号 报告要点 【异动品种】油脂:干旱担忧逐步发酵,油脂易涨难跌 逻辑:昨日国内三大油脂高开震荡偏强运行。从宏观环境看,美联储议息会议临近,美元跌幅放缓,原油价格震荡偏强,近日宏观面对油脂影响偏中性。产业方面,马棕7月出口预期环比增加,产量也预期呈现回升,但同比或难有明显增加。 操作策略:多单持有。 风险因素:天气条件改善、宏观风险等利空油脂市场。 摘要:风险因素:天气、地缘政治影响 油脂:干旱担忧逐步发酵,油脂易涨难跌。 蛋白粕:美豆产区降水不乐观,市场担忧再起 花生:产区余量不足,花生价格坚挺 玉米:天气预期推高美盘,提振连玉米上涨 农业组研究团队 研究员:李兴彪从业资格号:F3048193投资咨询号:Z0015543 生猪:台风来临运输受阻,集团出栏缩量,期现共振上涨 鸡蛋:旺季来临,近强远弱 橡胶:09合约表现依旧相对偏强 李青从业资格号:F3056728投资咨询号:Z0014122 纸浆:加拿大罢工消息纷杂,纸浆维持大区间震荡判断 刘高超从业资格号:F3011329投资咨询号:Z0012689 棉花:利空部分落地,棉价震荡运行 王聪颖从业资格号:F0254714投资咨询号:Z0002180 吴静雯从业资格号:F3083970投资咨询号:Z0016293 一、行情观点 二、品种数据监测 (一)油脂油料 1.油脂油料期货市场监测 资料来源:Wind中信期货研究所 资料来源:Wind中信期货研究所 资料来源:Wind中信期货研究所 资料来源:Wind中信期货研究所 2.油脂油料产业链监测 资料来源:Wind中信期货研究所 资料来源:Wind中信期货研究所 资料来源:Wind中信期货研究所 资料来源:Wind中信期货研究所 资料来源:Wind中信期货研究所 (二)饲料养殖 3.饲料养殖期货市场监测 4.饲料价格监测 资料来源:Wind中信期货研究所 资料来源:Wind中信期货研究所 5.生猪价格监测 资料来源:Wind中信期货研究所 6.鸡蛋价格监测 资料来源:Wind中信期货研究所 资料来源:Wind中信期货研究所 7.养殖利润监测 资料来源:Wind中信期货研究所 (三)橡胶 数据来源:Wind,中信期货研究部 数据来源:Wind,中信期货研究部 数据来源:Wind,中信期货研究部 数据来源:Wind,中信期货研究部 数据来源:Wind,中信期货研究部 数据来源:Wind,中信期货研究部 数据来源:Wind,中信期货研究部 数据来源:Wind,中信期货研究部 数据来源:Wind,中信期货研究部 数据来源:Wind,中信期货研究部 (四)纸浆 数据来源:Wind,中信期货研究部 数据来源:Wind,中信期货研究部 数据来源:Wind,中信期货研究部 数据来源:Wind,中信期货研究部 数据来源:Wind,中信期货研究部 (五)棉花 数据来源:Wind,中信期货研究部 数据来源:Wind,中信期货研究部 数据来源:Wind,中信期货研究部 数据来源:Wind,中信期货研究部 数据来源:Wind,中信期货研究部 数据来源:Wind,中信期货研究部 (六)白糖 数据来源:Wind,中信期货研究部 数据来源:Wind,中信期货研究部 数据来源:Wind,中信期货研究部 数据来源:Wind,中信期货研究部 数据来源:Wind,中信期货研究部 数据来源:Wind,中信期货研究部 数据来源:Wind,中信期货研究部 数据来源:Wind,中信期货研究部 数据来源:Wind,中信期货研究部 数据来源:Wind,中信期货研究部 (七)苹果 数据来源:Wind,中信期货研究部 免责声明 除非另有说明,中信期货有限公司(以下简称“中信期货)拥有本报告的版权和/或其他相关知识产权。未经中信期货有限公司事先书面许可,任何单位或个人不得以任何方式复制、转载、引用、刊登、发表、发行、修改、翻译此报告的全部或部分材料、内容。除非另有说明,本报告中使用的所有商标、服务标记及标记均为中信期货所有或经合法授权被许可使用的商标、服务标记及标记。未经中信期货或商标所有权人的书面许可,任何单位或个人不得使用该商标、服务标记及标记。 如果在任何国家或地区管辖范围内,本报告内容或其适用与任何政府机构、监管机构、自律组织或者清算机构的法律、规则或规定内容相抵触,或者中信期货未被授权在当地提供这种信息或服务,那么本报告的内容并不意图提供给这些地区的个人或组织,任何个人或组织也不得在当地查看或使用本报告。本报告所载的内容并非适用于所有国家或地区或者适用于所有人。 此报告所载的全部内容仅作参考之用。此报告的内容不构成对任何人的投资建议,且中信期货不会因接收人收到此报告而视其为客户。 尽管本报告中所包含的信息是我们于发布之时从我们认为可靠的渠道获得,但中信期货对于本报告所载的信息、观点以及数据的准确性、可靠性、时效性以及完整性不作任何明确或隐含的保证。因此任何人不得对本报告所载的信息、观点以及数据的准确性、可靠性、时效性及完整性产生任何依赖,且中信期货不对因使用此报告及所载材料而造成的损失承担任何责任。本报告不应取代个人的独立判断。本报告仅反映编写人的不同设想、见解及分析方法。本报告所载的观点并不代表中信期货或任何其附属或联营公司的立场。 此报告中所指的投资及服务可能不适合阁下。我们建议阁下如有任何疑问应咨询独立投资顾问。此报告不构成任何投资、法律、会计或税务建议,且不担保任何投资及策略适合阁下。此报告并不构成中信期货给予阁下的任何私人咨询建议。 中信期货有限公司 深圳总部地址:深圳市福田区中心三路8号卓越时代广场(二期)北座13层1301-1305、14层邮编:518048电话:400-990-8826传真:(0755)83241191网址:http://www.citicsf.com