登录
注册
回到首页
AI
搜索
发现报告
发现数据
发现专题
研选报告
定制报告
VIP
权益
发现大使
发现一下
行业研究
公司研究
宏观策略
财报
招股书
会议纪要
稀土
低空经济
DeepSeek
AIGC
智能驾驶
大模型
当前位置:首页
/
会议纪要
/
报告详情
【大佬持仓跟踪】机器人+工业母机+一体化压铸,主营业务市场份额国内前三,这家企业持续加强机器人相关领域研发,已退出多款超大型压铸机
2023-07-04
未知机构
向***
你可能感兴趣
【大佬持仓跟踪】卫星通信+华为+算力,在5·5G、6G领域有相关技术积累、细分领域卫星产品已量产,这家企业与华为在微波天线、基站天线等领域合作,将加大800G光模块研发-20231024
未知机构
2023-10-24
【大佬持仓跟踪】储能+光伏+风电+智能电网,储能产品需求旺盛今年营收有望翻倍,这家企业主营业务市占率居前,是光伏、风电电站标配产品,拥有相关产能1000台,募投项目投产后产能将翻倍
未知机构
2022-07-29
【大佬持仓跟踪】维生素+创新药+业绩高增长,一季度净利同比增超270%,细分维生素市场份额国内最大、全球前三,这家公司拓展ADC创新药物管线
未知机构
2025-04-24
【大佬持仓跟踪】机器人汽车零部件风电,多款减速器轴承产品完成国内客户送样,新能源汽车产品间接配套特斯拉,这家公司风电产品打破国外垄断
未知机构
2023-12-26
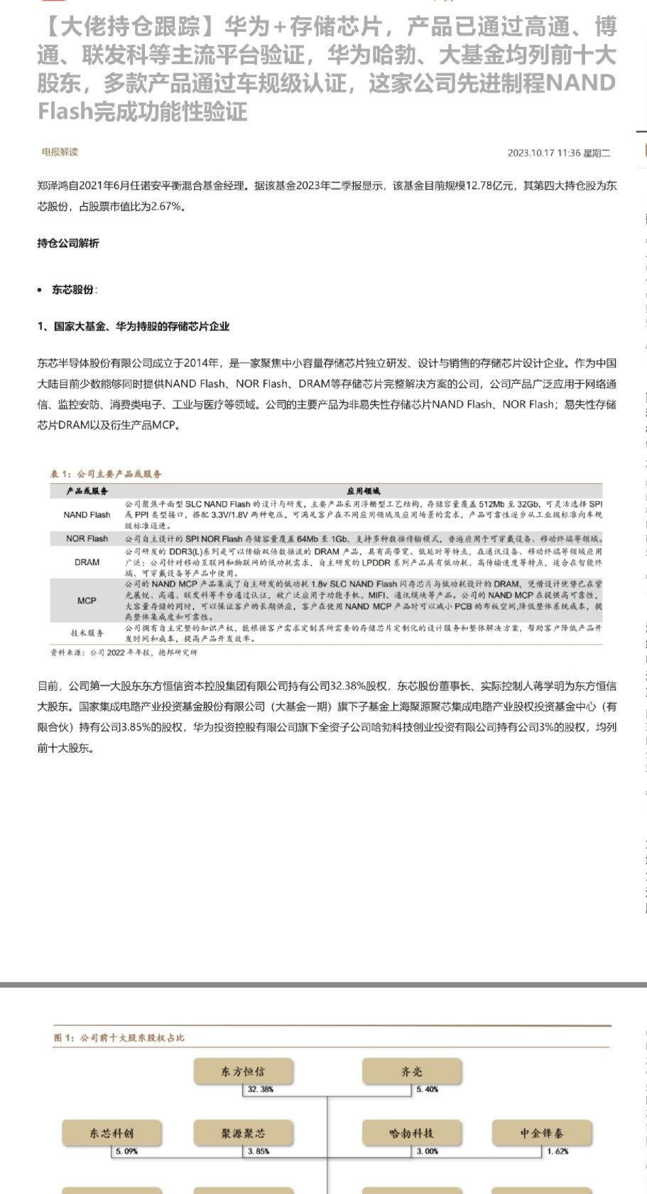
【大佬持仓跟踪】华为+存储芯片,产品已通过高通、博通、联发科等主流平台验证,华为哈勃、大基金均列前十大股东,多款产品通过车规级认证,这家公司先进制程NANDFlash完成功能性验证
未知机构
2023-10-17