登录
注册
回到首页
AI
搜索
发现报告
发现数据
发现专题
研选报告
定制报告
VIP
权益
发现大使
发现一下
行业研究
公司研究
宏观策略
财报
招股书
会议纪要
seedance2.0
低空经济
DeepSeek
AIGC
大模型
当前位置:首页
/
会议纪要
/
报告详情
【大佬持仓跟踪】卫星通信+华为+算力,在5·5G、6G领域有相关技术积累、细分领域卫星产品已量产,这家企业与华为在微波天线、基站天线等领域合作,将加大800G光模块研发-20231024
2023-10-24
-
未知机构
A***
你可能感兴趣
【大佬持仓跟踪】卫星通信+华为+6G,与华为在细分领域全面战略合作,多个产品可应用于低轨卫星通信领域,掌握6G网络发展关键技术之一,这家企业成功自研28G毫米波有源相控阵天线等产品
未知机构
2023-10-31
【电报解读】华为率先完成IMT-2020(5G)推进组5G-A全部功能测试,5G-A在速率、时延等方面或有10倍提升,这家企业在相关细分领域已有技术积累,与华为在基础硬件领域有合作
未知机构
2023-09-13
【大佬持仓跟踪】华为+F5G+CPO,向华为提供无源器件和光模块等产品,800G硅光模块和CPO产品正在开发中,这家公司细分···
未知机构
2023-09-14
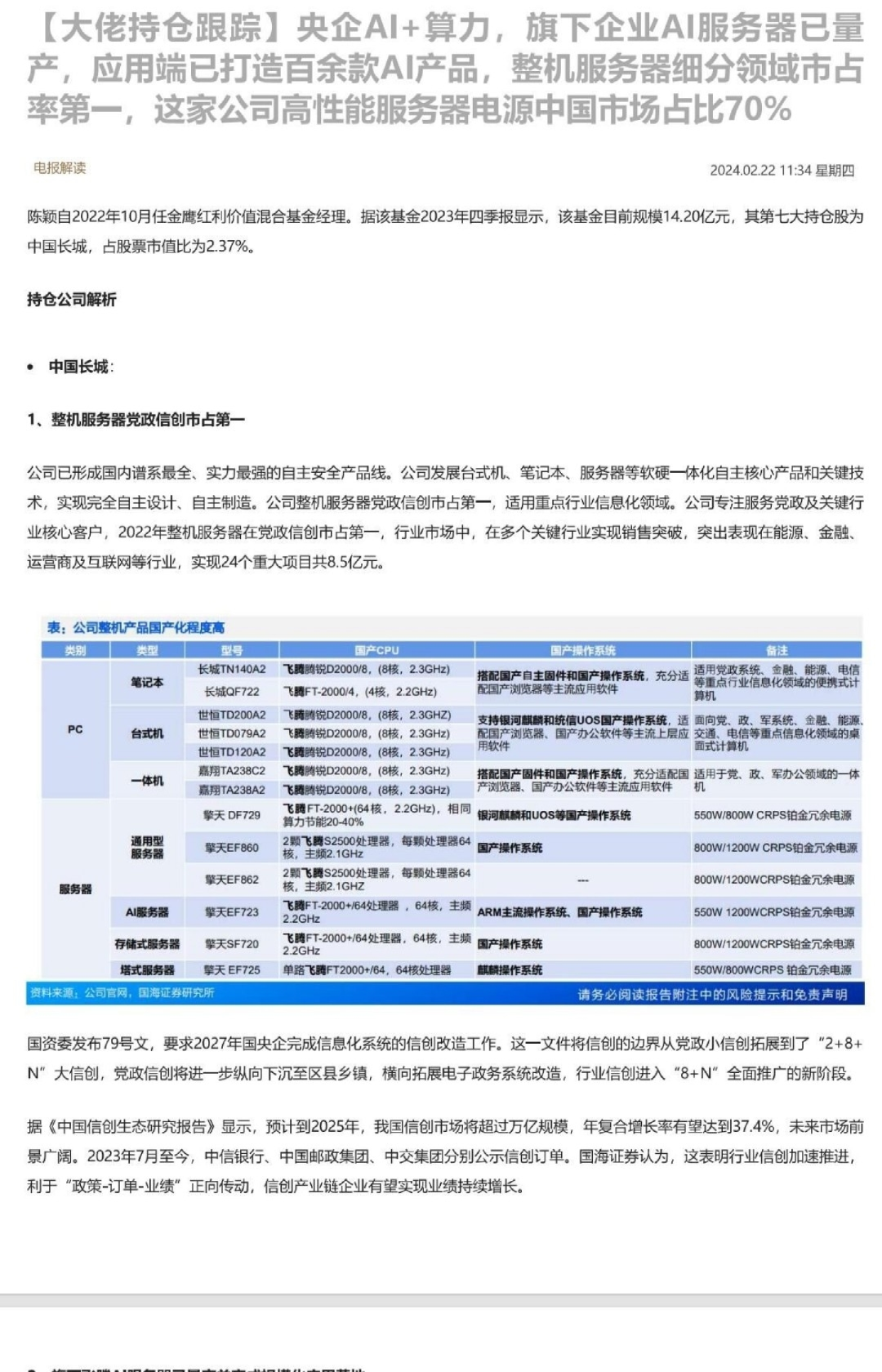
【大佬持仓跟踪】央企Al+算力,旗下企业AI服务器已量产,应用端已打造百余款AI产品,整机服务器细分领域市占率第一,这家公司高性能服务器电源中国市场占比70%
未知机构
2024-02-22
【掘金行业龙头】6G+PCB,细分产品保持国内前三,完成6G通讯用高端PCB研究与设计项目,这家公司与客户在5.5G、6G、低空卫星通信等领域进行相关开发
未知机构
2025-04-18