登录
注册
回到首页
AI
搜索
发现报告
发现数据
发现专题
研选报告
定制报告
VIP
权益
发现大使
发现一下
行业研究
公司研究
宏观策略
财报
招股书
会议纪要
海南封关
低空经济
DeepSeek
AIGC
大模型
当前位置:首页
/
会议纪要
/
报告详情
【风口研报·公司】下一个英伟达?海外芯片巨头发布强劲季度预测,行业或迎来周期拐点,这家公司拥有错位竞争优势、本土替代可期;另有家收益半导体···
2023-06-29
未知机构
点***
你可能感兴趣
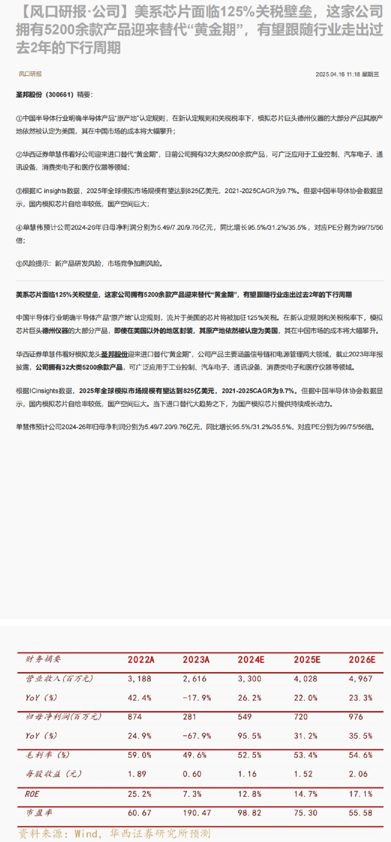
【风口研报·公司】美系芯片面临125%关税壁垒,这家公司拥有5200余款产品迎来替代“黄金期”,有望跟随行业走出过去2年的下行周期
未知机构
2025-04-16
【风口研报·公司】发布400G_800G高端超算光模块芯片,这家公司产品更适于高速率传输,有望迎接“模组厂出海+本土替代”双重利好;周策略:A股上有顶下有底,短期仍偏震荡
未知机构
2023-05-22
【风口研报·公司】英伟达数据中心业务高景气,这家公司供应核心电子产品或成核心受益赢家,当前PE估值仅20倍出头、分析师尚未上修盈利预期;另有家新进苹果供应商名单的A股上市厂商
未知机构
2023-05-30
【风口研报·公司】弹性最大却本土化率最低的环节之一,分析师强call这家半导体设备细分龙头具备持续快速扩张潜力,在手订单收入确认加快、下半年收入高增无虞;另有家···
未知机构
2023-09-03
【风口研报·公司】下游受益于Al服务器用量提升传统消费电子需求回暖等,覆铜板迎来今年首次涨价,这家公司技术领先,有望承接相关高端份额;另有家老牌企业有望受益股东风险落地中国平安入主
未知机构
2024-03-21