登录
注册
回到首页
AI
搜索
发现报告
发现数据
发现专题
研选报告
定制报告
VIP
权益
发现大使
发现一下
行业研究
公司研究
宏观策略
财报
招股书
会议纪要
中央经济工作会议
低空经济
DeepSeek
AIGC
大模型
当前位置:首页
/
其他报告
/
报告详情
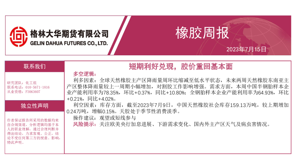
橡胶周报:收储传闻进一步发酵,预计天胶短期仍存上行空间
2023-05-13
化工组
格林大华期货
墨***
你可能感兴趣
橡胶周报:天胶基本面偏强支撑,预计短期震荡调整后仍存上行空间
格林大华期货
2023-10-21
橡胶周报:市场对于经济衰退仍存担忧,预计短期天胶存在继续探底可能。
格林大华期货
2022-10-22
橡胶周报:外围宏观利空叠加天胶基本面弱势,预计短期下行风险仍存
格林大华期货
2022-07-23
橡胶周报:济衰退仍存担忧,预计短期天胶存在继续
格林大华期货
2023-03-25
橡胶周报:退仍存担忧,预计短期天胶存在
格林大华期货
2023-07-15