登录
注册
回到首页
AI
搜索
发现报告
发现数据
发现专题
研选报告
定制报告
VIP
权益
发现大使
发现一下
行业研究
公司研究
宏观策略
财报
招股书
会议纪要
稀土
低空经济
DeepSeek
AIGC
智能驾驶
大模型
当前位置:首页
/
会议纪要
/
报告详情
【风口研报·公司】除了客车,还有一个细分赛道有望迎来黄金三年,分析师强call公司已实现全产业链覆盖且氢电并举
2023-05-11
未知机构
更***
你可能感兴趣
【风口研报·反转】十年一遇的投资机会,分析师强call该行业动销景气、补库景气的背景下,全产业链盈利能力都有望修复,且
未知机构
2023-05-26
【风口研报·赛道】发电量更高+土地限制少+明年将有项目落地,海上光伏将迎高光时刻且未来还有较大的降本空间,分析师强call这两个环节将最为受益
未知机构
2022-07-31
【风口研报·行业】ARM业绩披露后三天股价翻倍,AI落地推动渗透率快速提升且中国区收入环比大幅增长,分析师强 call这两类国内厂商有望迎量价齐升机遇;金牌策略:市场步入磨底阶段,短期超跌反弹还有空间
未知机构
2024-02-18
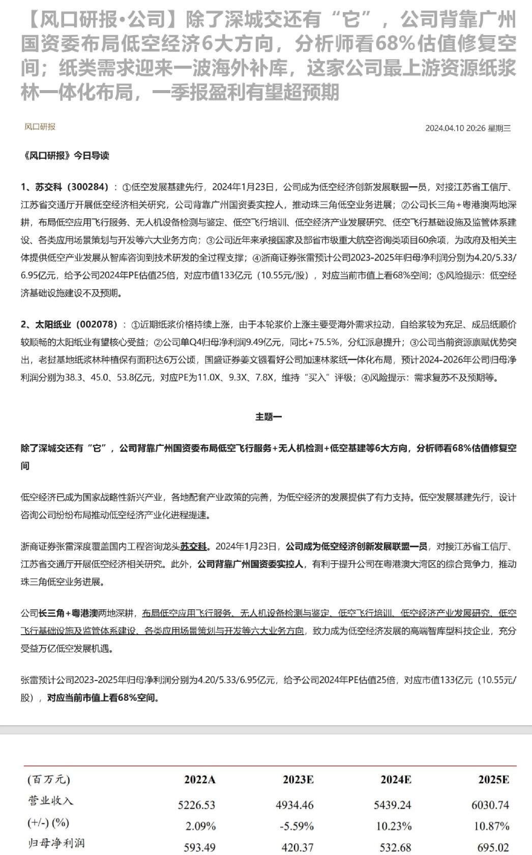
【风口研报·公司】除了深城交还有“它”,公司背靠广州国资委布局低空经济6大方向,分析师看68%估值修复空间;纸类需求迎来一波海外补库 这家公司最上游资源纸浆林一体化布局,一季报盈利有望超预期
未知机构
2024-04-10
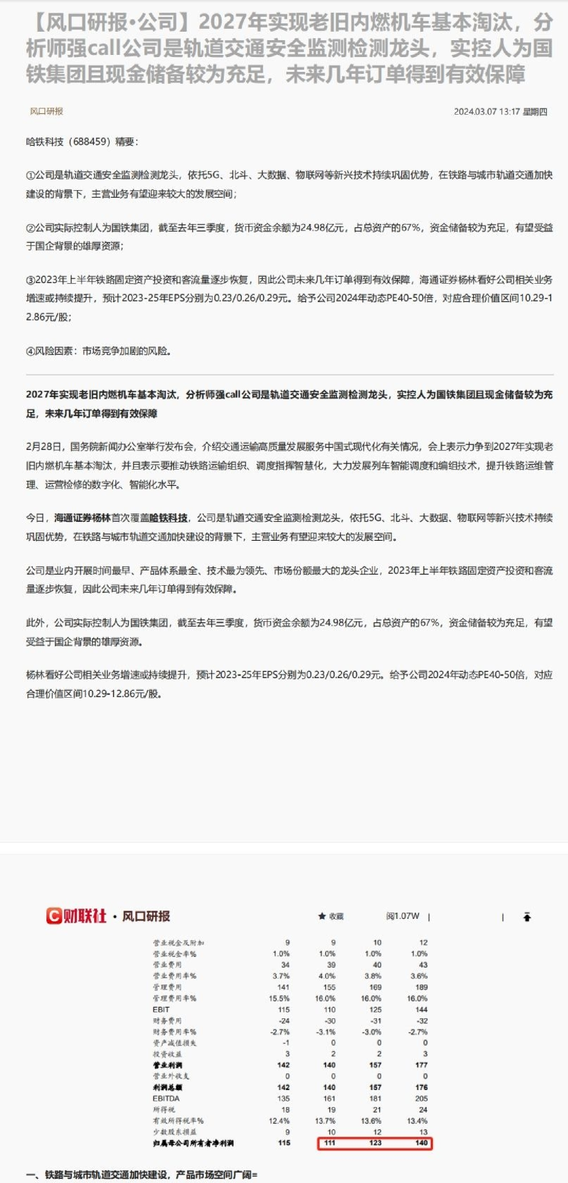
【风口研报·公司】2027年实现老旧内燃机车基本淘汰,分析师强call公司是轨道交通安全监测检测龙头,实控人为国铁集团且现金储备较为充足,未来几年订单得到有效保障
未知机构
2024-03-07