登录
注册
回到首页
AI
搜索
发现报告
发现数据
发现专题
研选报告
定制报告
VIP
权益
发现大使
发现一下
行业研究
公司研究
宏观策略
财报
招股书
会议纪要
中央经济工作会议
低空经济
DeepSeek
AIGC
智能驾驶
大模型
当前位置:首页
/
其他报告
/
报告详情
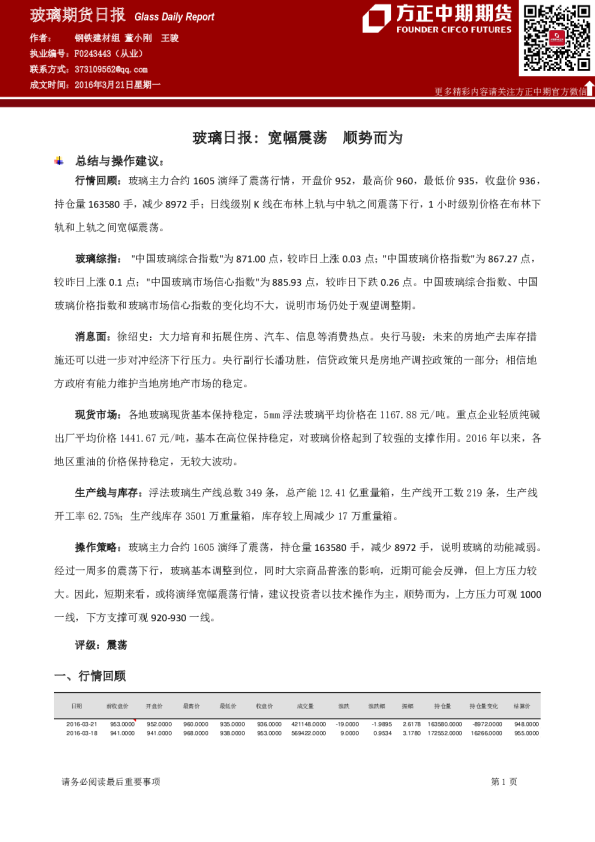
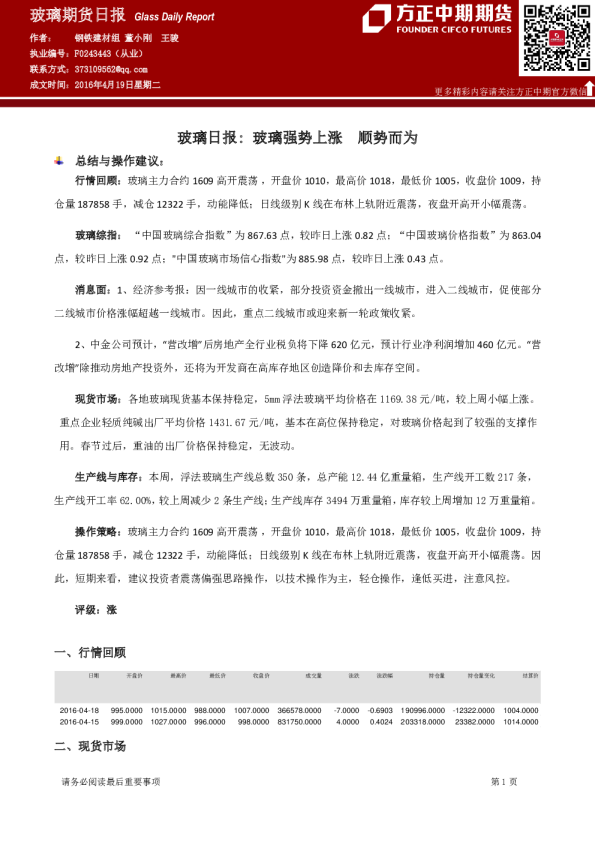
玻璃期货日报:玻璃日报: 玻璃强势上涨 顺势而为
2016-04-15
董小刚、王骏
方中中期期货
张***
你可能感兴趣
玻璃日报:玻璃强势上涨,顺势而为
方正中期期货
2016-04-19
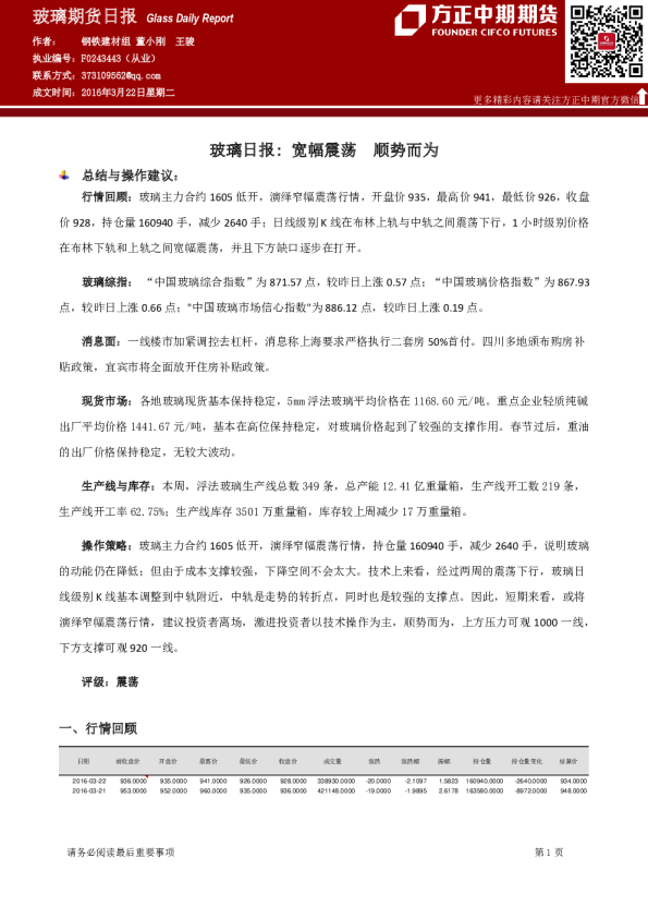
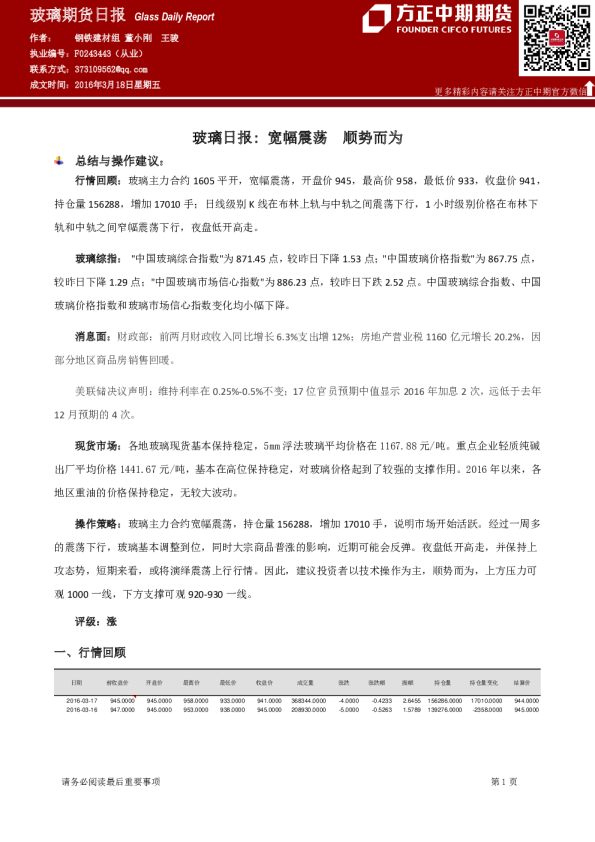
玻璃期货日报:玻璃日报: 宽幅震荡 顺势而为
方正中期期货
2016-03-18
玻璃日报:宽幅震荡,顺势而为
方正中期期货
2016-03-22
玻璃日报:宽幅震荡 顺势而为
方正中期期货
2016-03-21
传媒互联网一周观点:结合强势热点继续顺势而为,特别提醒关注体育和IP板块
文化传媒
安信证券
2015-11-03