登录
注册
回到首页
AI
搜索
发现报告
发现数据
发现专题
研选报告
定制报告
VIP
权益
发现大使
发现一下
行业研究
公司研究
宏观策略
财报
招股书
会议纪要
稀土
低空经济
DeepSeek
AIGC
智能驾驶
大模型
当前位置:首页
/
其他报告
/
报告详情
美元低位反弹 金银受压回落
2016-04-14
曹峥
宝城期货
✾***
你可能感兴趣
有色金属早报:受压于美元低位反弹,隔夜铜价小幅回落
浙商期货
2017-08-31
贵金属日报:美元指数回落 金银低位反弹
银河期货
2018-07-25
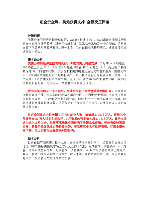
美元获得支撑 金银受压回落
证金贵金属
2016-03-02
美元略有企稳 金银受压回落
宝城期货
2016-04-13
美元及道指同涨 金银受压回落
倍特期货
2016-12-12