登录
注册
回到首页
AI
搜索
发现报告
发现数据
发现专题
研选报告
定制报告
VIP
权益
发现大使
发现一下
行业研究
公司研究
宏观策略
财报
招股书
会议纪要
seedance2.0
低空经济
DeepSeek
AIGC
大模型
当前位置:首页
/
其他报告
/
报告详情
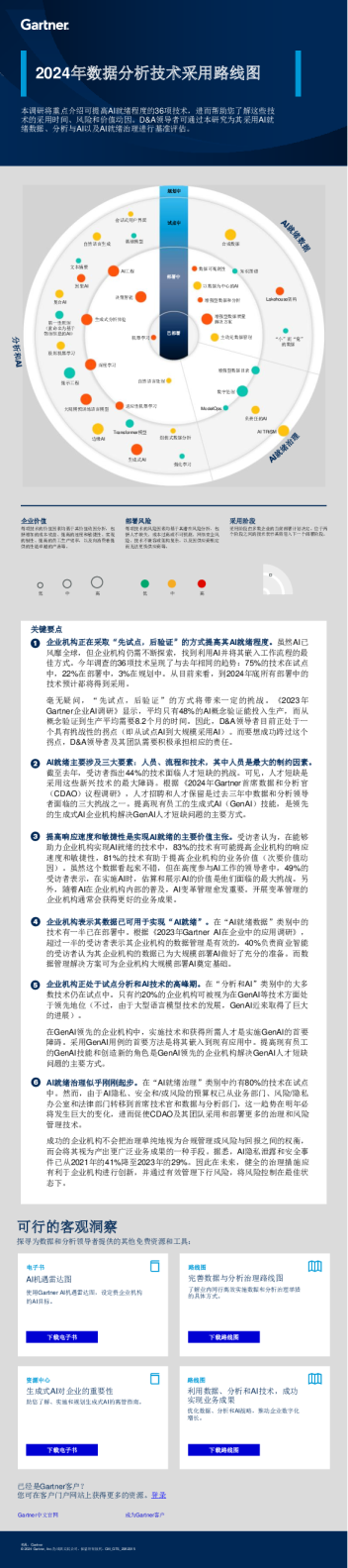
大型企业数据和分析功能的 2023 年技术采用路线图
2023-03-31
Gartner
球***
你可能感兴趣
2023年基础架构和运营技术采用路线图
Gartner
2023-04-15
2030 年中国新乘用车提高燃油效率和减少二氧化碳的技术路线图和成本
信息技术
ICCT
2020-10-23
巴西的出口和技术采用2023
世界银行
2023-05-23
2021-2023大型企业新兴技术路线图
信息技术
2021-10-31
Gartner技术采用路线图
信息技术
Gartner
2024-09-03