登录
注册
回到首页
AI
搜索
发现报告
发现数据
发现专题
研选报告
定制报告
VIP
权益
发现大使
发现一下
行业研究
公司研究
宏观策略
财报
招股书
会议纪要
seedance2.0
低空经济
DeepSeek
AIGC
大模型
当前位置:首页
/
其他报告
/
报告详情
住房衰退加深
2023-03-06
-
德意志银行
.***
你可能感兴趣
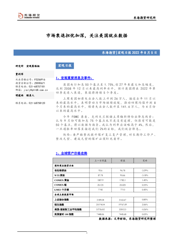
宏观日报:市场衰退担忧加深,关注美国就业数据
东海期货
2022-08-05
全球策略:美国住房市场再现低迷信号,复苏还是衰退?
国联证券
2010-06-29
美国住房市场再现二次衰退信号,美股在对新一轮政策刺激的揣测中“现抑后扬”
国联证券
2010-07-21
公司信息更新报告:2024Q1业绩超预期,全渠道、多品类市场布局加深
开源证券
2024-04-30
海气占比提升致价差缩小,加深中海油合作气源再获保障
公用事业
德邦证券
2024-05-10