本报告主要关注全面注册制下的资产重组规则和变化。全面注册制下,资产重组审核有以下变化:一是申请与受理环节明确了资产重组的适用范围和信息披露规则,二是审核机构审核环节借鉴了主板“分道制”审核安排,三是并购重组委员会审议沿用了科创板规则,四是证监会注册完善了相关程序,提升了注册效率。此外,资产重组制度还进行了五大优化,包括调整适用范围、提升服务水平、强化信息披露、中介归位尽责和完善审核程序。
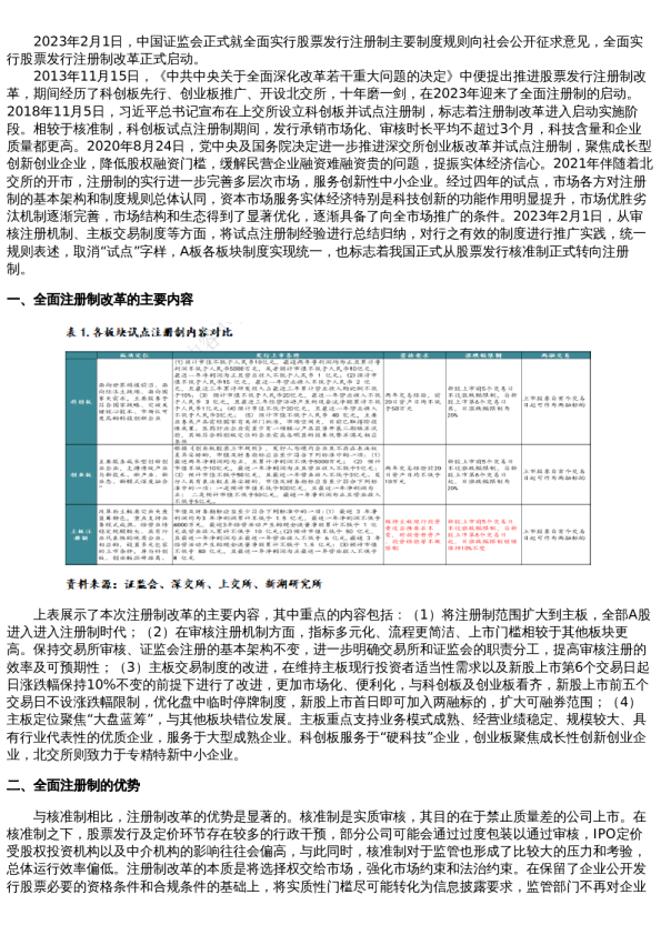
发现报告(www.fxbaogao.com)致力于打造国内最全的研报库,报告数量在业内遥遥领先。无论您需要什么行业的深度分析或公司财报,这里都能找到。我们的用户量非常大,深受广大投资者的喜爱。平台设计追求极简,操作方便,凭借先进的技术手段,助您从海量信息中快速提炼价值,让您的每一次决策都更加精准有力。