登录
注册
回到首页
AI
搜索
发现报告
发现数据
发现专题
研选报告
定制报告
VIP
权益
发现大使
发现一下
行业研究
公司研究
宏观策略
财报
招股书
会议纪要
稀土
低空经济
DeepSeek
AIGC
智能驾驶
大模型
当前位置:首页
/
宏观策略
/
报告详情
宏观国债月报:修复出现加快迹象
2023-03-06
李东凯
中财期货
℡***
你可能感兴趣
2020年8月全球宏观经济月报:全球疫情出现好转迹象 美欧经济修复将会加快
方正中期期货
2020-08-28
铝产业链月报:氧化铝:累库延续,小规模减产下北方现货出现止跌迹象,电解铝:宏观驱动上涨,高价铝锭抑制终端采购情绪,铝合金:废铝紧缺现货价格坚挺,社库缓慢去化
广发期货
2025-11-03
2016年04月宏观研究月报:经济出现改善迹象,积极变化仍需巩固
上海证券
2016-04-29
多项指标出现改善迹象,年内经济仍存下行压力-宏观信用观察月报(2021年10月)
联合资信
2021-11-29
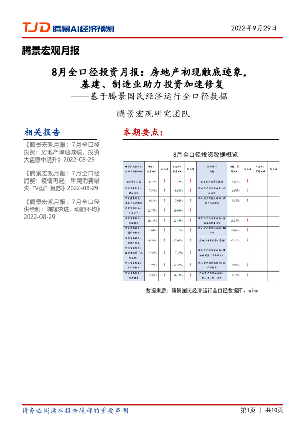
宏观月报:8月全口径投资月报:房地产初现触底迹象,基建、制造业助力投资加速修复
腾景AI经济预测
2022-09-29