登录
注册
回到首页
AI
搜索
发现报告
发现数据
发现专题
研选报告
定制报告
VIP
权益
发现大使
发现一下
行业研究
公司研究
宏观策略
财报
招股书
会议纪要
海南封关
低空经济
DeepSeek
AIGC
大模型
当前位置:首页
/
其他报告
/
报告详情
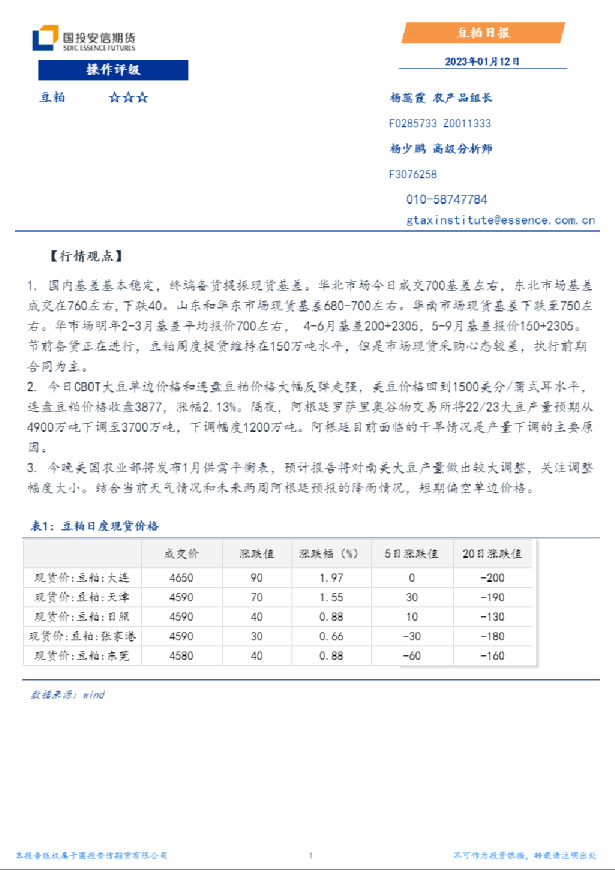
豆粕日报
2023-01-12
杨少鹏、杨蕊霞
国投期货
十***
你可能感兴趣
豆粕日报
建信期货
2024-06-06
豆粕日报
国金期货
2025-04-01
豆粕日报
国金期货
2025-03-20
农产品日报:南美收获进度加快,豆粕偏弱震荡
华泰期货
2025-03-12
农产品日报:现货成交清淡,豆粕区间震荡
华泰期货
2025-03-19