登录
注册
回到首页
AI
搜索
发现报告
发现数据
发现专题
研选报告
定制报告
VIP
权益
发现大使
发现一下
行业研究
公司研究
宏观策略
财报
招股书
会议纪要
稀土
低空经济
DeepSeek
AIGC
智能驾驶
大模型
当前位置:首页
/
会议纪要
/
报告详情
【国金氢能&燃料电池】12月1日,上海市发布第二年燃料电池汽车示范城市群“揭榜挂
2022-12-02
未知机构
键***
你可能感兴趣
从燃料氢全生命周期温室气体排放视角看中国燃料电池汽车示范城市群建设
ICCT
2022-10-15
国金电新氢能月度数据5月燃料电池汽车产销承压国家能源局开展氢能试点工作
未知机构
2025-06-24
【国金氢能】欧洲议会通过2035年禁售燃油车议案,燃料电池汽车海外市场迎来强逻辑
未知机构
2023-02-15
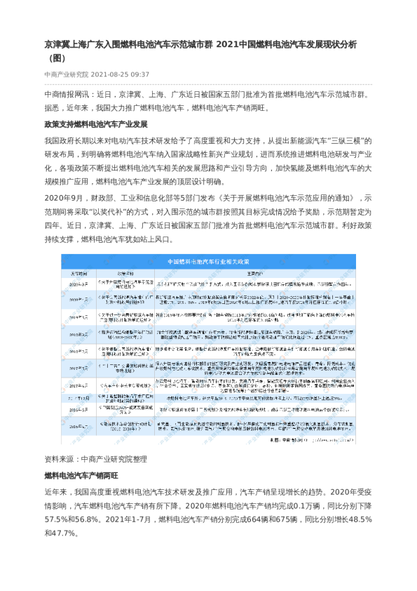
京津冀上海广东入围燃料电池汽车示范城市群 2021中国燃料电池汽车发展现状分析(图)
交运设备
中商产业研究院
2021-08-25
电力设备新能源行业第39周周报:上海市发布燃料电池汽车发展规划,8月份风电光伏装机高增长
电气设备
中泰证券
2017-09-24