登录
注册
回到首页
AI
搜索
发现报告
发现数据
发现专题
研选报告
定制报告
VIP
权益
发现大使
发现一下
行业研究
公司研究
宏观策略
财报
招股书
会议纪要
稀土
低空经济
DeepSeek
AIGC
智能驾驶
大模型
当前位置:首页
/
其他报告
/
报告详情
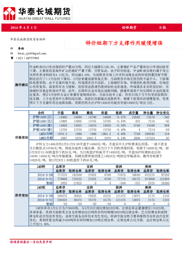
锌铅日报:供应缩减确定性增强 沪锌铅下方支撑渐显
2016-02-18
廖凡
银河期货
花***
你可能感兴趣
锌铅日报:锌矿供应缩减持续 沪锌铅继续反弹
银河期货
2016-04-13
锌铅期货日报:锌价短期下方支撑作用缓慢增强
华泰期货
2014-04-04
锌铅日报:上方压力渐显 沪锌铅连续冲高回落
银河期货
2015-11-27
锌铅期货日报:沪锌下方支撑力度较强
华泰期货
2014-05-15
锌铅日报:基本面给予价格支撑 沪锌铅下方空间有限
银河期货
2016-05-09